频繁登上热搜的牛羊肉引起了众多网友们的关注。
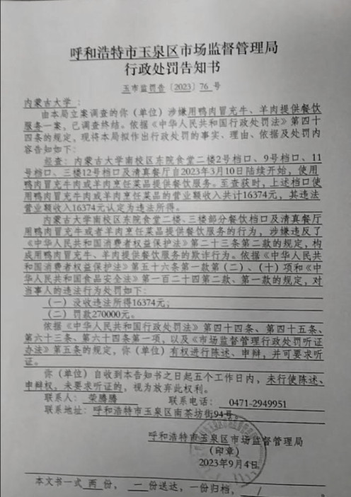
据央广网报道,内蒙古大学一食堂因用鸭肉冒充牛、羊肉,近日被市监局没收违法所得16374元并处罚款27万元。

据悉,今年 6月20日,呼和浩特市玉泉区市场监督管理局根据群众举报,对内蒙古大学南校区东院食堂牛肉鸭肉进行取样检测。
检测当天,内蒙古大学立即关闭涉事档口并同步开展调查。调查后发现,该校南校区食堂服务外包餐饮企业有档口在名为“酸汤肥牛”的砂锅中混放牛肉和鸭肉,存在用鸭肉冒充牛羊肉售卖的情况。至查获时,相关档口使用鸭肉冒充牛肉或羊肉烹饪菜品的营业额收入共计16374元。
据了解,涉案餐饮企业和内蒙古大学属承包关系,,7月3日,内蒙古大学已经与其解除合同。然而,虽然二者属于承包关系,但内蒙古大学也应负有监管责任,发生这样的违法行为,该大学有着不可推卸的责任。
对此,内蒙古大学作出回应称:诚恳致歉,接受广大师生和社会的监督,强化日常监管和检查,努力提升餐饮服务水平和质量。目前,内蒙古大学已联合市场监督管理部门对餐厅进行全面整改,并对餐饮服务人员进行普法教育以及操作规范培训。
一直以来,餐饮行业冒充食材的现象并不少见,用鸭肉冒充牛羊肉只是冰山一角,还有很多冒充食材的案例,更是让人触目惊心。
2023年6月,厦门4家海鲜餐厅使用以猪生肠为原料的“仿深海蚌片”掉包客人现场点单的“活鲜黄螺”牟取暴利,被市场监管部门立案调查。
2022年7月,上海一餐厅用普通蔬菜等混合制作的沙 拉冒充有机蔬菜沙拉;用乌拉圭牛肉冒充澳洲和牛,最终被市场监管部门合计罚款2万元。
2022年4月,上海查厘士餐饮管理有限公司用冷冻巴沙鱼冒充“南洋咖喱龙利鱼”被罚款20万元。
除此以外,以活换死、以次充好、混淆名目等更是很多不良餐饮商家惯用的技俩。通常情况下,这些不良餐饮商家都心存侥幸,认为食材经过烹饪之后已经面目全非,消费者很难辨别出其中的门道。但凡是违法行为,早晚都会有“暴雷”的一天。
冒充食材终究是得不偿失,表面上看是获得了一时的暴利,实际上一旦被发现便难逃严惩,罚款远远大于所得利润。在餐饮吧看来,做餐饮行业,要想长久的经营下去,最终还是要靠诚信经营。