现制饮品竞争升维,茶饮、咖饮加速角逐,品牌也在“抢滩”细分赛道。

本文由红餐智库(ID:hongcanzk)原创首发,作者:红餐产业研究院。
2023年11月23日,“茶百道与霸王茶姬等合资成立新公司”的话题登上热搜。5天后,两家品牌又合作成立了一家科技公司,引起了业内人士的诸多猜测。
两个品牌的强强联手,是造就“霸道茶姬”还是有更大的谋划?
不管后续走向会如何,可以预见的是,现制饮品品牌正在使出浑身解数以求在赛道实现差异化突围。因为当前的现制饮品赛道,早已内卷至天际了。
那么,品牌身处局中该如何出圈呢?现制饮品品类整体发展情况如何?茶饮和咖饮赛道又有哪些亮点值得关注?近日,红餐产业研究院发布了《现制饮品品类发展报告2023》,带您一探究竟。

2023年现制饮品市场规模
有望超2,600亿元
由于消费群体大、复购率高、休闲属性强,据红餐产业研究院测算,2023年现制饮品市场规模将达2,613亿元,同比增长22.8%。

在这庞大的千亿市场下,现制饮品品牌百家争鸣。入局者既有主打奶茶、鲜果茶的茶饮品牌,也有推出茶咖、奶咖的咖饮品牌。此外,主打鲜奶、酸奶的其他类品牌也是不容忽视的力量。

据红餐大数据显示,截至2023年12月,茶饮、咖饮两大细分品类入局者众多,品牌数占比分别达到了65.4%、30.5%。这两大品类的产品丰富、头部品牌较多,为现制饮品赛道贡献了较多的新玩法。
接下来,我们将聚焦茶饮、咖饮两大赛道,探寻品牌的新动向和赛道的新趋势。

茶饮:“价格战”“IPO战”“加盟战”如火如荼
不管放在现制饮品赛道,还是整个餐饮领域,茶饮都是当之无愧的焦点。市场规模大、品牌竞争力强、资本关注度高、产品迭代快,是其鲜明的特征。
据红餐产业研究院测算,预计2023年全国茶饮市场规模将达1,524亿元,同比增长12.0%。

茶饮市场持续扩容,品牌体量也在不断增长。红餐大数据显示,截至2023年12月,茶饮在营门店总数在63.3万家左右。为了在存量市场立足,茶饮品牌加速跑马圈地,提升规模化程度。截至2023年12月,门店数在50家以上的茶饮品牌数占比近四成,其中门店数在500家以上的茶饮品牌数占比也达到了5.0%。

放眼整个餐饮的资本市场,茶饮品牌吸引了较多关注。其中,国风茶饮成为“吸金密码”。据红餐产业研究院不完全统计,截至2023年11月,茶饮赛道共披露融资事件35起,较去年同期增加34.6%。

具体来看,2023年以来,资本加码茶百道、王子森林等连锁品牌。其中茶百道获得今年截止目前茶饮赛道的最大额融资,金额高达10亿元。新中式国风茶饮品牌乘“国潮”风起,也赢得了资本青睐,如霓裳茶舞、茶亭序、荷田水铺等。
据红餐大数据显示,截至2023年12月,不少茶饮品牌的门店数在2,000家以上,蜜雪冰城以超过2.5万家的门店规模一骑绝尘。古茗茶饮、沪上阿姨、茶百道、书亦烧仙草等4个品牌的门店数也在6,000家以上,万店“入场券”的争夺大戏一触即发。

可以说,2023年的茶饮赛道,堪称整个餐饮市场中的“卷王”,赛道内的玩家均身处无比激烈的竞争环境中。为了实现差异化突围,品牌在价格、IPO、加盟、供应链、健康化、产品、营销、开副牌等八大方面打响了不同“战役”,力争上游。
1.“价格战”硝烟更浓,品牌稳步迈进“下沉之路”
红餐大数据显示,截至2023年12月,超八成的茶饮品牌人均消费价格低于15元,其中10~15元占比最高,为51.4%。而人均消费价格在20元以上的品牌占比仅为3.6%。

茶饮品牌的“下沉之路”也在稳步展开。据红餐大数据显示,截至2023年12月,甜啦啦、益禾堂、蜜雪冰城在三线及以下城市的门店数占比均在五成以上。
2.“IPO之战”号角吹响,多个品牌冲击“茶饮第二股”
茶饮的“战火”燃至资本市场。随着茶饮品牌加速扩张,市场竞争白热化,上市或将成为“内卷”的有效解药。据红餐产业研究院不完全统计,2023年,传出IPO动向的茶饮品牌共计8家,其中茶百道正式启动赴港上市。

对于茶饮品牌而言,上市只是寻求增长的一条途径而不是最终目的。今年多个品牌都在朝着“茶饮第二股”冲刺,静待各大实力选手借助资本的力量,在优化供应链体系、加强产品研发、提高创新能力等方面实现进一步的突破。
3.加快扩张步伐,品牌火热投身“加盟战”
据红餐产业研究院不完全统计,2023年,传出加盟新消息的茶饮品牌共计5家,其中奈雪的茶在7月正式开放加盟。茶饮品牌集体开放加盟,反映的是品牌低成本快速扩张的迫切发展需要。

4.“供应链之战”方兴未艾,品牌竞争升维
2023年,茶饮品牌加强供应链建设,蜜雪冰城、奈雪的茶、古茗茶饮等品牌都在进一步夯实自身供应链。在茶饮赛道竞争愈发激烈的当下,供应链体系建设是品牌降本增效、赋能扩张的可行之策。

2023年11月,,“茶百道与霸王茶姬等合资成立新公司”话题登上热搜,几天后它们又合作成立了另一家科技公司。在此之前,茶百道投资了100亿元在成都建设供应链总部及智能生产基地,霸王茶姬也在深圳、成都等重点城市布局了成熟的仓储、配送等体系。
业内人士猜测,借助这次联手,茶百道与霸王茶姬两家茶饮品牌或有可能在供应链上实现共建共享。这种合作新模式若流行开来,将会对茶饮赛道产生深远的影响。
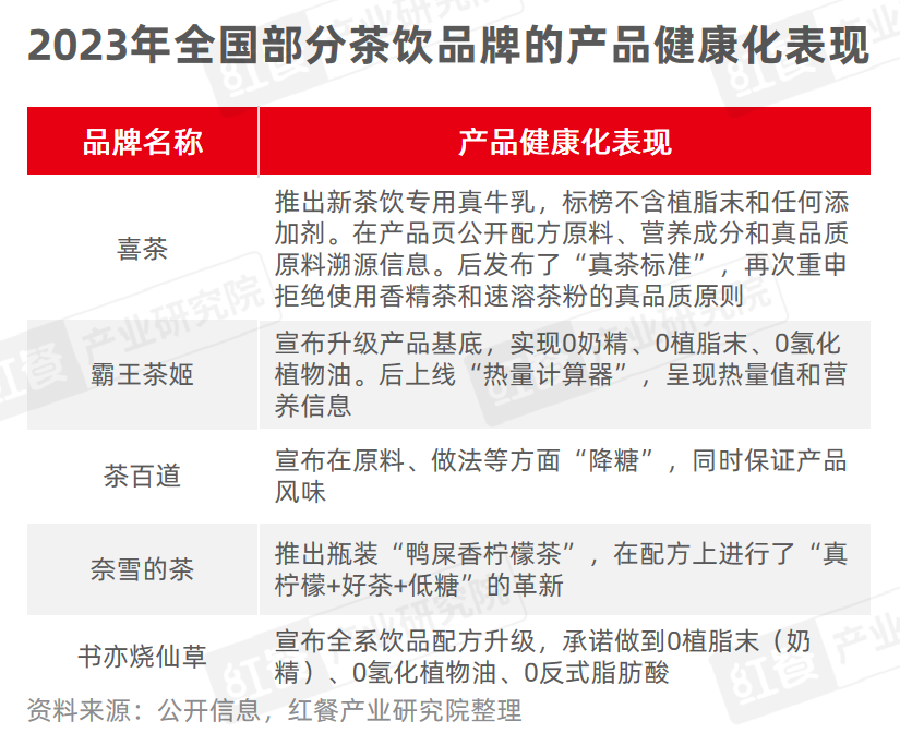
5.茶饮卷入“健康战”,品牌“花式养生”
随着生活质量不断提升,餐饮消费者对健康的需求日益增长。为了满足消费者的健康需求,茶饮品牌不断强调自身产品的健康属性。

例如喜茶在产品页公开配方原料、营养成分和真品质原料溯源信息,产品配料的透明化不仅展现了品牌的健康品质,而且给消费者吃了一颗“定心丸”。霸王茶姬在升级产品基底后,上线“热量计算器”,塑造健康茶饮新体验。
6.产品“创新战”再出新招,奶基底走俏
2023年以来,茶饮品牌愈发重视产品创新,如产品上新速度快、产品上新数量多、产品线增加早餐餐食等。
2023年,茶饮品牌推出的新品中,水果元素仍占据主流且易出爆品。茶基底持续创新,品牌集体推出奶基底产品,如喜茶的天青雨奶茶、ARTEASG的东方茉莉等;酸奶和米乳基底也较为热门,例如书亦烧仙草的草莓酸奶、益禾堂的中国红米乳茶等。

为寻求差异化创新,茶饮品牌持续对茶饮基底进行升级迭代,奶基底、酸奶基底、米乳基底等受到追捧,代表品牌有ARTEASG等。ARTEASG是缘起长沙、出生于新加坡的知名茶饮品牌,首创了饼干茶、牛油果甘露、黑糖珍珠有机奶。据品牌官方数据,截至2023年12月,其门店主要分布在湖南、江西、浙江等地。
据红餐产业研究院不完全统计,2023年(截至12月),ARTEASG的上新数量达到53款,其重点运用有机奶、酸奶、生椰、牛乳、水果等基底,在不断探索基底升级玩法的过程中,完成了茶饮产品的健康品质升级。在奶基底升级的大浪潮中,ARTEASG推出了“是有机,更是优级”的有机奶基底。其在奶源、工厂生产、有机认证、口碑等方面均具备优势。

ARTEASG的有机奶被广泛应用在韵味东方系列、芋泥系列、栗子系列等产品中。其中韵味东方系列的东方茉莉、轻云东方茉莉、黑糖珍珠有机奶、福气米酿等4款产品均采用了天然有机奶,东方茉莉、福气米酿等产品还塑造了0植脂末、0反式脂肪酸、0奶精的“清洁标签”,契合当下茶饮品质升级趋势和健康消费趋势。

茶饮品牌集体推出轻乳茶、水牛乳、鲜奶茶等轻负担产品,“新类型乳制品”的走俏开启了“奶基底3.0时代”,即创新定制奶基底时代,市场的差异化需求愈加明显。为了满足消费者的健康升级需求,茶饮上游的核心供应链企业如晨非食品等都推出了定制研发的创新乳品。
作为一家专业为新式茶饮、咖啡、餐饮等领域提供全乳品解决方案的综合型乳品企业,晨非食品在技术研发、乳品智造等方面均具备强大实力,与多个茶饮品牌也建立了长期合作,推出了茶咖等专用的乳制品,面对下游的柔性定制需求具有高度的针对性和灵活性。

2023年,晨非食品抓住茶饮奶基底升级新风口,推出“生萃厚牛乳”“醇萃厚牛乳”等创新乳品,从原料端践行了茶饮配方纯净、产品健康的升级理念。
其中,“生萃厚牛乳”是晨非食品推出的首款100%生牛乳厚奶,使用双重牛乳风味护航工艺保证了牛乳的醇厚风味。“醇萃厚牛乳”倡导的“5个0”(0香精、0氢化、0反式脂肪、0植脂末、0植物油)提升了奶基底的价值感,在茶饮的“乳品大战”中拥有较大优势,引领了新风潮。

7.“营销战”频频出圈,茶饮跨界联名进行时
2023年,茶饮跨界联名主要分为两类:品牌与品牌(同行业、跨行业)联名、品牌与IP(游戏IP、动漫IP等)联名。
跨界联名是茶饮品牌在营销方面使出的一大“杀手锏”,可助力品牌强势破圈。如喜茶联手奢侈品品牌FENDI推出“FENDI喜悦黄”,上线3日销量突破150万杯;奈雪的茶联名薄盒APP推出“范特西奶茶”,借助周杰伦IP实现了产品爆单,首日销量超146万杯。

据红餐产业研究院此前发布的《饮品品牌联名营销观察报告2023》,2023年前三季度,18个样本现制饮品品牌的联名营销事件总次数达到236次。并且,在2024年第四季度中,茶饮界的联名营销再出新模范。
例如1點點面对“倒闭”传言丝毫不慌,变身“事业狂魔”与《和平精英》合作推出联名饮品,收获了“点门永存”“有四季奶青你就放心养老吧”等评论。
此外,喜茶×Loopy、奈雪的茶×《名侦探柯南》、霸王茶姬×《盗墓笔记》、古茗茶饮×《天官赐福》、茶百道×粉红豹、沪上阿姨×莫奈、快乐番薯×《一人之下》等联名事件也较为出彩。
8.寻求新的增长点,在“开副牌”的路上步履不停
2022年,茶饮品牌扩充业务线,开出了不少子品牌,例如茶颜悦色的鸳央咖啡、小神闲茶馆,甜啦啦的口口椰、卡小逗,7分甜的轻醒咖啡等,相继在茶饮、咖饮、茶馆等领域发力。2023年,茶饮品牌在“开副牌”上热情不减,例如喜茶、奈雪的茶、茶颜悦色、茶百道、沪上阿姨、桂桂茶等,均有开出各自的子品牌。

其中桂桂茶“押宝”现制酸奶赛道,孵化了酸奶罐罐这一品牌,主打水果芝士酸奶。据品牌官方数据,截至2023年12月,酸奶罐罐在全国的签约门店数已经超过100家。事实上,酸奶罐罐的快速扩张也反映了现制酸奶这一细分赛道的火热程度和潜力。
不管是在茶饮内部挖掘酸奶、茶馆等细分赛道,还是将触角延伸到咖饮、甜品烘焙等其他赛道,都是品牌在丰富品牌矩阵、扩大市场占有率、延长品牌生命周期等方面所作出的新尝试。
茶饮赛道的白热化竞争倒逼茶饮品牌摸索出了不少突围新思路,这也为咖饮赛道提供了一些灵感。

咖饮:跻身“千亿俱乐部”,品牌加速“狂飙”
据红餐产业研究院测算,2023年全国咖饮市场规模将达1,012亿元,同比增长34.6%,增速连续5年超过23%。市场认知度提升、消费群体扩大、功能性需求增长、消费场景扩充,是咖饮市场高速增长的“秘诀”。

据红餐大数据显示,截至2023年12月,咖饮在营门店总数在20.5万家左右。超四成的咖饮品牌门店数在5家及以下,门店数在500家以上的咖饮品牌也有一定的数量。

在资本市场,咖饮同样也是“宠儿”。据不完全统计,截至2023年11月,咖饮赛道共披露融资事件29起,较去年同期增加20.8%。2023年,除M stand、四叶咖等连锁品牌外,区域咖饮品牌也是资本挖掘的热门对象,如长沙的小咖主、广州的悠小咖UPLAYER、杭州的雷力咖啡、苏州的星茵咖啡等。

品牌竞争格局方面,咖饮品类已经发展成星巴克和瑞幸咖啡引领下的“两超多强”局面。瑞幸咖啡在2023年6月成为全国首个万店咖饮连锁品牌,据红餐大数据显示,截至2023年12月,瑞幸咖啡的门店数已经突破了1.4万家。

2023年的咖饮赛道热闹非凡,既有集体扩张的勇气,也有9.9元一杯的豪气,更有在供应链端实现定制采购的底气。红餐产业研究院将咖饮的亮点总结为七大方面:狂拓店、低价格、跨界布局、本土化、供应链定制化、产品花式创新、联名造势。
1.咖饮品牌集体“狂飙”,拓店步伐加快
连锁咖饮品牌公布“千店计划”,其中不少精品咖饮品牌也在加速扩张,如Manner Coffee、COSTA COFFEE、LAVAZZA拉瓦萨咖啡等冲击1,000家门店。为了在这场“规模战”中占据优势,Tims天好咖啡、代数学家等品牌宣布开放加盟。
咖饮品牌的后起之秀紧跟拓店节奏,如7分甜旗下的轻醒咖啡,其于2022年8月成立,据红餐大数据显示,截至2023年12月,1年多的时间内,轻醒咖啡全国拓店总数达到60+家。
2.“价格战”进入白热化,9.9元狂欢引爆市场
瑞幸咖啡的9.9元狂欢、库迪咖啡的8.8元活动将“价格战”打到新阶段,带动星巴克、Tims天好咖啡等品牌也加入降价试水,诸多咖饮品牌的人均消费已经趋于平价。
据红餐大数据显示,截至2023年12月,近六成的咖饮品牌人均消费价格在20元以下,其中10~20元占比最高,为48.7%。

3.开辟新的增长曲线,品牌跨界投身咖饮成潮流
出于寻找新的业务增长点和品牌运营等需要,茶饮品牌借助供应链优势入局咖饮,它们或推出咖饮产品,或投资咖饮赛道。例如喜茶在2023年11月推出子品牌喜鹊咖,主打潮汕单丛茶咖,首店落地深圳;2023年12月,国内首家迪奥咖啡馆在上海的一家迪奥门店开业。

与此同时,也有咖饮品牌试水茶饮业务,例如库迪咖啡在2023年11月推出茶饮品牌茶猫,单杯促销价6.9元,目前处于内部测试阶段,正式门店将于2024年1月面市。
4.品类加速“西体中用”,产品强化“本土化”标签
为契合消费者的“中国胃”,咖饮品牌推出偏奶香、偏甜的产品。
口味上,奶咖、果咖、茶咖等均是本土化杰作,如瑞幸咖啡的生椰拿铁、Manner Coffee的黄油啤酒Dirty等。配餐上,不少品牌推出中式餐食,如M Stand的肉桂麻花、Pick ME 咖啡&热轻食的卤肉饭等。

5.供应链“定制化”,助力咖饮品牌创新
云南咖啡豆产量占全国的98%以上,咖饮品牌在云南开启“抢豆大战”,如星巴克、瑞幸咖啡、Manner Coffee等。
供应链企业的崛起满足了下游咖饮品牌的定制化需求,如瑞幸咖啡的爆品“酱香拿铁”,采用的是塞尚乳业的白酒风味厚奶;库迪咖啡的燕麦拿铁系列,采用的是OATLY为其定制生产的燕麦奶。

起源于瑞典的OATLY,是全球的燕麦植物基领先品牌。作为不少咖饮品牌的上游供应商,其推出的咖啡大师燕麦奶,掀起了咖饮乃至整个现制饮品领域基底乳新升级的热潮。OATLY正式开启了“燕麦奶+咖啡”的黄金时代,燕麦奶从小众消费走向了大众市场。
红餐产业研究院了解到,具有植物基属性的燕麦奶,严选进口高品质燕麦,可以满足乳糖不耐受的消费群体需求,也蕴含口感顺滑轻盈、成分健康、营养配比均衡等特质。而得益于在国内实施的“三个一”市场战略,OATLY成功地将燕麦奶引入中国市场,自此推动了新植物基品类的建立和发展。

OATLY推出的燕麦奶,凭借健康属性和品类创新,成为咖饮品牌打开市场的利器。
作为星巴克的长期合作伙伴,OATLY燕麦奶不仅是众多头部咖饮品牌长期日常使用的基底,也被品牌们用于应季新品创新。2023年,Tims天好咖啡、库迪咖啡、COSTA COFFEE、M stand等品牌都在陆续上新咖啡大师燕麦奶作为基底的咖饮,赢得了不少消费者的喜爱。

随着新植物基品类不断成熟,OATLY燕麦奶引领的“新植物基2.0时代”已经到来,燕麦酸奶、燕麦奶油、燕麦雪糕等产品将进一步丰富市场。
6.咖饮品牌最爱上新奶咖、果咖、茶咖
2023年,咖饮品牌推出的新品中,本土化口味的奶咖、果咖、茶咖占据主流,如NOWWA挪瓦咖啡的芝士拿铁系列、瑞幸咖啡的杨梅瑞纳冰和碧螺知春拿铁等。
咖饮的基底和配料也在被花式创新,加入谷物杂粮、酒饮、海鲜等元素,如星巴克的南瓜系列、瑞幸咖啡的酱香拿铁、库迪咖啡的米乳拿铁系列、M Stand的冬阴功气泡美式等。

7.咖饮品牌联名造势,“酱香拿铁”引发全网热议
2023年,咖饮品牌走的是快节奏、特色鲜明、年轻化的营销思路,其中跨界联名这一方式在线上线下博得高关注度。
9月4日,瑞幸咖啡与贵州茅台联名推出的“酱香拿铁”,引爆线上线下流量。该产品首日销量突破542万杯,首日微博相关话题阅读量超18亿人次。

此外,咖饮赛道的热门联名事件还有瑞幸咖啡×《猫和老鼠》、库迪咖啡×OATLY、NOWWA挪瓦咖啡×毛戈平·光韵等。

经营建议:夯实供应链,加快创新步伐
在现制饮品赛道疾驰发展的时候,其痛点亦较为明显。比如随着赛道竞争加剧,产品同质化问题愈发突出,品牌的差异化创新难度大等。

在此背景之下,品牌需要适时嗅得风向,赢得先机。红餐产业研究院为现制饮品从业者提出三大经营建议:
第一,瞄准“下沉市场”掘金。现制饮品品牌的人均消费价格集中在10~20元的区间,为了挖掘更广阔的消费市场,现制饮品品牌可加快布局下沉市场,抢先建立品牌认知,获得更多消费群体的认可。
第二,深入产业链上游,布局数字化体系。在品牌加速拓店、价格内卷的当下,现制饮品品牌要深入到供应链环节,通过合作或自建供应链的方式降低成本、保证产品稳定性,同时应用数字化系统,提高决策的科学性和运营效率。
第三,重视消费新需求,加快创新步伐。茶饮和咖饮的产品上新速度较快、营销创意多,意味着品牌要在契合消费者需求的基础上加快创新进程,可紧跟新中式、赛博朋克、佛系养生等风潮,借助大品牌、大IP、大事件做好品牌上新宣传。
结语
2023年的现制饮品赛道,依然拥挤又热闹。如何在有限的市场激发无限的创意,是每个品牌都在寻求的答案。千亿市场的“拉锯战”还在继续,我们期待着这个赛道的新惊喜!
为了让现制饮品从业者更加详细了解现制饮品的发展情况,红餐产业研究院特推出《现制饮品品类发展报告2023》电子版,大家可以通过以下方式限时获取!
获取方式:在“红餐智库”微信公众号后台,发送“饮品”,即可获取全文版。
步骤一:关注【红餐智库】微信公众号;
步骤二:在后台回复“饮品”即可限时获取本报告的完整版。