高速增长的中国饮料市场,在2016年遇到了拐点。
根据欧睿国际的数据,1997-2022年软饮料市场规模年均复合增长率达到了10.83%,保持高速增长,2022年中国软饮行业规模已达5831.59亿元。(不同机构的计算方法不同,根据艾媒咨询数据,2022年饮料市场规模达到12478亿元。[1])
然而,2016年开始,饮料市场的增长进入了拐点,并在此后进入了相对低速增长的阶段。[2] 这反映出饮料市场的发展趋势与中国经济的总体态势相一致:即从快速增长阶段转向面临下行压力的阶段。

1997年-2022年中国软饮料市场规模变化
数据来源:欧睿国际
尽管饮料行业近期增长放缓,但在这一竞争激烈的领域中,未来的变革已然启动:经典品类在放缓或下滑,新兴品类在蠢蠢欲动!
上一个10年,曾收获了多年“又贵又难喝”评价的东方树叶,变成人手一瓶的“明星产品”;打响“无糖气泡水”概念的元气森林,冲破传统碳酸饮料市场开辟出新赛道;默默无闻的即饮咖啡,成为近五年来饮料市场少数实现高速增长的品类之一。
下一个10年,中国饮料市场将会增长1/3,拥有近2000亿的增量空间,这是一个巨大的蛋糕。传统“大单品”时代已经过去,伴随着消费者需求的变化和渠道的变迁,无糖茶、即饮咖啡和泛功能性饮料等品类将迅速崛起,小众风味饮料的规模也将依托兴趣电商获得更大的增长.....
本文从品类、渠道和消费者的角度,结合中国饮料的发展历史以及发达国家/市场的饮料发展现状,探讨未来饮料行业可能出现的趋势和变化,旨在为饮料企业找到新的增长方向提供建议。
本文目录
一、中国饮料市场:品类格局正在重塑
二、是什么推动了各个细分品类的发展?
三、饮料的下一个十年,机会在哪里?

中国饮料市场:品类格局正在重塑
如果说乳制品本质是“营养”,那么饮料的本质便是“解渴和愉悦”。消费者选择、购买,然后喝下饮料,也同样是在选择自己的生活方式,获得快乐。
从这一视角看中国饮料40余年的发展,会发现这是一个从“黑白电影”变为“VR世界”的过程:在酷热室外需要冰镇可乐,在路途疲惫时需要喝上一罐能量饮料,婚姻聚会桌上总会摆一大瓶果汁饮料,会务招待时摆出包装饮用水......自1978年可口可乐重新进入中国以来,饮料品类百花齐放,如今已发展成为一个包括碳酸饮料、果汁、即饮茶和包装饮用水等多种品类的丰富多样的消费市场。
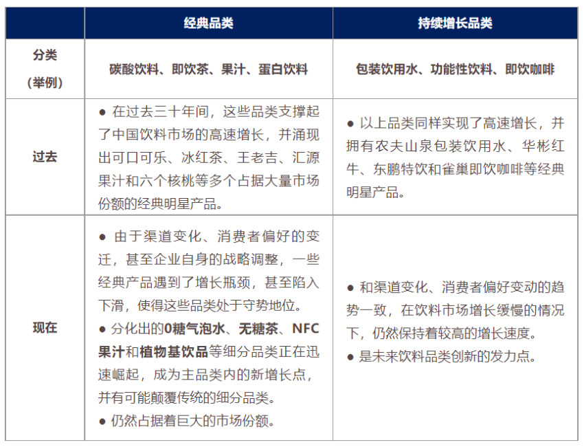
饮料是一种与消费体验、场景高度相关的快速消费品,随着其品类的不断丰富,消费者的可选项也逐渐增加,最终成为其丰富生活的一部分。正如商业时代浪潮中,令人无法忽视的浪花,人、时代、产品,在同一场景下,天然具有其当下的时代特征。不同饮料品类的扩张与衰减,同样受其品类特征和时代影响。以饮料市场从高速扩张转为震荡波动的2015-2016为界限,再结合不同品类的复合增长率变化情况,我们将当下中国软饮料市场整体分为“经典品类”和“持续增长品类”两类:


中国软饮料细分市场处于“品类更迭期”
数据来源:欧睿咨询、前瞻产业研究院 [3]
从中国2015-2020年软饮料市场各品类的复合增长率来看,即饮咖啡以8.2%的数据领先,增长强劲;能量饮料和包装饮用水分别以6.7%和6.0%的复合增长率位居第二和第三;碳酸饮料在这期间的增长陷入停滞;而即饮茶、果汁等经典品类甚至出现市场收缩。
中国饮料市场目前正处于“品类迭代期”:在过去高速增长并成长为市场主流的经典饮料品类,正面临着新兴细分品类和持续增长品类的挑战。市场格局正在、并将在未来10年里持续重塑。

是什么推动了中国饮料行业的发展?
(一)经典品类
1、碳酸饮料:中国饮料的起点
碳酸饮料是中国饮料市场化生产和竞争的起点。
1978年,改革开放刚开始,可口可乐和中国粮油进出口总公司(中粮)达成合作。合作内容包括:以提供可口可乐制罐、装罐和装瓶设备的方式在中国开设灌装工厂,同时明确进口和在中国生产的可口可乐由中粮公司负责销售。
在那时,通过国资背景进入供销社就意味着铺开了销售渠道。凭借着甜味与碳酸口感、高热量带来的成瘾性以及相对低廉的价格,可口可乐俘获了此前几乎从未喝过包装饮料的中国消费者的心。1981年,百事可乐进入中国,与深圳罐头厂合作建立了在华第一家灌装厂,每瓶售价0.3元。[4]
年轻、时尚、流行的品牌文化宣传,再加上被广泛接受的风味和渠道铺陈,直到2018年,“两乐”旗下的碳酸饮料品牌矩阵依然占据碳酸饮料市场份额的90%。尽管国产碳酸饮料娃哈哈旗下的非常可乐曾试图冲击碳酸饮料市场,甚至一度攀升至市场第三的位置,但可口可乐和百事可乐凭借着更有竞争力的价格、毛细血管般深入的渠道布局,以及强大的全球品牌势能,牢牢地锁定住了领先的优势。
借助于天时地利人和的发展环境,“两乐”在中国碳酸饮料市场取得了巨大的成功。截至2022年,“两乐”仍然占据碳酸饮料市场份额的70%。但是,碳酸饮料这一品类在整个饮料市场中占据的份额逐年下降,而曾经居于统治地位的传统碳酸饮料也不再是未来碳酸饮料赛道的发展焦点。

碳酸饮料的市场份额下滑
数据来源:《我国软饮料的发展趋势》、国家统计局、华创证券
一方面,经历了高速增长后,碳酸饮料一度陷入停滞,乘势崛起的其他品类挤压了碳酸饮料的市场空间。碳酸饮料市场规模在2011年达到780亿元,经过一番高低起落,2016年停留在780亿元,之后才重回增长,但增速也远达不到此前两位数的复合年均增长速度。据中金数据,2008-2015年期间碳酸饮料的年复合增长率仅为3.5%,而同期的包装饮用水年复合增长率达16.5%,能量饮料的复合年增长率更是达到惊人的31%。[2]

数据来源:欧睿咨询、中金公司研究部
另一方面,随着80后和90后成为消费主力,他们对健康的关注日益增强,更倾向于选择低糖低热量的饮料,这一消费趋势连同销售渠道的变革,共同重塑了碳酸饮料市场的竞争格局。元气森林通过引入无糖气泡水的概念,冲破传统碳酸饮料市场的边界,在开辟出的新赛道上强势崛起;以大窑为代表的国有汽水品牌,也依靠着餐饮渠道再次进入公众视野,重新激发人们对经典汽水的喜爱。
2、即饮茶:后来居上、持续更迭
中国即饮茶品类的诞生,源自对碳酸饮料的竞争。
1993年,河北冀州供销社更名为旭日升集团,推出了一款名为“冰茶”的饮料,从而将即饮茶品类引入了中国市场。当时“两乐”崛起,碳酸饮料占据绝对领先地位,很难有其他品牌对其构成威胁。然而,“旭日升”的出现开创了一条无人竞争的品类赛道,它不仅是中国第一款碳酸红茶饮料,也是首款茶饮料。这个品牌巧妙地选择了与主流竞争对手相比较为边缘的领域,通过实施“侧翼战略”挑战当时碳酸饮料在中国软饮市场上的独大地位。
“旭日升”冰红茶的配料表包含水、白砂糖、红茶粉和香精,同时还添加了二氧化碳以增添口感。而水、白砂糖和二氧化碳是可乐的主要配料,因此从产品属性上看,“旭日升”冰红茶与可乐差别不大。[5]但因凭借“茶”这一中国消费者心智中天然具有好感的属性,以及“民族品牌”的加持,“旭日升”的销量在1996年达到5亿元,在1998年达到30亿元。
此后,统一、康师傅和娃哈哈等企业纷纷效仿“旭日升”的做法,推出了自己的冰红茶产品。然而,由于管理不善,停止铺货,在二十世纪初的“冰红茶”、“冰绿茶”竞争中,“旭日升”失去了原本的市场地位。与此同时,掌握着优势渠道的头部企业逐渐崭露头角,康师傅、统一等品牌此时出现在大众视野中。时至今日,康师傅占据着即饮茶市场品类第一名的位置。[6]
作为碳酸饮料的直接竞争品类,即饮茶同样在二十一世纪初迅速扩张,占据了品类优势。根据中金统计的数据,中国即饮茶市场2006-2008年复合增长率为18.4%,2008-2015年的复合增长率为12.2%,行业规模从2006 年的472亿元增长到2015年的1221亿元,超越碳酸饮料,成为仅次于包装饮用水的第二大饮料品类。在此期间,“康统”凭借着“买一送一”的销售策略打退了可口可乐宣称“100%茶叶泡制”的原叶茶,王老吉和加多宝等含糖凉茶品类也同样在迅速扩张。但是,2016-2021年期间,即饮茶呈现下滑趋势,复合年增长率降至-0.8%。

2009年-2022年即饮茶市场规模
数据来源:欧睿咨询、中金公司研究部
回顾这一过程,即饮茶虽然在和碳酸饮料直接竞争,但发展的路径相似:背靠大品牌(康师傅&统一)的强大铺货能力、被广泛接受的清爽(茶味)口感、规模化生产压低的产品单价、知名明星代言、例如“买一送一”这样深入人心品牌宣传。
随着高热量和高甜味不再是竞争优势,无糖茶成为了中国即饮茶市场近年来增长趋势的主导者。即饮茶正面临着和碳酸饮料相似的“衰落困境”,亟需进行内部产品的更迭,而引领这场革新的,正是无糖茶品类。根据沙利文数据,无糖茶在即饮茶市场份额中的占比从2014年的1.5%增长至2019年的5.2%,零售额的平均增速达到32.6%。[2] 从不同赛道来看,2017-2022年含糖茶市场出现下滑,年复合增长率为-3.6%,而无糖茶品类在这期间增速为5.3%。[7]
以农夫山泉东方树叶、三得利乌龙茶为代表的无糖茶已成为即饮茶品类的新增长点,正在推动该品类的整体增长。[2] 此外,与其他国家相比,2022年中国即饮茶的无糖化率仅为7.7%,远低于韩国(96.1%)、日本(85.2%)、马来西亚(47.1%),并且日本的人均即饮茶消费量约为中国的六倍。[8] 这意味着,中国即饮茶市场,尤其是无糖茶赛道还存在着较大的增长空间。
3、果汁:从常温浓缩向100%鲜榨转移
与即饮茶一样,果汁饮料在中国的出现,同样源自与碳酸饮料的品类竞争。20世纪90年代,果汁饮料在中国初步开始发展。
1992年,汇源果汁在盛产苹果的山东省沂蒙山区成立,依靠制作浓缩果汁出口生产起家。之后,通过央视广告投放,推出“喝汇源果汁,走健康之路”、“有汇源才叫过年”的广告语,汇源一度在中国果汁市场占据超过20%的市场份额。[9]在汇源产品赢得知名度后,众多品牌也相继进入果汁赛道,例如统一在1999年推出了“鲜橙多”,可口可乐在2004年引入了“美汁源”等。
果汁市场发展的势头一直保持强劲增长状态。2006-2008年间,果汁市场的年复合增长率约为18%,2008-2015年虽有下降,也依然维持在7%左右。然而,自16年起,果汁饮料市场的规模逐渐萎缩,2015年-2021年期间,果汁饮料市场的年复合增长率为-1.6%。[2]早期作为果汁饮料代表品牌的汇源、统一等在这一时期都开始停滞或衰落,2012-2016年汇源果汁多次出现亏损 [10];2015年-2016年统一果汁营收额甚至下降了41.5%。[11]

2006-2016年汇源果汁净利润情况
数据来源:前瞻产业研究院
回看果汁的兴起,关键在于和其他软饮相比,产品本身与“健康”、“聚餐”等关键词的强绑定上。在十几年前以碳酸饮料、含糖茶为主的中国软饮市场中,果汁的优势就是它深入人心的“健康属性”:对于消费者而言,吃水果有益身体健康,喝果汁亦然。彼时汇源还将品牌和“过年”聚会概念相连接,击中核心的家庭聚会消费需求。
然而,以汇源为代表的一系列果汁产品,实际上大多为水+浓缩果汁制成的“果汁饮料”。在家庭冰箱尚未普及,冷链渠道尚未成熟的过去,这些能够长期常温保存的果汁饮料,为消费者带来了极大的便利,也因此受到欢迎。随着NFC果汁等技术引入,中国低温冷链物流、销售体系的完善,更加新鲜、口感更好、保质期更短的100%低温果汁进入市场,直接对常温果汁发起冲击。然而,果汁类产品正受困于其“高糖”特性,引发消费者对“健康”方面的疑问:剔除了水果的膳食纤维,主要成分为果糖的果汁真的更健康吗?

2022年中国消费者摄入100%果汁的比例、只占全部果汁市场的6%
数据来源:德乐
尽管根据欧睿国际的数据,2017年到2021年中国果汁细分品类的销售额从871.39亿滑落至752.59亿,但贝恩和凯度消费者指数显示,在2022年前三季度,果汁依然是饮料销售额增速最快的细分品类。[12] 抖音平台中,果蔬汁销量在2023年未结束的情况下已经同比增长了288%。此外在中国,人均NFC果汁消费量仅为16毫升,相较之下,日本人均消费量超过2.5升,而美国的NFC果汁人均消费量更高,达到了惊人的10升。[13]新的售货渠道和消费者对于特定功能、小众风味的需求,将为果汁品类带来全新的增长机会。而如果技术突破,实现了在保持果汁口感前提下的减糖,果汁品类或将有机会获得更大的增长。

线上渠道果蔬汁年销售额变化
数据来源:久谦中台数据库
4、蛋白饮料:“大单品”的成功与失落
上世纪90年代,除了果汁饮料,融合口感和营养的蛋白饮料也成为中国软饮市场迅速崛起的品类之一。
植物蛋白饮料与动物蛋白饮料(通常所说的含乳饮料)是蛋白饮料中的两大细分品类。1975年,中国首款植物蛋白饮料杏仁露由承德市罐头厂开发,1991年正式以“露露”商标推向市场。中国植物蛋白饮料行业就此萌芽,1999年银鹭推出花生牛奶,2005年养元推出“六个核桃”。
其中,承德露露一度占据超过90%的市场份额,但2008年养元饮品上市后迅速崛起,自2011年起市占率居首。[14]
商标纠纷毋庸置疑是拖累承德露露发展的原因之一。但更重要的原因是,承德露露产品单一,品牌老化,同时未能突破区域限制走向全国市场,后来甚至在大本营河北也被养元饮品所挤压。与此同时,养元饮品不断强调“六个核桃”与补脑的联系,使其在口味上多了“营养”的记忆点。
与此同时,1996年娃哈哈集团推出AD钙奶,标志着含乳饮料市场的起步。1998年,双汇和伊利相继进入这一市场,伊利推出“优酸乳”。2005年,娃哈哈推出“营养快线”,并于2013年销量突破200亿。[15] 蒙牛也在2006年推出“真果粒”。
实际上,中国植物蛋白饮料市场的崛起是具有“先天优势”的。在欧洲,乳糖不耐受的发生率在19%至37%之间,亚洲介于54%至74%。[16] 在中国,乳糖不耐受人群更是高达85%。[17] 在乳制品市场,为了降低消费者的乳糖摄入,乳企开发了如酸奶(将乳糖转化为乳酸)和舒化奶(无乳糖)等产品,满足了乳糖不耐受人群对蛋白质的需求。植物蛋白饮料也因其天然无乳糖、不含胆固醇的属性,迅速赢得了市场的青睐。
同时,含乳饮料因其兼具营养、多样化的口味及消费场景受到广泛欢迎。2013-2018年,当碳酸饮料、果汁的增速放缓而使软饮市场整体下滑时,含乳饮料却“逆势而上”。[18]

含乳饮料增速快于整个软饮市场
数据来源:中国食品工业协会、国元证券研究所
据头豹数据,2022年,中国植物蛋白饮料市场规模已达到约1351亿元人民币。[19] 含乳饮料的市场规模自2018年的988.6亿元增长至2022年的1,361.7亿元。[19]但这两大细分品类,自2014年起增速便都有所放缓,植物蛋白饮料2017至2021年的复合年增长率仅为-2.77%。[20]

动物蛋白饮料(含乳饮料)、植物蛋白饮料市场规模增速
数据来源:头豹数据
含乳饮料市场存在产品同质化问题,而发酵型或乳酸菌型等蛋白饮料由于需要低温加工、储存和冷链运输,销售范围受到限制。近年来,生鲜电商的发展为中国蛋白饮料带来新机遇。2017年-2021年,生鲜电商行业的交易规模从1403亿元增长至4658亿元。2022年天猫618期间,含乳饮料销售额同比增长15%,植物蛋白饮料的增长更是达到了96%。[19]
据广发证券研究,中国乳饮经历了四个发展阶段:低端纸装膜牛奶 → 普通白奶 → 高端白奶 → 发酵升级(如低温酸奶和乳酸菌等)。[21] 相较之下,中国植物蛋白饮料的发展还相对滞后,目前正处于向高端化过渡的阶段。
一方面,植物蛋白饮料市场中的细分品类被各自的龙头品牌占据。例如承德露露占据杏仁乳品类90%左右的份额,养元六个核桃占据核桃乳市场88%的份额。[20]这对于新兴植物蛋白饮料品牌来说,无论是在哪个细分市场,打破现有秩序并建立自己的市场防线都具有挑战性。
另一方面,相较于中国,欧美市场最初将植物蛋白饮料定位为高端的牛奶替代品,侧重强调其“营养”属性,并积极进行营销活动和口味创新。例如,来自瑞典的燕麦奶品牌OATLY在海外以“牛奶挑战者”的身份崛起,而在中国则通过与咖啡馆合作开拓市场,成功渗透零售渠道,从2013年到2020年实现了年均复合增长率47.2%。[20] 相比之下,中国植物蛋白饮料大多仍旧局限于“软饮”类别,缺乏产品创新,且在营销上的投入也比其他饮料品类少。
不过,中国本土植物蛋白饮料如菲诺等品牌也在崛起。成立于2015年的椰基植物奶品牌菲诺,近年因瑞幸生椰拿铁的爆火而迅速出圈,同时,菲诺在小红书等社交媒体上掀起“椰风”,进一步提升了其品牌知名度。2021、2022年菲诺业绩均实现翻倍增长,其厚椰乳2022年的营收额已突破10亿元。[22]
(二)持续增长品类
1、包装饮用水:迅猛增长的大赛道
与其他软饮不同的是,包装饮用水具备生活必需品的属性,因此“水质”是一个格外受到关注的话题,而我国包装饮用水的市场竞争也围绕其展开。
1930年,中国最早的包装水品牌“崂山”问世,但早期包装成本的高价限制了当时的消费需求,中国包装水难以形成规模化生产。直至1987年《饮用天然矿泉水》国标被颁布,中国于次年引入两条PET瓶灌装生产线,1989年怡宝推出中国第一瓶纯净水,自此各品牌瓶装纯净水开始涌现。随着居民消费水平提升和90年代自来水污染问题受到关注[23],人们开始追求更高品质的水,推动了包装水消费的增长。
千禧年,农夫山泉突然以“天然水”的概念挑战“纯净水的天下”,通过三次实验营销(小白鼠饲养、水仙花养殖、细胞实验),成功地将“天然水更健康”的理念植入人们心中,并宣布停止生产纯净水。这一举措在当时引发了众多纯净水企业的抗议。就在“纯净水”与“天然水”一决高下时,康师傅却另辟蹊径,于2003年推出“矿物质水”,即在纯净水中添加矿物质。结合“多一点,生活更健康”的营销理念和1元的低价策略,康师傅矿物质水迅速在市场中崛起。
2000年,“天然水”与“纯净水”之争以农夫山泉被罚款20万元告终,但其并未放弃争夺中国包装饮用水市场。2006年,农夫山泉通过发放pH试纸,揭示了其天然水呈碱性,与怡宝、娃哈哈等品牌的酸性纯净水形成对比。此时正值“酸碱体质理论”传入中国,在当时的舆论环境中弱碱性水被认为对人体更有益,这使农夫山泉在竞争中再次占据优势。而围绕农夫山泉展开的“水质之战”揭示:“健康、安全”是赢得中国包装饮用水市场份额的关键因素。
之后,康师傅矿物质水以减重包装降低运输成本,通过低价战略迅速扩张;怡宝纯净水背靠华润集团,自有渠道的优势帮助其完成全国市场的覆盖。康师傅、农夫山泉、怡宝、娃哈哈等巨头占据了中国包装饮用水的主导地位。
而包装饮用水如今已成长为市场规模最大的软饮品类。2022年,中国包装饮用水市场规模达2300亿元。[24]但在激烈的竞争中,农夫山泉似乎“更得人心”。不仅市占率稳坐市场第一,收入增速也超过同品类其他品牌。与此同时,曾经的行业龙头康师傅,2010年-2021年间市占率由12.0%下降到3.0%。[25]

包装饮用水市场规模增速
数据来源:中金公司研究部
如今,中国包装饮用水市场依旧保持着上升的趋势且已突破2000亿规模。要在这样一个大赛道中从巨头们手中夺得市场份额,关键是找到并及时把握住差异点,挖掘细分市场的需求与渠道空白。
比如近年来,今麦郎引入了“熟水”概念,绕过了传统水源地的限制,并与市场上的“生水”产品区分开来。在追求健康的大趋势下,今麦郎还特别强调凉白开“更适合中国人的肠胃”。这一策略的核心不在于产品本身的升级,而在于通过“熟水”这一概念占据消费者心智。另一方面,加码即时零售对包装水品牌来说是创造新增长曲线的新机遇。据凯度消费者,2023年5月的前52周同比数据显示,即时零售渠道的包装水销售额增量中,有80%对该品类的额外增长做出了贡献。[26]
包装饮用水仍然持续维持着高增长,并预计在将2025年达到3000亿市场规模。然而,在“品类创新”的空间上似乎已经饱和,近年层出不穷的“新概念”水,并没有出色的表现,或已逐渐退出市场。在未来抢占包装饮用水市场可能仍然将是老品牌,而新品牌想要获得优势,或者需要在新的细分场景和渠道里找到机遇。
2、功能性饮料:不止是“抗疲劳”
与起步阶段即面临激烈竞争的包装饮用水市场不同,功能性饮料市场长期保持垄断状态。
上世纪90年代初,中国内地的功能性饮料市场几乎是一片空白。虽有健力宝借助奥运会的势头崭露头角,但实际上其产品更接近于果味碳酸饮料。直到1995年,华彬集团将红牛产品引入国内。随后十年,红牛成为品类代名词并建立了其垄断地位。2016年,华彬红牛陷入商标纠纷,市场竞争格局开始发生变化。本土品牌如东鹏和中沃体质能量迅速抓住机遇,采取差异化的市场策略并专注于下沉市场的开发,以此实现了快速增长。
能量饮料以其独特的“提神、抗疲劳”功效吸引消费者。从最开始的长途司机,到如今的快递员、外卖员,社会压力与工作强度上升使其拥有规模不小的受众。在整个软饮料市场中,能量饮料虽然仅占据不足10%的市场份额,却是增长最快的子品类之一,2008-2015年的复合增长率高达31.0%,2021年的销售额更是突破了500亿元。[2]东鹏饮料近年来业绩显著增长,公司营收从2017年的28.44亿猛增至2022年的85.01亿,年复合增长率24.48%。[27]

功能性饮料市场规模增速
数据来源:中金公司研究部
此外,中国能量饮料市场呈现长期垄断的竞争格局,但近年来行业集中度有所下降。2011年-2020年,市场领头羊华彬红牛的市场份额(CR1)从90%降至55%。[28]这个变化一部分可归因于专注于下沉市场的东鹏和乐虎崛起,蚕食了华彬红牛的市场份额。另一方面,随着年轻一代消费者健康观念增强,依赖咖啡因和人工合成添加剂的传统能量饮料销量受到制约。以脉动、尖叫为代表的“运动饮料”成功引领该品类的爆发期,“电解质饮料“的概念也逐渐崛起。
实际上,功能性饮料正在经历产品的重大转变期,传统的“抗疲劳”功能已逐渐无法满足消费者的需求。新冠疫情过后,公众健康意识提升,以元气森林“外星人电解质水”为代表的产品,就借此趋势逐渐脱离运动场景,迈向泛健康领域以取得迅速增长。2022年,“外星人”以超过100%的规模增速占据47%的市场份额,12.7亿元的销售额使其跃居国内电解质水品牌之首,超越了宝矿力水特、佳得乐等传统市场巨头。[29]
如同冰上理论,功能性饮料现阶段的发展状态,预示着海面下可能还有更多有待激活的市场潜力。
一方面,尽管市场细分化以及新兴品牌如“外星人电解质水”的崛起对功能性市场格局产生了影响。但可以预见的是,各个子品类的成长,将继续共同推动整体功能性饮料市场的上升。另一方面,以能量饮料为例,2021年中国人均饮用量大约只有美国和英国的五分之一。[30]此外,据Newzoo数据显示,约80%的电竞玩家都会消费能量饮料。[31]功能性饮料将在电子竞技等新兴消费场景的崛起中找到了新的目标市场。
3、即饮咖啡:快速增长的细分品类
1998年,速溶咖啡巨头雀巢将即饮咖啡从日本引入中国,随后星巴克、三得利等外资品牌进入,推出亲民价格产品,引发行业首次扩张。多年来即饮咖啡未见大规模增长,2020年其在中国软饮料市场的占比不足2%(欧睿国际)。
然而,市场正在改变,近五年即饮咖啡却是饮料市场少数实现高速增长的品类之一。根据头豹发布的2022中国即饮咖啡行业概览数据,2017年-2021年,中国即饮咖啡市场以19.3%的复合增长率实现市场规模翻倍,达到96.4亿人民币。[32]
近年来现制咖啡市场的爆发式增长更是带动了即饮咖啡市场的上升,尤其是星巴克、瑞幸、Tims天好中国等现制咖啡店面的铺开普及了咖啡文化。据美团数据,2023年中国连锁咖啡店总数达到32,844家。[33] 日常生活中,即饮咖啡相比现制咖啡更具有便捷性,相比普通饮料有显著的提神功能,满足了职场人士、学生群体、户外活动和旅行群体的需求。
此外,即饮咖啡市场的集中度常年较高,2020年的行业前两大公司占据了64%的市场份额。雀巢和星巴克作为长期在中国即饮咖啡领域的领头品牌,市场鲜有“新起之秀”。
不过近几年,即饮咖啡市场吸引了越来越多的“参赛者”加入了这场激烈的角逐。比如,农夫山泉的炭仌一上市就迅速成为话题焦点,可口可乐中国也携COSTA即饮咖啡加入战局。新兴消费咖啡品牌也都陆续进军该市场:如Tims天好咖啡与OATLY合作推出即饮燕麦拿铁、菲诺推出生椰拿铁等。[34]
而以星巴克、Tims天好中国为代表的多个头部现制咖啡品牌也在持续加码即饮咖啡赛道。因为对于它们而言,通过即饮咖啡进入传统饮料经销商渠道不仅能够提高渗透率、扩张下沉市场,还能使产品触及到现制咖啡无法达到的消费场景(比如露营、徒步等)。
根据欧睿数据,目前国内咖啡市场现磨咖啡及速溶咖啡仍为较主流消费类型,即饮咖啡销售占咖啡总消费量比例仅为8%,而日本、韩国的即饮咖啡消费占比分别为51%、18%。2022年,美国即饮咖啡市场规模为52亿美元(约371亿人民币),日本作为世界即饮咖啡起源地,市场规模更是达到了91亿美元(约649亿人民币)。而中国即饮咖啡市场规模2022年仅为116亿元。[35]中国即饮咖啡赛道存在一个巨大的增量空间,随着便利店、自动贩卖机等渠道的持续铺开,在下一个10年,即饮咖啡有望瓜分更大的饮料市场版图。

饮料的下一个10年,机会在哪里?
结合中国饮料市场发展历程以及发达国家当下的饮料市场格局,我们通过归纳法和演绎法,预测中国饮料下一个10年的发展趋势。
中国经济未来10年将持续增长,城市化率、人均可支配收入、受教育程度仍将稳步提高,90后、00后将成为消费主力。但另一方面,在中国经济发展面临下行压力的背景下,消费者在购物时对价格更加敏感,并注重产品的健康和质量。在渠道端,线下“经销商-传统零售”模式依然是最主要的饮料销售渠道,但盒马为代表的“新零售”平台,以及拼多多、抖音等新兴电商平台,将改变传统的售货方式,甚至可能将逐渐颠覆原有的市场格局。
我们预测中国饮料市场的下一个10年:
1、饮料规模将有1/3的增长潜力;
2、无糖茶、即饮咖啡、泛功能性饮料等品类将迅速崛起;
3、碳酸饮料、含糖茶等占据线下经销渠道的经典饮料品类将依旧是主流;
4、随着冷链渠道的铺设和完善,需要冷藏运输、售卖的低温产品将迅速崛起;
5、在线上渠道,小众品类将依托兴趣电商获得更大的增长。

基于以上判断,我们认为在饮料的下一个10年:
(一)拥有至少1/3的增长潜力
我们预测未来10年中国人均软饮料销量将增长33.88%,这意味着中国饮料市场在目前5831.59亿市场规模(欧睿国际)的基础上增长1/3,拥有近2000亿的增长潜力。
2012到2022年,中国人均GDP增长了101.9%,达到了12720.2美元,人均饮料销量增长了44.98%,从41.73升/人增长到60.5升/人(欧睿国际)。而根据IMF预测,2028年中国人均GDP将达到16800美元,2023-2028年均复合增长率为6.02%,如果保持这个增速,,2032年中国人均GDP将达到22482.19美元。[36] 以2012-2022年的人均GDP增长带动人均软饮料销量增长的比值计算,2032年中国人均软饮料销量预期将增长33.88%,达到81升/人。
横向对比发达国家和地区市场,2022年中国大陆人均软饮料销量是60.5升/人,美国、日本、新加坡、中国香港、中国台湾等国家或地区的人均软饮料销量分别是296.15、189.79、179.67、110.1、101.24升/人。[37]
我们以中国台湾地区作比较,2014年的人均GDP为22840美元,而当年的人均软饮料销售量达到了94.33升/人,贴近前述的81升/人的增长预期。

2022年中国大陆与美国、日本、新加坡、中国香港、中国台湾的
人均软饮料销量和人均GDP比值
数据来源:世界银行、国际货币基金组织、欧睿国际
(二)未来的高增长品类
1、无糖茶:以“喝茶”替代“喝水”


2022年中国大陆、中国香港、中国台湾和日本饮料细分品类市场占比图
数据来源:欧睿国际
根据弗若斯特沙利文数据显示,在健康意识的推动下,中国无糖茶饮料零售额在快速增长,2014-2019年复合增长率达到了32.6%。但目前中国即饮茶市场只占了7个细分品类的13.92%,而无糖茶在即饮茶中的占比更是不超过10%,仍未成为最主要品类。[38]
但在日本,无糖茶品类在茶饮料品类中的占比超过80%。伊藤园、三得利推出的生茶、绿茶、乌龙茶等多种无糖茶品类,在“喝茶”这件事上给到了消费者丰富选择,甚至可以取代喝水——在更加刚需的“解渴”场景中,主要成分只有水和茶叶的无糖茶,正可以满足认为喝水“单调”的消费者们的需求。
中国台湾、中国香港、日本市场的数据也给到了良好预期:2022年,即饮茶在中国台湾、中国香港、日本三个市场中,分别占据主要饮料品类的48%、26.9%、29.24%(据上文饼状图),位居第一、第二和第一。
我们预测在未来10年,无糖茶将取代曾经“风光”的含糖茶品类,将即饮茶的市场占比拉高到和日本、中国香港相似的25%-30%区间。而农夫山泉、三得利等早早在中国市场做无糖茶品类的企业,已经抓住了此轮增长的先机。
2、即饮咖啡:功能与便利
在2022年,中国即饮咖啡只占了中国饮料市场7个细分品类中的0.44%,而在日本、中国台湾、中国香港,即饮咖啡的占比分别达到了13.66%、2.99%、2.37%。但正如上文所讲,中国即饮咖啡行业在2017年到2021年的复合增长率达到了19.3%,发展强劲。[32]
即饮咖啡的增长受益于消费者对于“便利提神”的极致追求。长时间通勤和工作已经是现代社会的常态,因此给了即饮咖啡长时间增长的机会。此外,快速增长的便捷销售渠道将同样助推即饮咖啡的扩张。
在日本,2022年即饮咖啡已经占了饮料市场规模的13.66%,而这离不开自动贩卖机在日本的普及。日本在2018年就拥有了293万台自动贩卖机,每43人就有1台,在自动贩卖机处购买即饮咖啡消除疲劳,已经成为日本消费者的习惯之一。借助自动贩卖渠道,BOSS咖啡位列日本饮料品牌销量榜第二,年销量超过了1亿箱。[39]
中国的自动贩卖机渠道同样在持续增长,农夫山泉、元气森林、娃哈哈等头部品牌都在投入研发自己的智能贩卖机。根据农夫山泉的招股书,农夫山泉已经在中国近300个城市投放了近6万台自动售货机。[40]我们预测即饮咖啡将随着“便利提神”的需求的增长,在下一个10年将增长至和中国台湾、中国香港市场接近的2%-3%市场占比。
3、“泛”功能性饮料:小众风味+配料清洁+功能聚焦
正如上文所提,碳酸饮料、含糖茶、果汁等经典品类正在呈现下滑趋势,功能性饮料正在持续着高速增长,而“泛”功能性饮料正在赢得更多市场的关注。
在未来10年,我们预测拥有小众风味与清洁配料,以及一种或多种健康功能或者情绪功能,可以满足特定人群和特定偏好的“泛”功能性饮料,将获得极大发展。
根据普华永道2021年的一项调研,消费者最关注饮料的“口味/风味”、“成分/配料/原料”、“产品特色/卖点/功效”。[41] 这和即将成为主要消费人群的00后的代际特点一致:平均受高等教育的比例更高,对于信息的发掘能力更强,更关注消费带给自己的情绪价值,更愿意尝试不同的生活可能性。[42]

00后的代际特征
图片来源:睿丛咨询
因此,消费者更倾向于符合个人喜好的产品,这些产品特点包括“低负担”、清洁成分,并能提供特定的情感价值。这种趋势在饮料市场上的体现是,在接下来的十年里,寻找满足消费者偏好的“公约数”将变得越来越困难。相反,那些针对特定消费者群体、满足其特殊需求的产品将更有可能赢得市场青睐。

受到年轻人追捧的“元气自在水”
图片来源:小红书
例如元气森林,在2023年2月推出了“自在水”这一全新草本茶饮产品。
“自在水”拥有红豆薏米水、红枣枸杞水、清爽绿豆水三个产品,全线配料表清洁简单,口味清爽,凭借养生定位吸引了众多年轻消费者。“自在水”的养生属性和记忆有关:红豆薏米水、红枣枸杞水、绿豆水代表着属于童年的温暖与关心,元气森林把它们预包装化,将难以购买到的潜藏记忆带回到消费者眼前,抓住了消费者对情绪与养生的需求。
海外市场的例子同样印证了这个趋势。美国气泡水品牌OLIPPOP创立于2018年,主打益生元和膳食纤维的低糖气泡饮料获得了美国消费着青睐,2022年销售额就达到了3440万美元。截至到2023年,OLIPOP已经完成了6轮融资。[43]
因此,我们预测“泛”功能性饮品,将会是未来10年拥有巨大增长潜力的全新品类。
(三)渠道变革售货方式,推动新品类成长
在饮料的下一个10年,传统线下“工厂-经销商-零售”体系依然占据饮料销售渠道的大头,碳酸饮料、含糖茶、常温果汁饮料、包装饮用水等经典品类仍然将占据主要的市场份额。
然而,渠道正在重塑:以拼多多、抖音为代表的新兴线上渠道,围绕着品牌连锁化兴起的餐饮渠道,以山姆为代表的会员店渠道,以便利店、自动售卖机为代表的便捷零售渠道,嗨特购、好特卖为代表的折扣商店,零食很忙、赵一鸣、好想来等为代表的量贩零食,以及美团闪购为代表的即时零售......新兴渠道的崛起将在未来重塑的饮料卖货方式,最终重塑饮料品类格局。
1、传统零售渠道:经典产品仍然会占据绝对份额
在2022年,在线下销售出的饮料占全市场比例达到近些年最低,但依然占比91.2%(欧睿国际)。以此预测,2032年线下销售渠道的占比依然不会低于80%。

中国饮料销售渠道占比变化
数据来源:欧睿国际
而要将自家饮料产品分销至大型超市、便利店、折扣店、小型零售店,未来依然需要依靠“工厂-经销商-零售”经销商体系。这也意味着像可口可乐、农夫山泉、康师傅、统一等已经深耕经销商体系多年,深谙地方售货规则的老牌企业依然强势。
未来10年,传统饮料巨头将凭借其强大的供应链和广泛的经销商网络优势,在传统渠道中继续保持优势地位。它们将通过坚持低价策略,巩固其领先地位,尤其在碳酸饮料、包装饮用水、冰红茶、橙汁饮料等品类上,市场空间将保持稳固。
2、新兴线下渠道:便利店、餐饮渠道带动新兴品牌增长
未来10年同样不能忽视便利店、餐饮渠道等新兴线下消费渠道,以及依托新兴渠道所诞生的新兴饮料品牌。2009年便利店占整个饮料销售渠道的8.7%,在整个线下渠道占比下降的趋势下,在2022年占比达到了11.8%,预期未来仍将保持高速增长。从渗透率的角度来看,中国大陆2022年便利店平均覆盖人数为4751人/店,较2021年的7033人/店大幅度下降,显示出渗透率的提升。然而,与美国的2308人/店和日本的2204人/店相比,中国大陆的便利店市场仍然拥有极大的增长空间。[44]

果子熟了无糖茶系列产品图
图片来源:果子熟了官网
在便利店端,消费者更关注购物的便捷属性,相对更少关注品牌与价格,也更愿意在便利店尝试新产品。在过去,元气森林依靠便利店打开了无糖气泡水市场,如今像果子熟了这样主打货架驱动的新兴茶饮、果汁品牌,也同样靠着便利店渠道进行着扩张,获得自己的市场份额。
便利店的增长同样利于低温短保类饮料的扩张。原本果汁、即饮茶等低温饮料产品的研发受限于保质期短暂、需要低温冷藏等多种因素,需要做出风味上的妥协,但以便利店为代表的便捷渠道扩张解决了该问题,也将释放出属于鲜榨、新鲜低温饮料品类的增长空间。
在餐饮端,餐饮渠道需要的是具有解辣、解腻属性,品牌定位和就餐调性一致的饮料产品。同时,在餐饮渠道中,消费者更愿意接受溢价较高的产品。
例如,专做山楂果汁饮料的好望水,整个品牌从风味到包装设计都服务于餐饮渠道,以一个100多人的团队做出了5亿元的销售额[45];大窑汽水通过在火锅、烧烤、小吃等餐饮渠道精准营销,这款地方汽水品牌正在从内蒙走向全国,重新焕发出活力[46];柚子汁品牌柚香果锁定佐餐解渴场景,年销破4亿。[47]
2019年到2022年,中国餐饮行业的连锁化率提升了7.7%,达到了20.7%,增长迅速但仍远低于2021年美国的59%和日本的58%,也低于2021年全球平均水平34%。[48] 再加上消费者在对餐饮行业高品质、标准化的期许下,下一个10年中国餐饮行业连锁化率将持续上升。这不仅意味着依靠餐饮渠道的饮料品牌将有着更大的增长空间,也意味着新品牌有机会通过餐饮渠道与传统品牌进行错位竞争,甚至弯道超车。
3、线上零售:小众品类的发声机会
线上渠道在未来10年仍然将会高速增长,而且电商平台内部的更迭甚至可能会重塑饮料的售货方式。
据久谦中台数据库,天猫、京东、抖音的包装饮料销售额在逐年增加,2022年总额达到了133亿元,相较于2019年翻了1倍以上。不止是整体增长,线上零售也再发生着演化:抖音平台的饮料销售额预期将在2023年超过京东平台;而除了这三个线上平台,主打低价、折扣的拼多多同样增长迅猛,2023年11月市值逼近阿里。

包装饮料线上平台销售额变化
数据来源:久谦中台数据库
拼多多、抖音代表着未来饮料的两种销售模式。一种是以拼多多为代表,极致压缩价格获客的方式,这样的模式下饮料品牌需要让出更多的利润空间,尽可能地压榨成本,靠“低价优质”取胜。一种是以抖音为代表,背靠直播的“兴趣电商”模式,这种模式拥有“低价、即时互动、人群聚焦”等传统渠道所不能达到的优点,而这恰恰对准了“渴求情感链接、关注核心功能、对价格敏感”的当代消费者的核心需求。
在线上,“低价”“兴趣”的重要性提升了,产品口感、功能、成本本身的权重增高,品牌、营销的影响力下降,竞争将会在同一个起跑线上进行。而且相对于线下零售,线上零售的进入门槛也更低,这都给小众品类品牌脱颖而出创造了机会。
近期销售火热的小众水果西梅汁即是例子。在抖音平台上,西梅汁的“排便”“减肥”等核心卖点会被“兴趣直播”放大,精准传递给有相关需求的消费者,从而带动了这一品类和相关产品的爆火。根据星图数据的统计,2023年双十一期间,主做西梅汁的TIQ品牌在直播电商品类下,销售额达到了第2名,仅次于农夫山泉。
(四)出海的机遇
中国饮料企业已展现出对海外市场的“蠢蠢欲动”。未来10年,或将在出海方面持续发力,有机会将市场拓展至全球。全球化对于中国企业正在从可选项转变到必选项。
新茶饮的成功扩出海,已经为包装饮料行业打了头阵。截至2023年11月,蜜雪冰城已在海外开设近4000家门店。[49] 奈雪的茶、霸王茶姬、喜茶、茶百道、甜啦啦等品牌先后进入海外市场,喜茶更是于2023年12月8日官宣,在纽约开出美国首店;瑞幸、库迪连锁咖啡品牌,也在今年进军东南亚与日韩。
在饮料行业,2022年12月,元气森林海外版铝罐气泡水打入美国亚马逊气泡水畅销榜Top10,并独占新品榜前三,成为该榜单上唯一的中国饮料品牌。[50]但整体来看,中国饮料行业的“出海“发展成效尚不明显。
不过,中国餐饮行业率先国际化、跨境电商在海外的攻城略地、以及抖音的全球化都在为中国饮料品牌出海提供了新动力;另一方面,东南亚、中东和非洲等市场的或因文化相似性,地理的接近,或因消费增长潜力,给中国企业出海带来了巨大的机遇。
1、餐饮渠道:抢占心智,搭建场景消费新需求
中国饮料品牌出海可以搭上餐饮出海的便车。自2012年以来,海底捞已在四大洲的11个国家开设115家餐厅 [51];呷哺呷哺成立海外事业部,计划在新加坡、马来西亚等市场进行多品牌布局。此外,云海肴、太二酸菜鱼、外婆家、杨国福等各类中餐品牌都开始进行“出海”探索。中国餐饮企业全球化的深入,也会直接带动中国饮料的出海。比如,在中国留学生与海外华人在海外中餐馆喝到了王老吉与维他奶豆奶。
2、跨境电商:低成本渠道,填补市场空白
另一方面,跨境电商正成为中国饮料品牌走向国际的重要平台。据弗若斯特沙利文数据,2022年中国跨境电商出口规模达到3.2万亿人民币,2019至2022年间的年复合增长率为27%。[52]
早在2019年,元气森林便携手国内跨境电商阿里巴巴国际站。[53]除了与国内电商平台合作,亚马逊、eBay、熊猫外卖和海外线上中超等平台,也为众多中国饮料企业提供了国际化的新途径。如元气森林通过沃尔玛线上商城、亚马逊等平台进一步拓张美国市场。[50] 王老吉目前也已进入亚米、亚马逊等线上平台,加快“出海”征程的推进。
3、市场机遇:东南亚、中东、非洲
我们预测,下一个10年,中国饮料出海主要的市场目前的地域机遇将主要集中在东南亚,中东,非洲等地区。
东南亚华人华侨总数约3348.6万,占全球华侨华人总数的73.5%。[54] 东南亚国家与中国的文化相似度较高,口味也更接近,同时有着地理位置接近的优势。另一方面,东南亚市场饮料更新换代速度滞后的同时又有着巨大的消费潜力。以能量饮料为例,2021年泰国的人均能量饮料消费额约为美国的1/3;同为亚洲国家的日本,人均能量饮料消费额也将近达到泰国的2倍。[55] 并有报告指出,东南亚制造业和工业的快速增长导致工人群体扩大,工人工作强度的增加将推动能量饮料需求的上涨。[56]东鹏饮料便抓住机会“出海”东南亚,其产品已上架Shopee等电商平台以及华人超市。
此外,中东与非洲将成为众多企业寻求国际扩张的新增长点。
在中东,由于自来水质量不佳,瓶装水的需求正日益增长。以阿联酋为例,其瓶装水市场预计在未来五年内以11.02%的年复合增长率扩张。[57]此外,炎热气候、年轻人口增长和健康意识提升,也促进了当地饮料市场的发展,如沙特阿拉伯的软饮料市场在2020-2027年的年复合增长率达8.56%[58]。总体来看,中东地区人口达4.9亿,人均消费能力是中国的3至5倍;海湾六国的互联网渗透率超过95%,远高于世界平均水平。[59]极高的消费能力和高速增长的需求,为中国饮料出海中东创造了机遇。
非洲,是一个潜力被低估的市场。尽管2022年非洲的经济增长速度放缓至4.1%,其仍然是全球复苏最显著、增长最强劲的地区之一,仅次于亚洲。[60]中国企业已在非洲创造多个市场标杆,以安琪酵母为代表的食品公司自2013年进入非洲市场后,2021年创收7.1亿元。[61] 近日,伊利Joyday冰淇淋也在坦桑尼亚首都最大的连锁商超Shoppers及其他65家主流连锁超市上市。随着许多非洲国家寻求经济转型、电子商务与移动支付崛起,中国饮料市场也有望在这片市场探索新的发展机遇。
尽管发达国家市场发展较为成熟,中国饮料品牌仍可通过适应当地需求和与餐饮等多渠道的合作实现海外扩张。例如,鉴于澳大利亚拥有庞大的咖啡店数量基础(21.6万家)和对植物奶的需求急速增长(近4年增长48%),中国植物奶品牌菲诺选择其作为海外扩张的第一站。[62]
总结
即使下一个10年饮料市场预期会增长近2000亿,这仍然会是一个竞争非常激烈的市场。而且相较于过去,市场入局者变多,消费者偏好变得复杂,渠道则更加多样……
市场的极度细分将使得依靠传统的渠道思维或大单品战略推出成功产品的难度加大。然而,另一方面,市场的分割也意味着更多的机遇。那些能够抓住新兴或细分消费群体,品类迭代机遇,以及适应渠道变化的品牌,将有更多机会被消费者注意到,从而有更大可能性实现市场突破。