台湾奶茶品牌麦吉machimachi,在中国内地市场的发展正遭遇困境。
企查查信息显示,3月25日,上海麻吉餐饮管理有限公司新增一则被执行人信息,执行标的95万元。
而上海麻吉餐饮管理有限公司(以下简称“麻吉公司”)正是麦吉machimachi(以下简称“麦吉”)在内地的独家合作运营商,负责麦吉在内地的全部运营事项。
2019年,麦吉因在周杰伦的歌曲MV中亮相而一夜爆火,成为大热的“网红奶茶”,一杯奶茶一度被黄牛炒到800元天价。
麦吉官网披露的信息显示,品牌高光时期曾在内地开出23家门店。然而发稿前,餐饮吧登陆麦吉内地的官方小程序“麦吉会员”发现,其内地在营门店已经仅剩5家。

门店仅剩5家,
台湾网红奶茶在内地发展遇阻
2018年9月,第一家“麦吉 machi machi”在台北开业,主打芝士奶盖和手摇茶,凭借可爱的包装设计、Ins风的装修风格以及烤布蕾奶盖等特色产品出圈,得到许多台湾年轻人的喜爱。
2019年,周杰伦发布新歌《说好不哭》,麦吉在歌曲MV中出现。此外,周杰伦还曾多次在社交媒体中晒出打卡该品牌的图片。就这样,麦吉成了优乐美之后,第二个被周杰伦“捧”红的奶茶品牌。
2019年,麦吉开始攻入内地市场,且选择了麻吉公司作为其大陆地区唯一的代理运营商。
作为麦吉大陆地区唯一的代理运营商,麻吉公司近年来遇到的麻烦可不少。
今年1月,上海麻吉餐饮管理有限公司因委托合同纠纷成为被执行人,执行标的47.35万元,执行法院为上海市黄浦区人民法院;2月,该公司因买卖合同纠纷被限制高消费,再次被列为被执行人;3月25日,该公司又因特许经营合同纠纷,被上海市普陀区人民法院列入被执行人名单。
根据企查查的统计,2023年至今,麻吉公司被列为执行人或失信执行人多达10次,截至2024年3月26日,该公司的被执行金额已经达到 152.22 万元。

△图片来源:企查查
再往前,麻吉公司还曾多次因拖欠货款和宣传服务尾款被起诉。餐饮吧搜索中国裁判文书网发现,在2023年的1月和7月,麻吉公司曾分别两次被上海市普陀区税务局发布欠税通知,增值税欠税金额分别为35.5万元和36.3万元。
值得注意的是,从麻吉公司的“知识产权”信息来推断,在食品经营、餐饮管理领域,麻吉仅运营了“麦吉”这一个品牌。
而麻吉公司遇到的问题,也影响到了其运营的奶茶品牌麦吉。
2019年6月,麦吉内地第一家门店在杭州皇后公园开业,此后又陆续在上海、宁波、广州等城市开店扩张。据当地网友透露,麦吉杭州首店开业便大火,最高排队时长一度超过了5小时,大众点评数据显示,截至2019年底,该门店一直都位于杭州饮品店热门榜的榜首。
据南方都市报报道,麦吉杭州首店热度最高时,一杯28元的奶酪奶茶一度被黄牛炒至800元。为了杜绝黄牛,门店甚至制定了消费者取到商品后需要现场喝一口的规则。
此后几年,麦吉在内地加快开店。2022年,品牌门店最多时达到了23家,但这样的风光并没有持续太久。
根据都市快报的报道,2022年6月,麦吉在杭州开出的3家门店中,就仅剩下龙湖滨江天街店在正常营业,此后一年之内,杭州最后一家店也迎来关闭。同时,深圳、广州等地的门店也相继被曝关闭。
截至发稿前,麦吉内地在营门店已经仅剩5家,分别位于上海、深圳、南京、合肥、苏州,这5个城市各有1家门店。

△图片来源:麦吉machimachi官方ins账号
除了关店外,麦吉目前在营的门店,生意较高光时期也明显下滑,最明显的表现就是压根不用排队了。
3月29日,餐饮吧实地走访麦吉深圳壹方天地店,当日下午四点,店内仅有零星几位顾客,并不需要排队点单。该店店员表示,门店目前的日均订单量不到20杯,整个3月以来门店的总体订单量也不到400杯。
餐饮吧拨打了位于上海、南京等地还在营的麦吉门店电话,几家门店店员的回复也基本一致:都是接单即做,不用排队等待。

屡遭山寨,重现“鹿角巷”悲剧?
复盘麦吉从爆红到关店的遭遇,山寨或许是阻碍麦吉在内地发展的一个关键原因,同时这也是麻吉公司近几年疲于解决的一大难题。
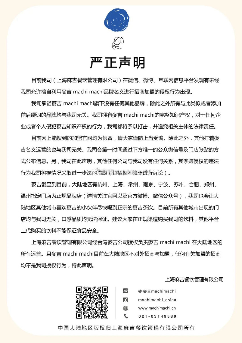
据了解,由于麻吉公司没有及时注册相关的品牌商标,2020年起,市场上就涌现出一大批山寨的麦吉奶茶。
据界面新闻报道,山东、江西、江苏等省份均出现了以“麦吉奶茶”命名的实体奶茶店铺,有的甚至打着麦吉的旗号开始招商加盟。
此后很长的一段时间里,麻吉公司都忙于打击山寨。比如,通过官方微博和公众号等渠道发文强调,品牌只以直营方式经营。同时,麦吉官方每隔一段时间都会更新品牌最新的门店数,且特别声明“除上述餐厅外无其他分店”。

△图片来源:麦吉machimachi官方微博
2020年12月,麻吉公司起诉了上海达橙实业有限公司等三家公司,案由为商标侵权导致的不正当竞争纠纷。最终,法院判决三家公司向上海麻吉餐饮管理有限公司赔偿经济损失及维权合理开支合计60万元。
企查查数据显示,截至2024年3月26日,麻吉公司相关的195起案件中,近80%的案件,麻吉都是作为原告,而这当中,大部分又都是别人侵害了其商标权所致。
这也不禁让人联想到另一个台湾网红奶茶——鹿角巷。同样是在内地开业大火,同样也被山寨现象拖累,最终导致品牌发展失势。
2019年,鹿角巷创始人邱茂庭就曾向餐饮吧表示,山寨问题是他在内地市场收获的最惨痛的教训。据其所说,当时鹿角巷的正牌门店只有100来家,,可全国的山寨店却高达7000家。而光是在打假山寨品牌这件事上,鹿角巷的支出就超过1个亿。
庞大的维权成本和长时间的维权拉锯战让鹿角巷元气大伤。最终,鹿角巷错过了在内地发展的最佳时期。

经营策略落后,产品性价比低
终将沦为茶饮市场“炮灰”?
当然,困扰麦吉在内地发展的不仅仅是山寨问题。从近几年茶饮行业的发展现状和趋势来看,麦吉的经营策略也显得比较落后。
产品方面,麦吉更偏向传统台式奶茶,门店招牌的奶酪奶茶和烤布蕾奶茶都是以奶茶小料和芝士奶盖作为最大卖点。多年以来,产品菜单并无太大的创新。
另外,餐饮吧从其门店店员口中得知,麦吉店内目前很多产品中也会用到植脂末。
相较之下,其它新茶饮品牌早已推出了果茶、花香茶等一众创新单品,且很多品牌都已经用真奶取代了植脂末。同样来自台湾的奶茶品牌一点点也在去年推出了牛乳茶系列,一改所有产品都使用植脂末的产品模式。
在价格方面,麦吉也没有优势。如今,消费者愿意为一杯奶茶支付的价钱正在下滑,新茶饮客单价普遍降低,喜茶、奈雪的价格已经下探到20元左右,沪上阿姨、茶百道等品牌的价格则在15元左右,更别提蜜雪冰城、甜啦啦等价格更亲民的品牌了。
相比之下,麦吉的产品价格大都仍在28-30元之间,相当于降价前的喜茶、奈雪,性价比并不高。

△图片来源:麦吉machimachi官方小程序
历经十余年的高速发展,整个新茶饮赛道早已进入红海竞争。赛道内的玩家为了突围,纷纷在价格、加盟、供应链、产品、营销等多个方面变革、升级。
在如此竞争白热化的局面下,麦吉这些年似乎却一直停留在原地。由此来看,品牌的发展在明星光环消退后受阻,也在情理之中。
相关标签: 餐饮 网红奶茶 麦吉 machi mac