国际化、高端化酒店本月品牌发展意识“觉醒”,MBI指数相较于其他品类而言均有大幅度提升。
01
市场动态总结
4月酒店业主要呈现三大发展特点:1、随着中国经济的不断发展和中产阶级的日益壮大,高端酒店市场呈现持续增长状态,如凯悦、雅高瑞享、皇冠假日等国际高端酒店品牌本月在中国市场的表现尤为抢眼,开业环比增长200%。2、2024年经济型酒店仍作为主流品牌,如7天酒店、速8、锦囊泛娱酒店等品牌本月在签约数额增长(381.82%)上尤为明显,这表明目前经济型酒店开拓性发展也在不断壮大,行业市场需求量正趋于突显。3、4月高额资产交易有所增长,共计9起,环比增长125%。
1、酒店人事动态
据迈点研究院不完全统计,2024年4月共有26位酒店高管履新,其中涉及洲际、温德姆、凯悦、希尔顿、万豪等多个奢华、高端酒店集团及品牌。

2、酒店发展动态
1)开业
据迈点研究院不完全统计,2024年4月新开业中高端及以上酒店83家。酒店类型占比上,中高端酒店最多,60家;国际高端酒店12家;国内高端酒店10家;奢华酒店1家。

2)签约
据迈点研究院不完全统计,2024年4月中国酒店市场新签约项目170家。品牌类型上,国际高端酒店签约6家,国内高端酒店签约2家,中高端酒店签约48家,中端酒店签约21家,经济型酒店签约53家,精品民宿签约40家。

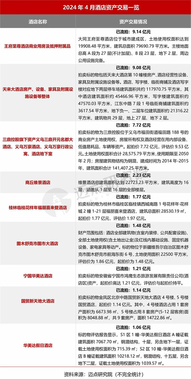
3)资产交易
据迈点研究院不完全统计,2024年4月,共有35家酒店拍卖,其中拍卖价格在亿元以上酒店9家,拍卖价格在5000万元-1亿元酒店6家,拍卖价格5000万元以下20家,截至发稿,全部流拍。

3、酒店经营动态
据迈点研究院不完全统计,2024年一季度上市酒店集团营收数据中,从营收同比分析,除君亭酒店涨幅较大外,其他酒店同比差异化不大。(君亭酒店具体数据表现:营业总收入1.60亿元,同比增长67.28%;归母净利润466.00万元,同比增长13.94%;扣非净利润467.04万元,同比增长52.45%;经营活动产生的现金流量净额为5093.32万元,同比增长160.73%;报告期内,君亭酒店基本每股收益为0.02元,加权平均净资产收益率为0.48%);从净利润同比分析,整体波动差异化较大,增长量与下降量占比均为50%,其中首旅酒店(49.83%)为增长之最,温德姆酒店及度假村(-76.12%)为下降之最。

榜单数据分析
4月类型/主题/区域酒店分榜单分析:1、三大类现有品类的数量波动情况,除主题酒店的轻奢品类出现小幅度下降外,基本保持100%的增长率。由此可知,4月中国酒店业的发展趋向于“品牌化”。2、国际化、高端化酒店本月品牌发展意识“觉醒”,MBI指数相较于其他品类而言均有大幅度提升,如类型维度的奢华酒店和国际高端酒店,分别环比增长4.42%和4.15%,区域维度的全球酒店,环比增长4.87%。3、本月主题酒店市场化发展进程推动明显,侧面体现了大众对酒店的多元化需求不断提升。
1、酒店品牌类型分布
1)酒店类型分布与品牌指数
品牌数量涨幅情况:经济型酒店(+2)、中端酒店(+2)、国内高端酒店(+1)、精品民宿(+1)——共计增长6个酒店品牌,且基本保持1~2个稳定量增长,均无下降现象,整体发展较3月而言相对平稳。
品牌指数均值涨幅情况:奢华酒店(+4.42%)、国际高端酒店(+4.15%)、中高端酒店(+1.39%)、国内高端酒店(+1.34%)、精品民宿(+0.70%)、经济型酒店(+0.61%)、短租公寓(+0.51%)、中端酒店(+0.49%)——本月类型酒店的品牌关注度明显回暖,尤其是高端及以上酒店,位列前二。

2)酒店类型细分榜单
TOP10指数均值情况:奢华酒店(333.11)、国际高端酒店(424.53)、国内高端酒店(354.5)、中高端酒店(469.59)、中端酒店(546.68)、经济型酒店(495.11)、精品民宿(184.89)、短租公寓(176.23)。

2、酒店品牌主题分布
1)酒店主题分布与品牌指数
品牌数量涨幅情况:生活方式酒店(+3)、美学酒店(+1)、商务酒店(+1)、轻奢酒店(-1)——本月共有4大类主题酒店发生数值变化,其中美学和商务两大类酒店近2月呈现持续性增长。
品牌指数均值涨幅情况:个性化酒店(+4.34%)、设计师酒店(+2.72%)、美学酒店(+2.28%)、度假酒店(+1.86%)、商务酒店(+1.51%)、养生酒店(+1.43%)、文化酒店(+1.24%)、生活方式酒店(+0.89%)、情侣酒店(+0.41%)、轻奢酒店(+0.27%)、潮牌酒店(+0.21%)、社交酒店(-0.04%)、电竞酒店(-0.17%)、电影酒店(-1.44%)、艺术酒店(-1.45%)——73.33%主题酒店呈现增长状态,其中个性化酒店涨幅最为明显。26.67%主题酒店呈现下降状态,下滑波动数值基本保持在-0.04%~-1.45%之间,下行现象明显性不大。

2)酒店主题细分榜单
TOP10指数均值情况:商务酒店(562.77)、度假酒店(268.36)、生活方式酒店(336.82)。
TOP3指数均值情况:潮牌酒店(223.51)、个性化酒店(450.78)、设计师酒店(255.68)、养生酒店(164.5)、电竞酒店(190.04)、社交酒店(320.51)、文化酒店(493.54)、艺术酒店(196.27)、电影酒店(176.89)、美学酒店(188.8)、轻奢酒店(205.4)、情侣酒店(145.51)。

3、酒店品牌区域分布
1)酒店区域分布与品牌指数
品牌数量涨幅情况:华中(+2)、西南(+2)、全国(+1)、全球(+1)——本月区域净增长数额为6个酒店品牌,主要增长类型分为独立区域性酒店(华中、西南)和广延性酒店(全国、全球)两大类。
品牌指数均值涨幅情况:全球(+4.87%)、全国(+1.68%)、华东(+0.18%)、华南(+0.01%)、华北(+0.01%)、东北(-0.10%)、华中(-0.20%)、西南(-0.56%)、西北(-1.31%)——全球性酒店在品牌的关注力度上持续升温,市场影响力提升显著。

2)酒店区域细分榜单
TOP10指数均值情况:全球地区(516.80)、全国地区(594.05)、华东地区(206.17)、华南地区(187.25)、华中地区(186.09)、华北地区(163.91)、西南地区(170.95)、西北地区(162.01)、东北地区(152.16)。

榜单维度分析
4月媒体/点评/投资指数分析:1、随着一季度财报数据的披露、旅游旺季酒店预热等外界因素的影响,本月媒体指数有明显回升现象,从3月的185.42增长至237.47。2、高投资指数中麗枫酒店和汉庭酒店本月市场开拓数额最为明显,为中端及经济型酒店中的首位。
1、媒体指数
4月TOP10媒体指数为237.47,环比波动率为28.07%,分别为锦江酒店、洲际酒店、希尔顿酒店、皇冠假日酒店、君亭酒店、万达嘉华酒店、万达文华酒店、四季酒店、Club Med、亚朵酒店,相关数值均为增长状态,其中君亭酒店(114.20%)增长最为明显,重点聚焦于东方财富网和凤凰网,,占比近50%,这主要与2024年一季度财报数据上涨有密切关联。
2、点评指数
4月TOP10点评指数为282.89,环比波动率为0.08%,分别为亚朵酒店、麗枫酒店、桔子酒店、希尔顿欢朋酒店、喆啡酒店、全季酒店、维也纳国际酒店、维也纳酒店、宜尚酒店、星程酒店,其中,TOP3酒店品牌本月指数呈现小幅度下滑(-0.16%~-0.29%)。
3、投资指数
4月TOP10投资指数为213.46,环比波动率为7.48%,分别为全季酒店、亚朵酒店、桔子酒店、希尔顿欢朋酒店、麗枫酒店、汉庭酒店、星程酒店、智选假日酒店、维也纳国际酒店、维也纳酒店,其中麗枫酒店和汉庭酒店本月投资指数增长最为明显,本月新增房间数均高达900+。

榜单数据说明
“2024年4月中国酒店业发展报告”数据来源于迈点品牌指数MBI,根据4月迈点MBI八大旅游住宿业品牌类目中的1989个品牌数据汇总统计而成。具体说明如下:
1.迈点品牌指数MBI(旅游住宿业品牌部分)说明
迈点品牌指数MBI(旅游住宿品牌部分)主要从媒体指数、点评指数、投资指数等3个维度来分析品牌在互联网和移动互联网的传播力。这是迈点研究院自主开发的“迈点品牌指数监测系统”Meadin Brand Index Monitoring System(MBIMS)提供的一项免费数据分析服务。
计算公式:MBI=a*MI+b*CI+c*II
注:MBI,指某品牌的迈点品牌指数MBI数据;a、b、c,指系统中的加权系数;MI(Media Index),指媒体指数;CI(Comment Index),指点评指数;II(Investment Index),指投资指数。注意:企业或个人可参照品牌指数数据对品牌发展进行监测和预测,但迈点品牌指数 MBI不能与其品牌发展完全等同。
(1)媒体指数(MI):一段时期内,主流媒体、大众媒体、行业媒体和自媒体报道中与品牌关键词相关的正面新闻数量,具体渠道包括人民日报、新华社、央视网、百度资讯、今日头条、腾讯、新浪、网易、搜狐、凤凰、迈点、中国旅游报、微信、微博、抖音、快手、小红书、视频号等。
(2)点评指数(CI):一段时期内,用户对于该品牌下门店在各大OTA网站的点评累计情况,具体渠道包括携程、去哪儿、途家民宿、美团、大众点评、同程、艺龙、飞猪、小猪、途牛、马蜂窝、木鸟民宿等。
(3)投资指数(II):一段时期内,该品牌在大中华区市场的门店加盟与开发情况,具体要素包括累计开业情况、新增开业情况、累计签约情况、新增签约情况、城市覆盖密度、投资业主关注等。
2. 统计时间:2024年4月1日 – 4月30日
3. 监测范围:奢华酒店、国际高端酒店、国内高端酒店、中高端酒店、中端酒店、经济型酒店、精品民宿、短租公寓等八大类目的1989个市场主流旅游住宿业品牌。
基于百人团队的全时监测、超千种维度的数据抓取、5轮层层精校与自我审核,迈点品牌指数MBI最终得以化繁为简,将繁杂的数据表象精炼为客观指数并加以呈现。历经11年有余的数据积淀与深耕,迈点品牌指数MBI也日益成为洞察行业品牌发展变化的风向标。