最新信息显示,“小柠食品”已被列入经营异常名录。
又一茶饮品牌“暴雷”了。
近日,社交媒体上,有不少消费者爆料称,长沙茶饮品牌“小柠撞茶”正面临大规模关店,消费者购买的卡券无法正常核销,还有小柠撞茶的前员工表示自己被拖欠了好几个月的工资。
餐饮吧多方核实发现,小柠撞茶面临的问题远不止于此。除了员工和消费者的控诉外,小柠撞茶还拖欠物业租金、部分城市门店一夜关闭、合伙人的投资收益提成也无法提现。
在小红书上搜索“小柠撞茶”,与该品牌相关的话题有十多个,涉及负面内容的话题超过一半。

△图片来源:小红书截图
截至2024年6月9日,小红书“小柠撞茶倒闭了”话题浏览次数达到4.7万次;而“小柠撞茶拖欠工资”的讨论则更引人关注,其浏览次数高达5.5万次。

△图片来源:小红书截图
小柠撞茶官方微信公众号显示,1月30日,小柠撞茶还与500多位高层、股东一起举办了“2023小柠投资合伙人盛会”。然而,时隔不到半年,小柠撞茶便陷入如此困境。怎么回事?

广州门店一夜关闭,
总部人去楼空!
小柠撞茶的商标持有人为湖南小柠食品科技有限公司(下文简称“小柠食品”),企查查信息显示,小柠食品2022年成立,位于湖南省长沙市,公司的法人代表为胡泽风。
小柠撞茶前员工小白(化名)透露,小柠撞茶巅峰时期曾在长沙、广州、云南等地开出100多家门店。
餐饮吧查询发现,眼下,小柠撞茶各城市的门店似乎都处于经营异常状态。
小柠撞茶小程序显示,目前其支持到店取餐的门店一共有39家,其中37家均显示“已休息”,剩下的2家店为推广店和测试店,显示“当前门店暂无可售商品,请切换门店或联系商家”;而提供外卖送餐服务的门店一共是29家,均显示“已休息”。

△图片来源:小柠撞茶小程序截图
餐饮吧拨打小柠撞茶在大众点评上显示仍在正常营业状态的门店电话后发现,有的电话提示无法接通,有的则被相关人员告知已经闭店。比如显示“营业中”的长沙北辰三角洲店、长沙财经学院店、昆明新亚洲体育城店,接听人员均表示门店目前处于关店状态。

△很多门店虽然显示正常经营,实际上已经关门很久。图片来源:大众点评截图
值得一提的是,小柠撞茶长沙后湖总店,还因拖欠租金,被房东强制收回店铺使用权。
张贴在门店大门的一张房屋收回告知函显示,湖南小柠食品科技有限公司应在2024年4月28日收到《搬离告知函》起,3个工作日内支付2023年10月28日至2024年4月27日的116400元租金,以及支付2024年4月28日至2024年10月27日的租金共计232800元。但截至2024年5月21日,房东在贴出《房屋收回告知函》时,湖南小柠食品科技有限公司仍未支付该门店所欠租金。

△图片来源:小红书截图
“广州的4家门店是在同一天关掉的。”广州某分店负责人刚哥(化名)如是说道。
“广州店关门,我也是临时被通知的”,刚哥记得,大概3月底,某日下班后,广州分公司的负责人叫来广州小柠撞茶4家门店的负责人,称公司资金链遇到了问题,从明天起广州的4家店都不再开了。
从刚哥传过来的照片可以看到,广州同创汇店已经大门紧闭,而尚未开业的美术学院店,小柠撞茶的店招还没拆下,店铺已被他人用于售卖鞋、包。

△图片来源:受访者供图
据了解,今年5月中旬,曾有小柠撞茶员工到长沙总部了解情况,结果却发现总部大楼大门紧闭,已经人去楼空。

△图片来源:受访者供图
就小柠撞茶闭店、总部人去楼空等情况,餐饮吧尝试联系小柠撞茶品牌创始人胡泽风,截至发稿未获回复。餐饮吧还曾多次拨打小柠撞茶官方加盟热线,以及公司注册登记电话,均无人接听。
企查查信息显示,6月3日,小柠食品被列入经营异常名录,作出决定的机关为湖南湘江新区管理委员会,原因是“通过登记的住所或者经营场所无法联系”。

拖欠员工工资,消费者卡券无法核销,
维权之路举步维艰
小柠撞茶究竟是何时开始出事的?
结合网络上曝光的信息,和餐饮吧调查采访的信息来看,小柠撞茶出事的时间线可以追溯到今年2月。
刚哥告诉餐饮吧,他的工资一直都由总公司小柠食品发放,之前公司一直按时发工资,但从今年2月起,工资一拖再拖,直到广州门店全部关闭,他的工资都未发放。
“我自己被拖欠了一万多工资和补贴,广州所有同事被拖欠的工资加起来大概有十几万。”刚哥说道。
被拖欠工资的不止是小柠撞茶广州地区门店的员工,还有长沙、云南两地门店的员工。
小雷(化名)曾经在小柠撞茶昆明某分店工作过一段时间,今年3月离职。他告诉餐饮吧,自己早就预感到公司可能要出事了,因为门店开业之后生意一直很不好,2月开始连员工工资都发不出来了。直到现在,小雷依然没有拿到自己1月和2月的工资。
“公司一开始说会分批发放,但现在都6月了,大概率是不会发了。”小雷说道。
小鱼(化名)也是3月底从小柠食品离职的,此前她在小柠撞茶长沙某分店工作。她告诉餐饮吧,自己1月的工资推迟了近一个月才发放,2月的工资只支付了三分之二,剩余的三分之一及3月整月的工资至今仍未发放。
另一位曾在小柠撞茶长沙财经学院店工作的小新(化名)告诉餐饮吧,他所在的这家门店今年5月初关闭,从2月开始自己的工资就被拖延发放,目前小柠撞茶还拖欠他2万多元工资。
为了拿回自己的“血汗钱”,被小柠撞茶拖欠工资的打工人们也尝试通过仲裁维权。
刚哥告诉餐饮吧,目前他和广州一些同事集体仲裁的结果已经出来。根据双方协调,小柠食品所欠的十几万工资和赔偿金,将在6月16日前全部结清。

△图片来源:受访者供图
但并非所有人的维权之路都会顺顺利利。小鱼告诉餐饮吧,自己和长沙分店的一些同事也在走仲裁,但4月的仲裁排庭时间已经排到了今年9月,“我已经不打算要这几千块了。”
也有人直接在小柠撞茶法人代表胡泽风的小红书账号下催发工资,但截至餐饮吧发稿,该账号始终没有任何回应。

△图片来源:小红书截图
除了拖欠工资,也有自称在小柠撞茶工作过的网友发贴称,曾经遭遇过社保断缴的问题。
小红书网友@5our5月从小柠撞茶离职,据其透露,自己一直在正常上班,但是社保却被公司停掉了。“我的社保已经停缴了4个月,而且一、二月个人部分公司已经扣除了,但没有向社保局缴纳。”
@5our5表示,其几次发消息询问社保补缴和工资发放情况,均无人回复。

△图片来源:小红书截图
不止是员工,消费者也在维权。
今年1月20日,,网友@是愿意啊就发布小红书吐槽,自己花了49.9元在11月26日买的小柠撞茶的季卡,当时承诺每日都有免费的会员特饮,但元旦后不久就显示产品售罄,已经持续了近半个月不能核销了。“会员不给退,建议反馈也没人理,客服也没人回……”
小柠撞茶官方微信公众号显示,自开店以来,小柠撞茶曾推出过一系列的促销活动,比如2022年12月9日推出的“36元畅饮9杯”;2023年7月6日半周年庆的买一送一、充值送活动。
2023年双十一,小柠撞茶再次使出大招,一口气推出了19.9元月卡、49.9元季卡、199元年卡等。以季卡为例,消费者只需要花49.9元便可在90天内享受每天指定一杯免费饮品,优惠活动全城通用。换算下来,季卡用户喝一杯小柠撞茶只需要5毛5。
优惠力度大,小柠撞茶也吸引了不少消费者充值、买卡。然而,今年1月起,就有不少消费者发帖表示遇到了卡券无法核销的问题。

△图片来源:小红书截图
“之前充值的还有4张券没用,今天打开一看全部停业了。”“8杯一杯都还没点呢,店就倒闭了。”小红书上,关于小柠撞茶卡券无法核销的帖子多不胜数。

投资收益无法提现,
200多投资人的千万投资打水漂?
除了消费者和苦苦维权的员工外,小柠撞茶的投资人或面临更惨重的损失。
“据我所知,就有200多人投了小柠撞茶,涉及的投资资金预估高达千万元。”自称是小柠撞茶投资人的小雀(化名)如是告诉餐饮吧,当初投资小柠撞茶,是因为看好小柠撞茶的合作模式。
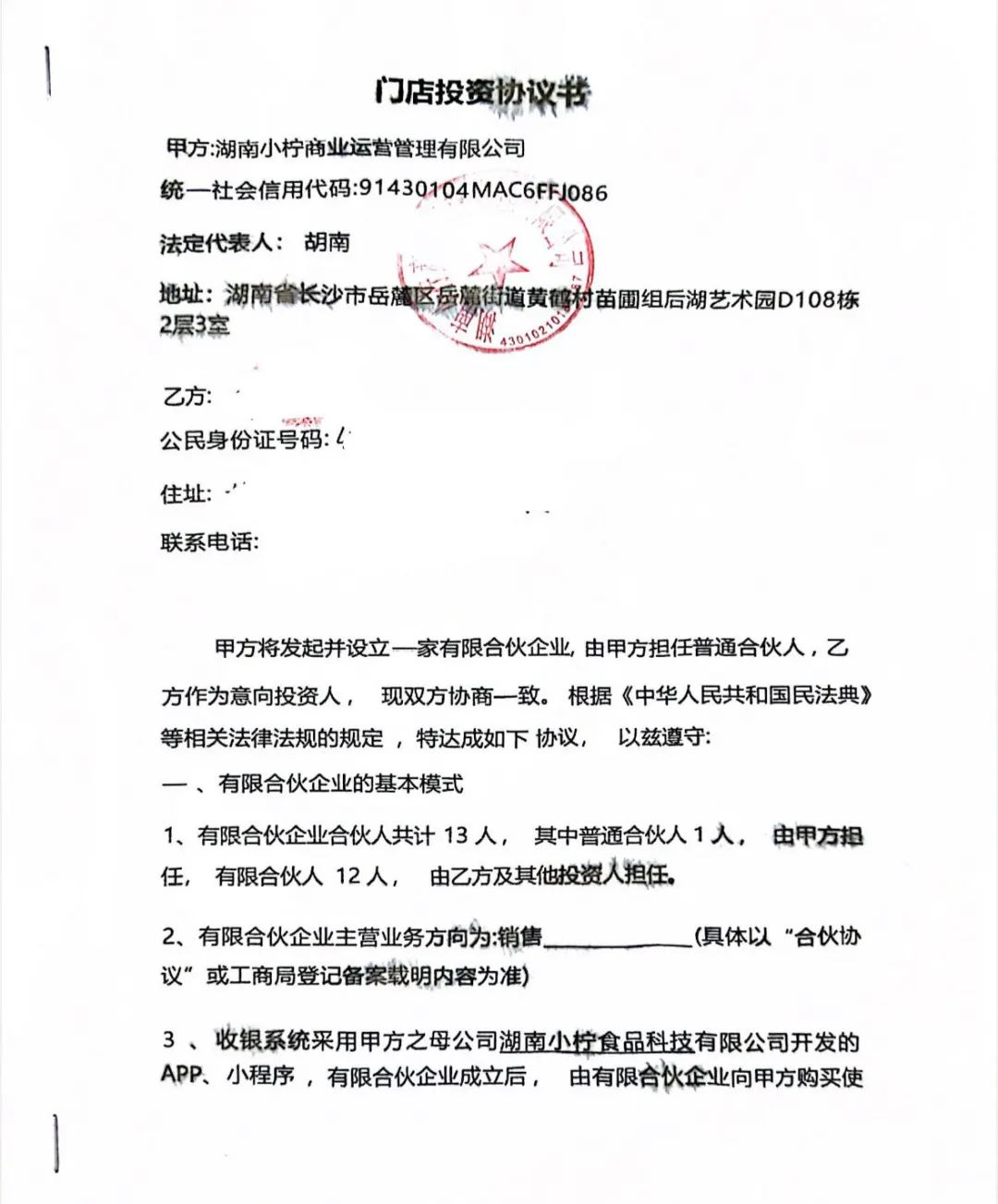
根据小雀发给餐饮吧的投资协议书,小柠撞茶的合作模式为“联营合作模式”,即每间联营店注册成立有限合伙企业,由合伙人共同出资。

△图片来源:受访者供图
协议显示,甲方“湖南小柠商业运营管理有限公司”(下文简称“小柠商业”)将发起并设立一家有限合伙企业,由甲方担任普通合伙人,乙方作为意向投资人。
根据有限合伙企业的基本模式,企业的合伙人共计13人,普通合伙人1人由甲方担任,有限合伙人12人,由乙方及其他投资人担任。
值得一提的是,普通合伙人仅以“小柠撞茶”商标使用权、新研产品使用权、劳务以及其他附属权利等作价进行出资,持股51%,负责日常经营;而乙方则以现金出资,每投29900元,占股4%,不参与门店直接经营,仅享受利益分配权。
根据双方约定,所收取的资金,将由甲方于有限合伙企业成立后汇总支付结算至有限合伙企业。
协议还规定,当有限合伙人人数满足12人条件时,甲方再开始经营门店的选址、门店租赁、设备采购和人员招聘等工作,期间涉及的相关费用,甲方会从代收投资款中先行支付,待有限合伙企业成立后,由有限合伙企业统一支付给甲方,其中收银系统必须采用由甲方母公司湖南小柠食品科技有限公司开发的APP、小程序。
而根据小雀提供过来的小柠撞茶门店投资说明手册,一家联营店,小柠商业持股51%,剩下的49%分别由12名合伙人持有。按照约定,门店会拿出营业额的55%当做合伙人分红,剩下的45%作为门店经营和供应链成本。
关于收益分红,管理合伙人和合伙人的标准也有区别。
比如合伙人按照营业额的4%享受收益,如果一家店每日的营业额在4000元,每个月能拿到2640元的收益,11个月左右回本;每日营业额如果能达到6000元,7个月左右便可回本;管理合伙人按照营业额的5%和2%的开店奖励享受收益,按照日营业额4000元预估,每个月可能享受4620元的收益,8个月左右便可回本。
在小柠撞茶的合伙人制度中,管理合伙人与普通合伙人之间存在明显区别。要成为管理合伙人,必须成功推荐至少6位新的合伙人加入。而其他合伙人,则可以通过支付29900元的出资额来获得合伙人资格。
按照投资手册介绍,小柠撞茶每日的收益都会结算到合伙人账户内,做到营业即有钱分,每一笔都有钱分,每日均可提现。
据透露,为了鼓励合伙人拉人入股,小柠商业还推出了拉新奖励方式,即每拉一名新人入股,奖励5000元(税后4600元),每月结算后转到推荐人的账户中。
按照小柠撞茶招商人员的说法,假设单店营业额为4000元/天,投资一家店2.99万,分红为2640元/月,每月如果发展3名投资人,即可获得公司单次推广奖税后4600元/人的奖励,加上正常分红,月入可达1.644万元,第二个月再发展3名投资人,累计收益可达3.288万元。
这意味着,如果1个投资人投资1家店,并且2个月内成功发展6名投资人,仅仅依靠公司的推广奖和正常收益分红,便能收回投资成本。

△图片来源:受访者供图
小雀表示,很多投资人为了快速成立公司开店、赚取收益,就会拉家人、亲戚、朋友一起投资。她自己是去年11月参与投资小柠撞茶的,截至今年4月,自己和家人已经投入了50多万元。
“我投前2家店时,确实提现了1万多元。”另一位投资人彩彩(化名)表示,在看到分红收益非常乐观,自己又追投了2家门店,共计投入了15万元左右。
这种看似更低风险的联营合作模式以及拉新奖励,吸引了一批像小雀和彩彩这样的投资人,小柠撞茶也得以快速扩张门店。
企查查显示,湖南小柠商业运营管理有限公司(即“小柠商业”)成立于2022年12月29日,是由胡南与湖南小柠食品有限公司共同出资成立的,其中胡南持股51%,湖南小柠食品有限公司占比49%。
小柠商业控股的合伙企业多达101个,除了长沙市芙蓉区小柠撞茶伍拾陆餐饮管理合伙企业(有限合伙)、长沙市开福区小柠撞茶玖拾捌餐饮管理合伙企业(有限合伙)2家企业的持股比例为100%,以及6家企业持股53%-65%不等外,剩余的93家均持股51%。
这意味着,小柠撞茶门店至少有93家门店是通过联营合伙的形式开出来的。
然而,小柠撞茶快速扩张之后,投资人等来的不是更多的收益分红,而是品牌关店、收益提成无法提现的消息。
彩彩告诉餐饮吧,自己平时比较忙,没有天天关注收益动态,直到4月初刷到有小柠撞茶员工向公司讨薪的帖子,去申请提现时已经无法提现了,而其参与投资的第4家门店,至今还没开出来。

△图片来源:受访者供图
小雀则表示,自己是在今年2月察觉到异常的,当时她在小程序后台申请提现,好几天都未审核通过。
更让小雀疑惑的是,小程序后台显示的流水分红明明是在4月5日才停止的,但她从这家店的一位前员工口中获悉,自己投资的这家店从1月25日放完春节假期后就再也没开门营业了。
发现提现异常后,不少小柠撞茶的投资人也曾到长沙总部讨说法,但等来的要么是“公司正在筹钱贷款,可以先签退款协议等候”,要么是“投资转加盟,将现有仍在正常经营的门店转让给合伙人经营”。
“我是希望公司把我投的钱退还给我的,所以没有同意转加盟。目前我们也已经建立了维权群,接下来会通过法律途径维权。”彩彩如是说道。
截至5月29日,小柠撞茶维权群里的投资人已将近100人。
小结
开一家茶饮店,是不少餐饮创业者的首选。在选择投资项目时,创业者往往容易被一些声称能以小额投资换取丰厚回报,并承诺快速回本的小项目吸引。事实上,这些项目往往只是表面光鲜亮丽,实则隐藏着诸多风险和陷阱,经不起深入的推敲。
小柠撞茶的事件将会如何发展,餐饮吧将持续跟踪报道。