6月13日,黑龙江森林食物“九珍十八品”质量安全指标发布暨第二批入选企业及产品名录发布会在哈尔滨举行。39家企业的94款产品成功入选及“九珍十八品”质量安全指标的发布,标志着龙江森林食品产业在品牌化道路上迈出了坚实的步伐。

黑龙江森林食物展示区(央广网记者庞淼 摄)
“九珍十八品”作为黑龙江省森林食物省级区域公用品牌,始终聚焦“高寒植物,高倍营养”产品定位,赢得了市场和消费者的认可和青睐,并获得多项国际设计大奖。
此次发布的质量安全指标,是对“九珍十八品”品牌高标准要求的有力佐证。中国标准化研究院副研究员戴岳在会上详细解读了“九珍十八品”的质量安全标准体系,,强调了标准化对于提升产品质量、保障消费者权益的重要性。
发布会上,宣布了第二批入选“九珍十八品”品牌的企业及产品名单,举行了“九珍十八品”质量标准提升行动启动仪式,这一行动的启动,标志着“九珍十八品”品牌进入了一个全新的发展阶段,未来将以更高的标准、更严的要求,推动龙江森林食品产业的高质量发展,为全球消费者带来更多绿色、健康的选择。

“九珍十八品”品牌吉祥物(央广网发 黑龙江省林业和草原局供图)
发布会现场,“九珍十八品”品牌吉祥物“嘿龙”和“咚龙”的首次公开亮相。这两只活泼可爱的吉祥物,以其独特的形象和寓意,成为了品牌文化的重要组成部分。哥哥“嘿龙”代表着踏实肯干与团结协作,弟弟“咚龙”则象征着勇于创新和敢为人先,二者相得益彰,展现了龙江林草拼搏进取的精神风貌。
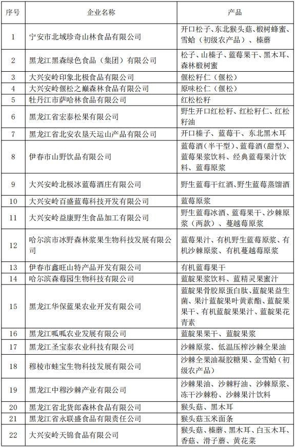
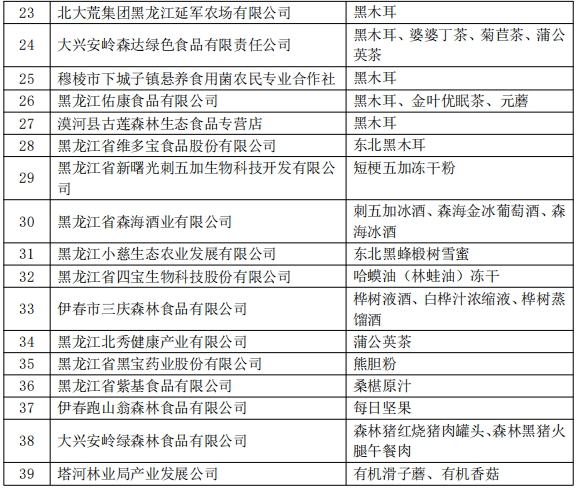
第二批“九珍十八品”入选企业及产品名录


相关标签: 九珍十八品