《中国餐饮发展报告2024》将于2024年8月正式出版!现新书预售活动正火热进行中,欢迎预购。
7月25日,由红餐网、央广网餐饮频道联合主办,红餐成长社、聚慧餐调共同承办的“2024中国餐饮城市行-成都站”活动成功举办!当日,在活动现场还举行了《中国餐饮发展报告2024》新书首发仪式。

成都餐饮同业公会、成都市烹饪协会等组织的领导,知名餐饮品牌的掌门人,以及行业资深专家与烹饪艺术大师齐聚一堂,共同见证《中国餐饮发展报告2024》新书首发仪式。现场,各界精英对报告翔实的数据和深度剖析的内容表示高度认可与赞赏。


餐饮业变化日新月异,
“红宝书”助力餐饮人把握行业趋势
当下,我国餐饮市场充满了不确定性,各细分品类的发展趋势与竞争策略各具特点。鉴于餐饮行业庞大的体量、丰富的品类构成以及日益增多的参与者,餐饮业竞争渐趋激烈。唯有那些能够敏锐捕捉市场前沿机遇,快速响应变化的企业与从业者,方能抢占先机,引领潮流。
尤其是2024年,餐饮业内卷加剧,降价促销、团购优惠套餐等活动层出不穷。与此同时,租金、人工成本、食材成本等各项成本也在不断上涨,餐饮企业的利润空间受到进一步挤压,经营压力倍增。
1.餐饮消费更趋审慎,人均消费价位整体下滑
近年来,消费者对于餐饮消费更加理性和谨慎。从人均消费方面来看,近年来餐饮行业大盘的人均消费呈现下滑态势。红餐大数据显示,2023年全国餐饮大盘人均消费为42.6元,比2022年下降了0.6元,同比下降了1.4个百分点。

2024年上半年,餐饮大盘人均消费继续下滑至42.1元,比2023年下滑了1.2个百分点,降幅略有收窄,尤其是饮品、小吃快餐、烧烤等细分赛道降幅收窄明显。基于这样的发展趋势,餐饮企业要根据市场变化和消费者需求,及时调整经营策略,才能避免在激烈的市场竞争中被淘汰出局。
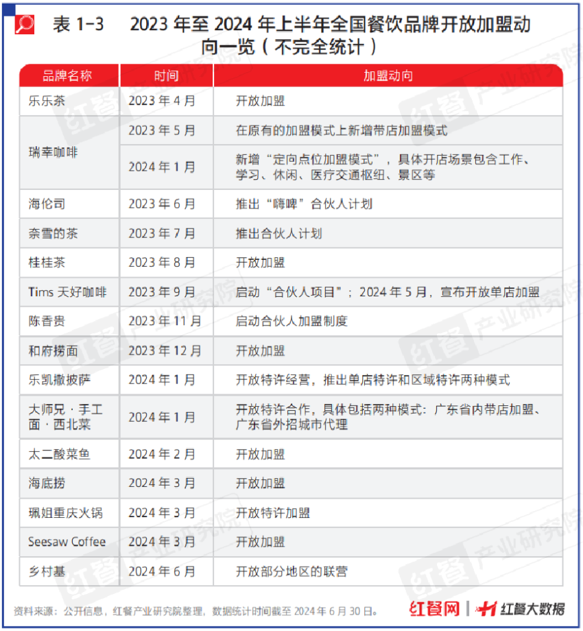
2.餐饮品牌纷纷开放加盟,加盟市场迈入“品招”时代
近年来,我国餐饮连锁化率逐步上升,由2022年的19%稳步攀升至2023年的21%。我国餐饮行业连锁步伐在正在不断加快。在此背景下,各大餐饮品牌为扩大规模版图,竞相采用加盟模式作为关键驱动力,加速其市场扩张步伐。
近年来,餐饮加盟市场趋向规范化、有序化发展。进入2024年,餐饮加盟市场热度持续高涨,一批此前坚持直营发展策略的品牌,如海底捞、太二酸菜鱼、珮姐重庆火锅等先后宣布开放加盟;茶百道、书亦烧仙草、NOWWA挪瓦咖啡、乐乐茶等品牌更以“0元加盟费”或发放加盟补贴的形式,力推加盟模式。

随着越来越多的优质品牌入局,加盟市场亦不断趋向规范化,迈入“品招”时代。相比过去充斥于加盟市场的快招品牌,当下餐饮市场中的诸多加盟品牌拥有成熟的组织管理体系和供应链能力,加盟流程亦较清晰、透明,能够高效、标准化地复制门店。加盟模式的价值得到了更广泛的认可。
3.餐饮业迎来出海潮,上游企业、下游品牌积极开拓海外市场
除了在国内市场积极开疆拓土,众多餐饮品牌还把目光瞄准了海外市场。此前,品牌“出海”是为了拉高品牌势能。而当下,相比“卷”出新高度的国内餐饮市场,餐饮品牌多是基于发展空间的考量,选择“出海”寻找新增量。

据红餐产业研究院观察,从2023年开始,布局海外市场的餐饮企业越来越多,且这一趋势在2024年得到延续。目前,火锅、茶饮、中式正餐、小吃快餐等多个细分赛道均有不少品牌在海外开设了直营店或加盟店。此外,上游供应链企业也在积极地探索海外市场。未来,将会有更多的餐饮企业布局海外市场。
4.文旅热潮之下,全国各地餐饮品牌竞相出圈
近年来,得益于全国各地餐饮的蓬勃发展和旅游热潮的推动,我国各个城市的餐饮文化日益散发出独特魅力。全国各地餐饮风貌竞相绽放,成为吸引游客、展现城市风貌的重要窗口。淄博烧烤、天水麻辣烫、哈尔滨锅包肉、延吉炸鸡等特色餐饮成为消费者讨论的热门话题。
随着城市餐饮进一步发展,连锁品牌和地域品牌在各个城市的发展呈现差异化,不同城市的餐饮消费习惯看点颇多。比如,北京是以京味民俗与现代时尚相结合的多元餐饮;上海则聚焦海派文化熏陶下的高端精致餐饮;广州有广府文化与新潮交织的烟火气餐饮;而深圳主打现代快节奏生活状态下的多样化餐饮;长沙、成都、重庆的餐饮市场同样各展风姿。

总的来看,我国的城市餐饮经济发展各有特色,餐饮商圈和餐饮品类的分布与城市规划和餐饮消费习惯相关,各个城市独特的调性则为餐饮品牌的发展提供了肥沃的生长土壤。
面对风云变幻的餐饮行业,餐饮产业相关的从业者需要更全面精准地洞察行业变化,方能立于不败之地。
为助力业界同行精准捕捉餐饮行业乃至上游产业变革中的机遇与脉搏,红餐网精心编撰了《中国餐饮发展报告2024》。此报告书作为餐饮行业的“红宝书”,依托多年深厚积淀的红餐大数据及详尽的走访与调研,深刻洞察并详尽分析了37个餐饮热门赛道以及5个产业上游领域的发展动态与新兴趋势。

《中国餐饮发展报告2024》汇聚了行业精髓,让每一位读者都能从细微之处洞察趋势,汲取前行的力量,清晰把握餐饮产业的风向标,引领未来之路,是餐饮从业者制定2024年下半年至2025年经营策略时不可或缺的实战指南与决策智囊。
7月25日起,《中国餐饮发展报告2024》正式出版,现已开启预售。欢迎大家购买阅览,把握餐饮行业发展的未来新脉搏!

《中国餐饮发展报告2024》现已开启预售!
《中国餐饮发展报告2024》制作精良,其内容在深度与广度上均实现了对以往年度报告书的全面超越与升级。在这本精心编纂的报告中,,您将能了解到以下信息:

产业生态图景:对宏观大环境、餐饮产业、餐饮品类等餐饮产业链条以及城市餐饮、消费者行为习惯等45+模块进行研究,洞察国内餐饮产业格局,以呈现出完整的产业生态图景;
产业发展趋势:通过对红餐大数据收录的32,000+餐饮品牌以及2,000+餐饮产业上下游企业进行走访调研、桌面研究,用近50w字、超330张可视化图表深度剖析餐饮产业的发展现状以及未来趋势;
多维度专业剖析:从市场规模、产业竞争格局、企业概貌、融资情况、经营策略、区域分布特色、人均消费、消费者需求、消费习惯、消费趋势、菜品创新等多个维度全面剖析了餐饮上游企业以及餐饮品类和品牌的发展概貌。
细分板块聚焦剖析:内容板块“颗粒度”更细,全书近50节,全面解码了45+个餐饮细分领域的动态,包括餐饮基本面、餐饮上游板块以及包含中式正餐、火锅、茶饮、咖饮等在内的37个热门赛道的深入剖析。
剖析视角拓展升级:新增消费端剖析以及城市餐饮剖析两大核心板块。消费端剖析旨在洞察消费者的需求变化、消费习惯和消费趋势,以便餐饮企业更精准地把握市场动态,有针对性地推出相应的发展策略。而城市餐饮剖析则专注于探讨不同城市餐饮市场的特点、竞争格局以及未来发展趋势。
“2024年度中国餐饮品类十大品牌”在书中隆重揭晓:“2024年度中国餐饮品类十大品牌”共设立了包括茶饮、特色茶饮、火锅、特色火锅、米粉、面馆、烘焙、饺子馄饨、自助餐、烤鱼、卤味、比萨、烧烤、酸菜鱼、特色小吃、西式快餐、小龙虾、中式快餐、包点、咖饮、牛蛙、麻辣烫冒菜在内的22个品类的榜单。
7月25日起,《中国餐饮发展报告2024》正式开启预售!图书套装售价598元。以下为本报告书的部分章节目录内容速览:

若想深入探索餐饮业的丰富数据与核心干货,诚挚推荐您入手《中国餐饮发展报告2024》,一书在手,即可洞悉行业全貌,把握未来脉搏!
您可以通过以下方式购买《中国餐饮发展报告2024》:
1.识别下方二维码即可进入预售购买页面。