第六届中国餐饮红鹰奖重磅来袭!目前,“2024年度餐饮区域标杆品牌”报名通道已正式开启,符合条件者可于8月10日前报名参加,符合条件的品牌快来报名吧!
近年来,随着全国各地促进文旅消费政策的持续推进,具有地域文化特色的地方菜、特色小吃等美食不断走进大众视野,如淄博烧烤、天水麻辣烫、成都砂锅菜、哈尔滨锅包肉、延吉炸鸡等近年在各大媒体平台掀起了打卡热潮。
与此同时,越来越多的餐饮区域品牌开始崛起,这些品牌大多是当地的城市地标和美食名片,有些甚至实现了跨区域甚至全国化的发展。而除了这些发展出色的区域品牌,我国各区域还有很多不为人知的品牌。它们深耕当地市场,以平稳有序的节奏稳健发展着,并在当地的餐饮业拥有不俗的知名度和品牌影响力。
01. 跨区域、全国化发展, 餐饮区域品牌加速崛起中国地大物博,美食文化各具特色,源远流长。不仅形成了传统八大菜系,而且还有众多风味各异的地方小吃和更加细分的地方菜系,这些地方美食往往具有鲜明的地域标志和独特的风味。
近年来,得益于交通和信息的发达,各区域的美食在全国范围内均得到了传播和发展,很多独具特色的美食也不再是“养在深闺人未识”。特别是,伴随着地方美食的热度上升,更是带动了各地美食的出圈,而众多餐饮区域品牌亦开始崭露头角。比如,主打汉味小吃的常青麦香园全国门店数已超过700家,主打重庆酸辣粉的莱得快酸辣粉全国门店数已突破300家。
部分区域品牌通过深耕本土市场,稳扎稳打,以自身的原产地优势、地域文化优势牢牢占据着当地餐饮市场的份额。如茶颜悦色、煲大王猪肚鸡、大碗先生等品牌主要立足于湖南市场,大鸭梨、四季民福烤鸭店等品牌主要深耕华北地区,桂满陇、小杨生煎等品牌专注长三角地区,乡村基、徐鼎盛民间菜等品牌主要深耕川渝市场,惠食佳、蘩楼等品牌主要布局广东和上海等地。
部分区域品牌则通过调整战略布局,迈出了全国化的步伐。例如,米饭快餐品牌超意兴在2023年首次跨出了山东大本营,陆续进驻河北、北京、河南、天津等省市,近一年新开门店数超100家,目前全国门店数超660家。自2023年以来,江湖菜品牌杨记隆府在全国范围内快速布局和扩张,分别进驻了浙江、甘肃、广东、海南、贵州等地区,目前其门店已覆盖了全国17个省级行政区。北京的南城香首次进驻了上海,广东的三两粉也进驻了上海、山东等省市。
此外,还有部分区域品牌通过探索港澳台市场和海外市场,积极走出去,扩大的影响力。比如,潮汕菜品牌陈鹏鹏潮汕菜于2024年开出了香港首店;湘菜品牌农耕记不仅在香港开出了4家门店,还在新加坡和马来西亚开出了门店。
诸如惠食佳、杨记隆府、胡大饭馆、蔡林记、强叔现切猪杂粥等品牌均有数十年的创立历史,它们凭借其独特的口味和深厚的文化底蕴,赢得了广大消费者的喜爱和认可,在日趋激烈的市场竞争中展现出了顽强的生命力。
回顾我国大部分的餐饮品牌的发展历程,我们可以看到,区域品牌不仅是我国餐饮行业的重要组成部分,也是餐饮品牌全国化、国际化进程中的强大后备力量。它们为整个行业的创新与发展注入了新的活力,值得我们餐饮行业的从业者、媒体以及消费者关注。
02. “2024年度餐饮区域标杆品牌” 15个细分区域奖项,重磅来袭为了更好的挖掘全国各区域表现优秀的餐饮品牌,让这些区域品牌被更大的市场和更多的消费者所知晓,“2024年度餐饮区域标杆品牌”在往届的基础上进行了升级,奖项按照更加细分的区域市场进行评选,变得更加聚焦和细分。
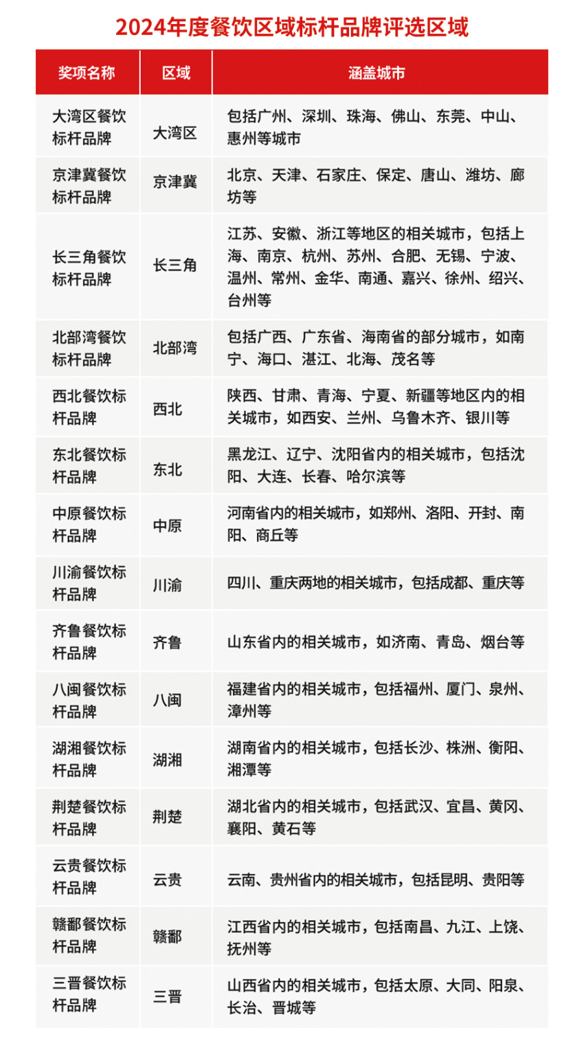
“2024年度餐饮区域标杆品牌”作为“第六届中国餐饮红鹰奖”重要奖项之一,侧重于挖掘全国区域市场的标杆品牌,并深入研究全国15个区域市场的餐饮品牌。具体包括:大湾区餐饮标杆品牌、京津冀餐饮标杆品牌、长三角餐饮标杆品牌、北部湾餐饮标杆品牌、西北餐饮标杆品牌、东北餐饮标杆品牌、中原餐饮标杆品牌、川渝餐饮标杆品牌、齐鲁餐饮标杆品牌、八闽餐饮标杆品牌、湖湘餐饮标杆品牌、荆楚餐饮标杆品牌、云贵餐饮标杆品牌、赣鄱餐饮标杆品牌、三晋餐饮标杆品牌。

“2024年度餐饮区域标杆品牌”将通过“线上投票+线下评估”的方式综合评选而出,以红餐大数据为基础,结合红餐指数以及依据消费口碑、媒体传播、运营健康、荣誉背书、业内关注这五大维度的综合表现来评定,具体包含5个一级指标以及13个二级指标。

“2024年度餐饮区域标杆品牌”的评选流程主要分为初筛、线上投票、专业评审、颁奖这四个阶段。当前处于初筛阶段,品牌自主报名通道对外开放中,报名截止日期为2024年8月10日,欢迎符合条件的各区域品牌踊跃报名参与。

参与“2024年度餐饮区域标杆品牌”奖项评选品牌的报名条件具体如下:

在线上投票阶段期间(2024年8月12日20:30—2024年8月26日24:00),届时“红餐大数据”小程序将开放投票页面,餐饮从业者及广大消费者可通过小程序为自己心目中的区域标杆品牌投票。

此外,在专业评审阶段,红鹰奖评审委员会不仅将从消费口碑、媒体传播、运营健康、荣誉背书、业内关注五大维度进行评选,还会邀请各区域的业内专家以评选顾问的身份参与推荐与评定,以确保评审工作的全面性、专业性和公平性。
“2024年度餐饮区域标杆品牌”最终的获奖名单将于2024年9月26日在“第四届中国餐饮品牌节”的“第六届中国餐饮红鹰奖盛典”颁奖环节上公布,这些获奖名单也将在国内各大权威媒体上同步发表。
目前,“2024年度餐饮区域标杆品牌”的报名正火热进行中,我们正在寻找全国各区域中那些实力出众且具有地域特色、城市名片象征的。诚邀符合条件的品牌报名参与评选,,您的品牌或将在全国餐饮行业的盛会上大放异彩!
评选报名有疑问,请咨询以下工作人员:
程程 19195563354(微信同号)
相关标签: 标杆品牌