2024年,餐饮行业刮起了一轮又一轮的健康风潮。面对这个大趋势,餐饮品牌该如何应对?餐饮业“红宝书“——《中国餐饮发展报告2024》将告诉你答案

本文转载自红餐智库(ID:hongcanzk),作者:红餐产业研究院。
近年来,餐饮消费者的消费观念逐渐往健康转变,这也为市场注入了新的活力与增长点。为顺应这一健康趋势,今年各大品牌纷纷打起了“健康牌”。其中,以茶饮赛道表现尤为突出。
今年年初,茉酸奶就宣布正式迈入“有机时代”,在消费者中引起了不错的反响;之后,霸王茶姬对外公布产品热量并全面上线“营养选择”标识,古茗也宣布升级原叶鲜奶茶产品,并强调产品均无植脂末添加、无反式脂肪酸;近期,喜茶更是大动作频频,不仅推出了全线水果茶产品的“真0卡糖”选项,还颁布了被业界誉为“最严格”的《四真七零健康茶饮标准》……
茶饮赛道掀起的健康浪潮,在其他赛道又有哪些体现呢?餐饮品牌该如何把握全局,借势发力?近日,由餐饮吧重磅策划的《中国餐饮发展报告2024》正式出版,该报告书对茶饮、烘焙、火锅等热门品类的健康趋势做了深入剖析。

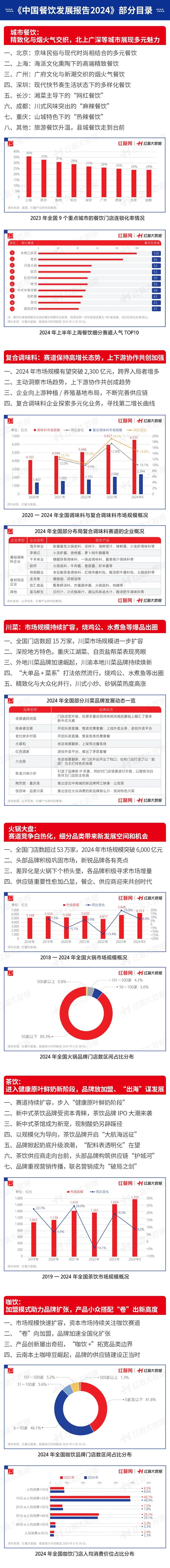
茶饮步入“健康原叶鲜奶阶段”,
品牌竞逐“花式养生”之战
经过这些年的多次迭代升级发展,如今,茶饮这条千亿赛道,已经从1.0“粉末调制阶段”、2.0“街头阶段”、3.0“新式茶饮阶段”,悄然步入了4.0的新发展阶段,即“健康原叶鲜奶阶段”。
在当前的4.0阶段,茶饮品牌强调“真奶、真茶”,并且掀起了一场奶底升级的新“风暴”,更多的品牌加入奶基底焕新、配料公开、原料溯源的行列当中。从1.0阶段发展到当前的4.0阶段,茶饮产品注重真茶、鲜奶,茶饮赛道的精细化程度和品质化水平也得到了提升。
(1)品牌掀起奶底升级浪潮,“配料表透明化”在望
近年来,,随着茶饮品类在产品方面的竞争日益激烈,茶饮品牌纷纷通过升级奶底和茶叶原料等方式推出新品,进而推动了整个赛道的革新与升级。
其中,奶基底升级成为茶饮赛道的一大看点。不少茶饮品牌宣布与植脂末“割席”,强调使用的是“0植脂末”“0奶精”“0反式脂肪酸”的真奶。

除了对奶基底进行升级外,茶饮品牌公开配料表也成为茶饮赛道的一大亮点。其中,喜茶的原料溯源动作带动茶饮赛道走向透明化,霸王茶姬在热量和营养成分方面为消费者展示产品“身份证”,茉酸奶则成为现制酸奶细分赛道中公开原料配比的“先行者”。这些品牌对原料的溯源动作体现出了茶饮品牌的供应链建设日益完善和系统化。这也推动了茶饮赛道进一步走向透明化和专业化。

(2)低GI引领饮品食材创新,供应商迎来发展机遇
当原料升级成为茶饮品牌破局的关键点时,这意味着健康化风潮已经刮向后端供应链,低Gl(Glycemic Index,血糖生成指数)等健康诉求成为饮品食材的创新方向。
健康食材方面,生椰、牛油果等食材热度较高,更健康的奶制品也成为卖点,比如宁夏塞尚乳业的厚乳、德馨食品的茶咖轻乳、晨非食品的活菌厚酸奶、维益食品的生牛乳特调乳、OATLY 噢麦力的咖啡大师燕麦奶等。
与此同时,国家颁布多项健康规划,控制添加糖摄入量,推动全民参与减糖行动,为代糖行业发展提供了基础。国家政策还倡导生产经营者用安全标准允许的天然甜味物质和甜味剂取代蔗糖,进一步推动了代糖需求的增长。

在此背景之下,各类代糖食材的供应企业迎来了发展机遇,三元生物、保龄宝、华康股份、百龙创园、晨光生物、金禾实业、莱茵生物等企业乘势崛起。

面包烘焙产品走向 “轻” “小”化,
“健康新食尚”悄然兴起
近年来,在入局玩家增多的情况下,面包烘焙品牌为了加快占领市场各出奇招。
产品上,品牌开始在价格、品种、上新速度方面发力。首先是卷低价,抓住消费降级的趋势。比如,一批“2元面包店”在全国冒头。这类门店主打2~3元的面包单品,品种通常有10余款,并打出“现烤现卖,限量供应”的口号,以薄利多销维持经营。
其次是卷创新,新品种不断涌现。整体来看,面包烘焙产品趋向于做小、做轻、追求健康,一众品牌力推贝果、吐司、铜锣烧、恰巴塔等单品。同时,不同的细分赛道有着不同的新品策略。例如中式烘焙品牌着重结合时令要素,以当季食材打造富有创意的中式糕点,比如泸溪河推出了龙井系列、草莓系列糕点,鲍师傅糕点则推出了芋泥系列新品。

还有部分烘焙工作室、独立烘焙店注重彰显个性,或主打蛋糕定制服务,或聚焦手作、现制烘焙,或推出健康、低脂的烘焙产品。这些门店以区域性发展为主,门店以单店居多,但有着粘性较高的消费客群。例如,张仲景大药房旗下的烘焙品牌仲景生活,秉承“药食同源”理念将西式面包与传统食材、草药相结合,推出艾草香肠面包、香椿什锦芝士面包等。

火锅赛道竞争白热化,
品牌纷纷打起健康牌
红餐产业研究院“2024年餐饮消费大调查”数据显示,火锅消费者在选择火锅店时,最关注的因素是食材的新鲜度,占比达到76.2%,其次是口味口感和卫生状况,分别占到60.3%和55.5%。

在此背景之下,市面上开始出现越来越多主打鲜货、现切的火锅品牌,并获得不错发展。如川渝火锅赛道中,为了突出品牌的健康调性,珮姐重庆火锅不仅深入全国各原产地考察,选择各地地标级高品质食材,比如连续3年与金佛山景区合作,采摘景区特供的高山鲜笋每日直送门店,还以总部统筹的策略采取本地市场鲜送以及本地屠场每日直送的方式,保证门店菜品的新鲜。
晓秧锅鲜货火锅、杨光辉鲜货火锅等品牌主打新鲜的菜品,以汤底现熬、蔬菜现采的方式来提升消费者的体验感。同时,其他品牌也开始增加各种鲜货、现切菜品的比重。楠火锅、北步园火锅、五里关火锅等品牌都借鉴潮汕牛肉火锅的做法增设了明档,不仅肉类鲜切,甜品、主食都以现场现制的方式呈现。
与此同时,强调口味清淡、具有滋补养生功能粤式火锅近些年发展势头也不错。
潮汕牛肉火锅作为曾经的爆红赛道,近年来,各大潮汕牛肉火锅品牌通过不断夯实供应链体系、突出新鲜食材、清汤鲜味突出的特点,加速进化。
而随着潮汕牛肉火锅的影响力不断提升,以及消费者对新鲜食材的需求,原本流行于潮汕牛肉火锅的鲜切牛肉菜品,如吊龙、三花趾、嫩肉、五花趾等,开始出现在各类火锅中,鲜切的形式更是在川渝火锅、云贵火锅等其他火锅品类,甚至自助餐、烧烤等各种餐饮场景中也被广泛运用。
此外,椰子鸡和猪肚鸡以其养生、清淡的特性,普及度也越来越高,市场规模持续走高,全国各地区主流商圈几乎都能看到它的身影。
未来,随着消费者越来越关注火锅的健康和营养价值,消费观念已经逐渐从“吃调料”转向“吃原料”,从“吃味道”转向“吃健康”,健康火锅或将逐渐成为餐饮新时尚。
以上为《中国餐饮发展报告2024》部分餐饮赛道健康化表现的内容,大家想了解更多餐饮行业的发展现状和趋势,可以查阅《中国餐饮发展报告2024》。目前,该报告正在火热销售中,欢迎订购。

抓住餐饮业发展趋势,“红宝书”助力餐饮人破内卷
“红宝书”助力餐饮人破内卷
2024年,中国餐饮硝烟不断,价格战、流量战、营销战、加盟战……战火持续升级。有关数据显示,2024年上半年,超过100万家餐企倒下,上百万家门店消失。
面对内卷激烈的餐饮行业,餐饮人又该如何应对呢?《中国餐饮发展报告2024》或许可以给大家带来一些启发。
《中国餐饮发展报告2024》作为餐饮行业的“红宝书”,依托多年深厚积淀的红餐大数据及详尽的走访与调研,深刻洞察并详尽分析了37个餐饮热门赛道以及5个产业上游领域的发展动态与新兴趋势。该报告书的内容在深度与广度上均实现了对以往年度报告书的全面超越与升级,无论是餐饮产业上下游从业者,还是创业者、投资人,都可以从这份餐饮产业的“红宝书”中见微知著,汲取养分,窥见餐饮产业的发展风向。
在这本精心编纂的报告中,您将能了解到以下信息:
产业生态图景:对宏观大环境、餐饮产业、餐饮品类等餐饮产业链条以及城市餐饮、消费者行为习惯等45+模块进行研究,洞察国内餐饮产业格局,以呈现出完整的产业生态图景;
产业发展趋势:通过对红餐大数据收录的32,000+餐饮品牌以及2,000+餐饮产业上下游企业进行走访调研、桌面研究,用近50w字、超330张可视化图表深度剖析餐饮产业的发展现状以及未来趋势;
多维度专业剖析:从市场规模、产业竞争格局、企业概貌、融资情况、经营策略、区域分布特色、人均消费、消费者需求、消费习惯、消费趋势、菜品创新等多个维度全面剖析了餐饮上游企业以及餐饮品类和品牌的发展概貌。
细分板块聚焦剖析:内容板块“颗粒度”更细,全书近50节,全面解码了45+个餐饮细分领域的动态,包括餐饮基本面、餐饮上游板块以及包含中式正餐、火锅、茶饮、咖饮等在内的37个热门赛道的深入剖析。
剖析视角拓展升级:新增消费端剖析以及城市餐饮剖析两大核心板块。消费端剖析旨在洞察消费者的需求变化、消费习惯和消费趋势,以便餐饮企业更精准地把握市场动态,有针对性地推出相应的发展策略。而城市餐饮剖析则专注于探讨不同城市餐饮市场的特点、竞争格局以及未来发展趋势。
“2024年度中国餐饮品类十大品牌”在书中隆重揭晓:“2024年度中国餐饮品类十大品牌”共设立了包括茶饮、特色茶饮、火锅、特色火锅、米粉、面馆、烘焙、饺子馄饨、自助餐、烤鱼、卤味、比萨、烧烤、酸菜鱼、特色小吃、西式快餐、小龙虾、中式快餐、包点、咖饮、牛蛙、麻辣烫冒菜在内的22个品类的榜单。

《中国餐饮发展报告2024》正火热销售中!您可以通过以下方式购买《中国餐饮发展报告2024》:
1.识别下方二维码即可进入购买页面。