“第六届中国餐饮红鹰奖”线上投票通道已正式开启,速来投票!9月26日,将在“第四届中国餐饮品牌节”现场,隆重颁奖。
2024年,我国餐饮行业依旧充满挑战。
相关数据显示,2024年上半年,全国注销、吊销的餐饮相关企业超过100万家,远超去年同期的47.19万家,足见当下餐饮行业面临的压力与挑战在进一步加剧。
如今,究竟哪些餐饮品牌以卓越表现脱颖而出?哪些品牌能在逆境中稳健前行,展现出非凡的韧性?哪些品牌蕴藏着巨大的发展潜力,即将引领未来潮流?又有哪些品牌在区域中崭露头角,成为当地的餐饮领头羊?
“第六届中国餐饮红鹰奖”将一一回答上述问题。“第六届中国餐饮红鹰奖”将全方位审视餐饮行业的佼佼者,为您呈现一场关于品牌实力、创新力与发展前景的餐饮行业盛宴。
01.
“第六届中国餐饮红鹰奖”盛典
如约而至,荣耀启航
为鼓励和宣传优秀的中国餐饮品牌,餐饮吧携手相关机构和餐饮产业上下游专家,联合创办了“中国餐饮红鹰奖”,致力于将该奖项打造为“中国餐饮界的奥斯卡”,旨在挖掘中国优秀的餐饮品牌,助力中国餐饮业健康发展。
自2019年创立以来,“中国餐饮红鹰奖”已经成功地举办了五届,凭借其深厚的专业积淀与广泛好评,在餐饮行业内树立了极高的专业权威性。“中国餐饮红鹰奖”自举办以来,,便持续吸引着业界内外的高度关注与热烈反响,其评选榜单更是获得了各大权威媒体的争相报道。

“第六届中国餐饮红鹰奖”将秉承“中国餐饮红鹰奖”的初心并做升级优化,共设立三大重磅奖项:
2024年度餐饮品牌力百强
“2024年度餐饮品牌力百强”是红鹰奖的核心奖项,其侧重于评选在全国拥有较大影响力、表现卓越、实力雄厚的头部餐饮品牌。
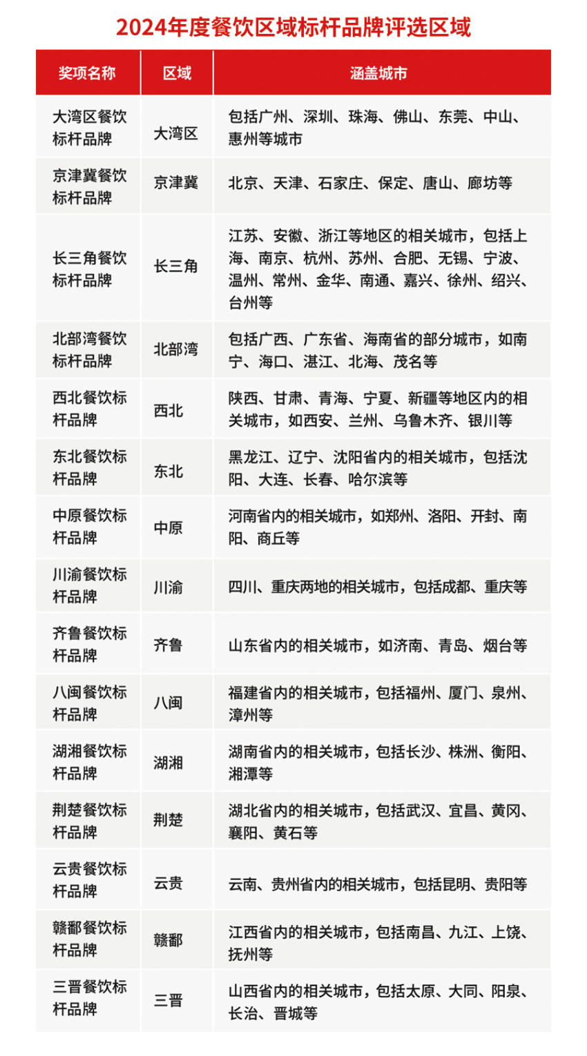
2024年度餐饮区域标杆品牌
“2024年度餐饮区域标杆品牌”则侧重于挖掘全国区域市场的标杆品牌,并深入研究全国15个区域市场的餐饮品牌。
具体来看,15个区域的奖项明细如下:
大湾区餐饮标杆品牌、京津冀餐饮标杆品牌、长三角餐饮标杆品牌、北部湾餐饮标杆品牌、西北餐饮标杆品牌、东北餐饮标杆品牌、中原餐饮标杆品牌、川渝餐饮标杆品牌、齐鲁餐饮标杆品牌、八闽餐饮标杆品牌、湖湘餐饮标杆品牌、荆楚餐饮标杆品牌、云贵餐饮标杆品牌、赣鄱餐饮标杆品牌、三晋餐饮标杆品牌。
2024年度餐饮商业价值品牌
“2024年度餐饮商业价值品牌”旨在评选出行业中正处于品牌成长上升期、具有商业价值的餐饮品牌。
其中,“2024年度餐饮品牌力百强”以及“2024年度餐饮区域标杆品牌”将通过“线上投票+线下评估”的方式综合评选而出,“2024年度餐饮商业价值品牌”则主要由行业内专家构成的评审委员会依据评选规则进行公正公平的评选产生。
02.
三大奖项评选规则
“第六届中国餐饮红鹰奖”本着公开公平公正的原则,旨在选拔餐饮行业中表现卓越、实力口碑并济的优秀品牌。三大奖项的评选均是以红餐大数据为基础,结合红餐指数以及依据消费口碑、媒体传播、运营健康、荣誉背书、业内关注这五大维度的综合表现来评定的。每项奖项均依据其独特的关注焦点与评价标准,被赋予了不同的维度权重,以确保评选的全面性和专业性。
其中,“2024年度餐饮品牌力百强”以及“2024年度餐饮区域标杆品牌”遵循同一个评选体系,具体包含5个一级指标以及13个二级指标。

不同的是,“2024年度餐饮品牌力百强”聚焦全国的实力品牌,“2024年度餐饮区域标杆品牌”侧重于挖掘在全国15个区域市场表现优秀的品牌。具体奖项名称和所属区域如下:

而“2024年度餐饮商业价值品牌”的评选体系共包含5个一级指标、12个二级指标,通过多元化的维度综合衡量餐饮品牌的商业价值,旨在为餐饮创业者及投资机构提供全面且专业的投资决策参考依据。

03.
“第六届中国餐饮红鹰奖”
线上投票通道现已正式开启
“第六届中国餐饮红鹰奖”的评选活动主要分为初筛、线上投票、专业评审、颁奖这四个阶段。

1. 初筛阶段
中国餐饮红鹰奖评审委员会全面启动对全国范围内数以万计的餐饮品牌,随后依据各品牌的综合实力进行深入评估,精选出入围品牌。
参与三大奖项评选品牌的报名条件具体如下:

2.线上投票阶段
在2024年8月12日19:30—2024年8月26日24:00期间,餐饮从业者及广大消费者可以通过“红餐大数据”小程序进入投票页面,在“2024年度餐饮品牌力百强”以及“2024年度餐饮区域标杆品牌”的入围品牌名单中,为自己心目中的餐饮百强和区域标杆品牌投票。

3. 专业评审阶段
2024年8月27日—2024年9月7日,红鹰奖评审委员会将以红餐大数据为基础,结合红餐指数,从消费口碑、媒体传播、运营健康、荣誉背书、业内关注五大维度,评选出各个奖项的获奖名单。
4. 颁奖
2024年9月26日,“第六届中国餐饮红鹰奖”颁奖盛典将于“第四届中国餐饮品牌节”现场举行,最终的获奖名单也将在国内各大权威媒体上同步发表,敬请期待!
第六届中国餐饮红鹰奖自启动以来,受到了诸多业内外人士的关注,后台也已经收到了数百个品牌的报名申请,其中不乏全国的知名头部品牌。
目前,投票通道已经开启,速来为您心目中的品牌投一票!
关于评选报名有疑问的,请咨询以下工作人员:
程程 19195563354(微信同号)
相关标签: