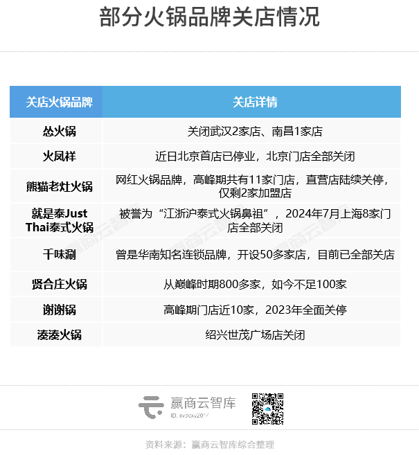
一则“怂火锅撤出武汉”消息,惊起一滩鸥鹭。
目前,大众点评上,怂火锅武汉群光广场店、壹方南馆店均显示“歇业关闭”;另据小红书网友爆料,南昌武商Mall的怂火锅也已撤出,南昌市场目前仅有1家门店。
对此,九毛九回应,武汉撤店是“考虑到市场环境、消费者需求和营收等综合因素后做出的战略性调整”。
这波“战略性调整”之下,怂火锅2024年扩张目标由原定的“35-40家”调整为新开店25家,大有缩减。门店减量之外,菜品亦有所降价。据悉,怂火锅门店新推单价较低的餐品,锅底增加了8元的选项,部分菜品价格下降。
撤店、收缩拓店计划、降价……种种迹象似乎表明,进入调整期的怂火锅,品牌声量已不及以往。
可在行业焦虑、退潮的大背景下,却有一批火锅品牌逆势上行。
“汕头非遗牛肉火锅代表”八合里,加码高端化,在今年推出全新升级的黑金体验店,并与宁夏海原县政府合作打造“中国高端肥牛”专属养殖场;
另一边厢,许府牛、潮发借势“平价消费风潮”蹿红——人均60元的许府牛,2023年单年净增店660家;潮发从有17年历史的传记潮发升级而来,迅速扩张至70+直营店,跃居广州火锅规模第一,超过海底捞、陈记顺和等品牌。
火锅江湖,又有了新故事与新主角。
1
火锅红海,
烽烟四起
窄门餐眼数据显示,近一年全国火锅新开店近21万家、净增长超6万家。但相比2023年底,今年以来火锅门店数不增反降,缩减6千余家。
餐饮行业大转型,火锅洗牌是必然。知名火锅品牌关店消息不绝于耳,当中不乏深耕10余年的鼻祖级品牌、规模数百家的强势选手、融资十亿元的资本宠儿。

火锅品牌关店原因不一而足:光环祛魅,明星火锅店不再受宠;网红火锅价格虚高、产品力不足,新鲜感消退;门店租赁面积大、租金高,食材成本高、损耗大,一旦所在商场客流下降,持续造血难,单店模型失灵……
关店潮之外,近来咖啡茶饮赛道“9.9元”价格战风潮,也吹到了火锅赛道,连锁品牌集体降价:
怂火锅“认怂公告”更新为“锅底8.8元起、荤菜9.9元起、素菜6.6元起、焖饭6元任吃”。
楠火锅推出3.0店型,有1.9元的素菜、9.9元的鲜牛肉、39.9元的锅底。
陈记顺和宣布大规模降价,一盘牛肉类产品降价4-10元,现售价基本为28元,蔬菜类产品则降价约4元。
八合里牛肉火锅也宣布“价格回到10年前”,精品嫩肉从32元/盘降至28元/盘。
呷哺呷哺新菜单单人餐均价58元,双人餐均价130元,降幅超10%。
存量博弈时代,火锅赛道竞争重新回归到产品、性价比这些基本要素,那些噱头大于实际、商品和价格不匹配的火锅店,很难再让消费者买账。
2
逆势崛起,
潮发们以“质价比”取胜
当部分火锅品牌收缩门店、卷价格战时,同步可观察到,一些火锅品牌越活越好、逆势拓店。那么,它们的增长密码是什么呢?
潮发:
牛肉只卖3小时,席卷广深佛中档Mall
始创于2006年的广州潮汕牛肉火锅品牌“潮发”,原名传记潮发,2022年品牌升级后,开启“开挂”之路,席卷广深佛热门商场。
据大众点评,潮发广州门店数已超过50家,超过诸多全国连锁品牌在广门店数,悄然登顶“广州火锅一哥”。从官方公众号信息来看,潮发常有开店消息,去年6月“一口气开了6家店”、新进佛山,今年以来拓店数超20家、新入深圳。
新店醒目的“灯光橙”门店形象引人注目,招牌使用LED无边发光字制作,全透明明档展示“庖丁解牛”,并充分利用外摆空间,打造开放式创意火锅店形象。店内位置相对紧凑,配合灯笼元素,营造热气腾腾的家庭式火锅氛围。

◎图片来源:赢商云智库拍摄
产品上,选用秦川牛、在宁夏自建1400亩养牛基地、自建供应链、承诺“新鲜牛肉只卖3小时”,从源头到门店保证产品品质。
潮发人均单价90~100元左右,团购4人套餐人均甚至可低至65元左右,远低于怂火锅的110+元、楠火锅的120+元,“质价比”优势明显。
当下,理性的消费者,对“品牌溢价”付费意愿下降。于他们而言,火锅这类正餐消费吃起来“过瘾”、获得感高、物超所值等实用价值,要远胜于拍照打卡、“过度”服务、劲歌热舞表演等附加情绪价值。
大众点评上,消费者对潮发满屏好感度,门店基本达到4.7星级:“肉的份量很足,性价比很高”、“牛肉非常新鲜,吃爽了”、“小孩也很爱吃”。
选址方面,潮发以往门店偏爱临近地铁大站的人流旺盛地段,位于广州天河长兴路的第一家店,离天河客运站地铁站仅300米。
今年潮发新开门店主要集中在购物中心,基于亲民定位,超八成落在中档/大众化项目,偏爱区域商圈顶流Mall,如广州云门NEW PARK、广州同和金铂天地、深圳·大运天地,这些商场生活气息浓、家庭型消费特征明显,契合火锅主流消费人群。
对于个别人气极高的商场,潮发还会开出“一Mall多店”,如在广州珠江新城的“白领食堂”花城汇开3家店、在常年占据深圳客流第一的龙华壹方天地开2家店,强势抓住目标客群心智。
许府牛:
低至约30元/人,以下沉市场为重点
许府牛,被誉为“低价牛肉火锅之王”、牛肉火锅界的“蜜雪冰城”,是2006年成立于杭州的牛肉火锅品牌,90%以上的新店在近两年开出,目前门店总数突破1000家。
许府牛在装修、营销和服务上并无太多“花样”,2022年之前还名不见经传,蹿红的核心在于经济实惠、赶上消费降级大潮。许府牛人均价格不足60元,团购餐甚至低至约30元/人,远低于其他牛肉火锅品牌动辄上百的均价。
低价源自许府牛对成本的控制。据报道,许府牛对供应商基本采取现款现货,在去年牛肉采购价格大幅下滑时出手,为了锁价在海外单次支付牛肉货款就高达1-2亿元。
大众点评上,许府牛评价在4分左右,能获得大部分消费者的认可。于消费者而言,偏低的价格也让他们降低了期待值,只要环境干净、菜品管饱,就满足了对外出就餐的基本要求。

许府牛开店重点聚焦下沉市场,一方面是避开激烈竞争之地,另一方面是这些地方消费力与品牌价格带匹配度高。
据赢商大数据监测,许府牛商场渠道门店数在650家以上,已成长为除海底捞外商场门店数量最多的火锅品牌。这些门店六成以上进驻商业三线及以下城市,其四线、五线城市门店数更是超过了海底捞。
基于品牌定位,许府牛商场店98%落位于中档/大众化项目,偏爱万达广场、吾悦广场、宝龙广场等以中档/大众化为主的连锁购物中心。
沙胆彪炭炉牛杂煲:
满满都是“料”,优先选址广州以外城市
近两年,牛杂类连锁品牌不断涌现,以牛杂为特色的有料火锅热度走高,沙胆彪炭炉牛杂煲便是其中的佼佼者,已开设超过250家门店。
沙胆彪起源于1987年香港街头的牛杂摊。创始人彪叔,坚持只用新鲜的牛杂;在2020年12月成立了广州沙胆彪餐饮管理服务有限公司,升级成“沙胆彪炭炉牛杂煲”,申请商标,自建食品加工厂,走上连锁化运作之路。
沙胆彪炭炉牛杂煲自家屠宰场每天供应新鲜牛杂,现点现做的牛杂煲里,不仅有耐嚼的牛肚、劲道的牛筋、软糯的牛肠和牛肺等,还有香菇、豆泡、面筋和白萝卜铺底,再加上浓郁的牛骨汤底和卤汁,视觉、味觉、嗅觉盛宴,并由经验丰富的大厨把关,相比“锅底+肉+菜+蘸料”的常规火锅更有“技术含量”。

配合牛杂煲的市井、怀旧风情,沙胆彪门店装修和器具高度还原港式大排档设计,融入绿色铁闸门、街头霓虹招牌、马赛克瓷砖等八九十年代元素,打造都市中少有的松弛感、烟火气社交型餐饮空间。
据赢商大数据监测,目前沙胆彪炭炉牛杂煲有200家以上商场店,跻身火锅品类TOP10。
品牌人均价格75元左右,虽在牛杂煲品类中较高、但远低于常规火锅。而牛杂煲本身具有品类优势,在当下热度较高,沙胆彪也成了商场“香饽饽”,与不同细分品类火锅错位竞争。
商场选址上,沙胆彪青睐高线级城市,成都、北京、南京、西安等城市门店数量最多。
值得一提的是,在偏爱牛杂煲的广州,沙胆彪仅有3家门店,均为热门商圈街边店,无商场店。在竞争最为激烈、食客最为挑剔的地带,沙胆彪反而巧妙“躲避”,优先选择更能凸显自身口味特色的城市。
类似前述两个品牌,沙胆彪炭炉牛杂煲以中档/大众化商场为主,占比在90%左右;偏爱进驻租金中等、餐饮品牌较多的F3~F5楼层。

3
下半场,
火锅的机会点
仔细观察上述几家火锅“黑马”品牌,虽特色各有所长,但崛起背后的共性有章可循。
首先,主打牛肉火锅。
牛肉营养价值高,本身具备“高价值感”,契合新生代消费者对健康饮食的需求。
过去,成本高、供应链不成熟等因素,制约了牛肉品类品牌的连锁化发展。但近些年随着供应量大增,国内掀起牛肉降价潮,刺激了牛肉品类品牌蓬勃发展,主打牛肉的连锁火锅品牌顺势进入黄金时代。
这些牛肉火锅品牌人均甚至低至数十元,相比动辄上百元的川渝火锅、海鲜火锅等价格优势明显。“不是其他火锅吃不起,而是牛肉火锅更有性价比。”
其次,“科学”的平价策略。
一方面,以低客单价保持在火锅品类中的竞争优势,保障客流;另一方面,低价不低质,保证食材品质基础上,从租金、装修、人力等各方面压缩成本,实现高质价比。
这些品牌门店大多选址中档/大众化商场,,没有高端大气上档次的装修、没有高举高打的营销手段、也没有过多的热情服务,但却通过极致的成本压缩,为消费者提供更超值的用餐体验,进而以大口碑、高粘性、强复购来实现长期的利润增长。
回归平价时代,理性消费者对花里胡哨的东西逐渐“免疫”,火锅赚快钱的时代过去了。以前依靠资本投入、加盟扩张、流量运营就能“躺赢”的日子不再,只有懂得优化成本结构、提升营运效率的品牌,才能在跟消费者的博弈中掌握更多主动权。