据正观新闻报道,近日,梅见青梅酒推出了新年包装,但其文案引起了众多网友的不满,纷纷在社交平台上发帖“避雷”。

图片显示,在该新年包装上,其中一条文案写道“贤婿,你受苦了,哈哈哈,我女儿其实没那么配得上你。爸赠梅见新年酒。”
帖子一发布,话题热度不断发酵,评论区网友议论纷纷。“这到底是想表达什么?”“再也不喝了”“本来就难喝,还搞这么一出”……
1月13日中午,正观新闻记者就此事联系了梅见天猫旗舰店的客服,对方致歉并表示由于地方市场行为,给消费者的消费体验带来负面感受。

“对于此次管控漏洞我们积极反思,并优化市场物料审核流程,避免以后再发生类似问题,也欢迎广大消费者持续对梅见品牌进行监督。公司后续也将加强监管,积极反思和改善,避免以后再发生类似问题。”该客服回应。
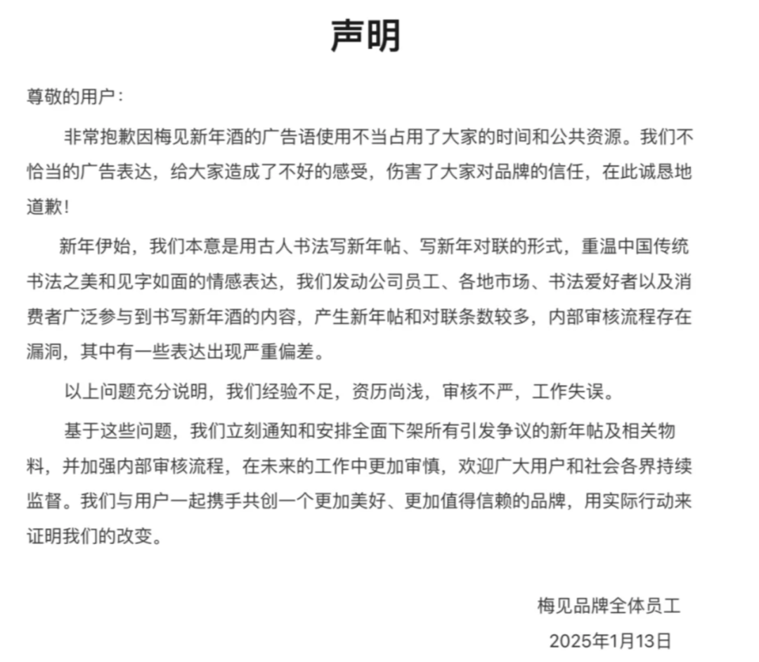
1月13日,梅见发布致歉声明表示,立刻通知和安排全面下架所有引发争议的新年帖及相关物料,并加强内部审核流程。声明落款为“梅见品牌全体员工”。

公开资料显示,梅见是重庆江记酒庄有限公司推出的青梅酒品牌,于2019年面市,属于江小白酒业旗下产品。
根据公开消息,梅见在2020年突破1亿元销售额,2021年销售额突破12亿元,2022年更是以144%的销售额增长,成就了25亿元零售市场规模,成为新酒饮跑出的第一个10亿级品牌。
据红星资本局报道,去年12月,梅见管理层曾透露,梅见已经卖过了江小白。对于该数据的口径,是否为2024年销量,江小白方面回应红星资本局称,梅见并没有超过江小白。
据公开报道,2024年1至2月,梅见营收额同比增长39%,其电商渠道同比增长48.6%,目前已经在成都市场销售过亿,称已进入规模化增长阶段。
2023年每日经济新闻曾采访梅见总经理张阳。他透露,梅见产品的男女比,“天猫这种淘系的线上男女比是65:35,但是我们加上京东加上私域加上线下扫码的男女比例是5:5。梅见的特性就是它对人的包容性特别好,酸甜适口,谁都能喝,这个是梅见的特点,没有年龄差,没有性别差。”
值得注意的是,2024年年末,“江小白”品牌母公司发生工商变更。国家企业信用信息公示系统显示,公司名称由重庆江小白酒业有限公司(以下简称江小白集团)变更为重庆瓶子星球酒业集团有限公司(以下简称瓶子星球集团)。更名后的重庆瓶子星球酒业集团有限公司由Joyboy Limited全资持股。
公司方面回应记者:“这代表集团从以白酒产品为主导的业务,升级为以低度新酒饮为主导的蓝海战略,全面All in新酒饮时代。”
这一变化背后的考量,是瓶子星球集团战略转型的一部分。从公司回复结合其近年自身发展路线不难看出,公司的发展重心正从“白酒”向“年轻化”转变。
当下的瓶子星球集团确实已不再是过去那个靠着单一产品支撑的公司。公司官网信息显示,其产品包括“江小白系列”“低度酒系列”“江记酒庄系列”“驴溪系列”,包含了“梅见”“果立方”“米色”等多个新酒饮产品,覆盖了从果酒到低度烧酒的不同类型。