正牌被山寨打压,鹿角巷被不少人称为“最惨奶茶店”。然而,餐饮业“李逵撞李鬼”的事件不胜枚举,受山寨困扰的,远不止一个鹿角巷。
2月16日,央视财经一则“网红奶茶花1个亿打假7000家山寨店”的报道,受到多方关注。
2月17日,报道中提到的茶饮品牌“鹿角巷”在其官方微博发布声明,表示“对商标注册细则不详,让假店钻了法律空档”,对造成市场混乱深表歉意。
然而,令人不解的是,身为“受害者”的鹿角巷为什么要道歉呢?

△鹿角巷在官博发布的致歉声明

被7000家山寨店“拖垮”的鹿角巷
从中国台湾桃园发迹的鹿角巷THE ALLEY,于2017年正式进入中国大陆市场,之后便凭借自成一派的高颜值产品爆红。
在香港,有人甘愿为它暴走两万八千步;在广州,有人排队3小时只为一杯“黑糖鹿丸鲜奶”;在上海,它更成为年轻人朋友圈中的著名“旅游胜地”。

△图片来源:鹿角巷供图
然而,人红是非多。正牌鹿角巷走红之后,街头巷尾也开始涌现各式各样的山寨“鹿角巷”。
它们有的名字和正牌鹿角巷一样,也叫“鹿角巷THE ALLEY”,但鹿头logo的样子却不尽相同,有的则叫“鹿角巷”或是“THE ALLEY鹿角巷”,让人眼花缭乱。

△层出不穷的山寨鹿角巷,鹿角巷供图
2019年,鹿角巷创始人邱茂庭接受餐饮吧(ID:hongcan18)采访时曾无奈地表示,山寨问题是他在内地市场收获的最惨痛的教训。
他认真统计过山寨店的数量,最疯狂的时候,他们的正牌门店只有100来家,可全国的山寨店却高达7000家。
起初,邱茂庭对山寨的态度是比较矛盾的,一方面,他知道山寨往坏处发展的话,确实可能会把整个市场打烂;另一方面,他又觉得,人都是在学习中进步的,好的东西可以被模仿学习,学习可以促进产业链快速成长。
正是因为这一矛盾的想法,在山寨崛起的时候,邱茂庭没有及时出手挽救,最终导致鹿角巷栽了大跟头。大量出品低劣的仿冒店充斥市场,逐渐混淆了消费者的认知,很多消费者以及商业地产对鹿角巷失去了信心。
一些快招公司趁着鹿角巷商标注册的时间空隙,也坑骗了不少创业者。央视财经的报道就提到一个案例:喜欢喝奶茶的赵羽,先后投资90万元加盟了山寨“鹿角巷”,结果短短一年就赔了130多万。

直到2019年,眼看着事态发展越发恶劣,邱茂庭才下定决心“打假”,斥重金维权,仅当年就诉讼了800多家山寨店。
至今,鹿角巷的维权仍在继续,花费也高达一个亿,这样的投入在餐饮行业已经属于罕见。
然而可惜的是,忙着打假维权的鹿角巷,即便最终能成功为自己正名,也再回不去当初的高光时刻了。
曾一度与喜茶、奈雪并驾齐驱的它,如今已经严重掉队。虽然目前其在全国仍有200余家门店,但从品牌势能来看,其后续的发展几乎已经不可能再赶超时下第一梯队、第二梯队的一众茶饮品牌了。

山寨乱象丛生,餐饮业深受荼毒!
事实上,被山寨困扰的餐饮品牌,远远不止一个鹿角巷。
一旦某家餐厅走红,不用一个月,你一定能在大街上看到各种雷同的门店,从门头装修到logo产品,都达到以假乱真的地步。
门槛低、投入又较小的茶饮店是山寨份子的重点关注对象。喜茶、茶颜悦色、一点点、Coco、书亦烧仙草、答案茶、LINLEE等品牌都遭受过山寨的毒手。

△上茶颜观色、下茶颜悦色。图源茶颜悦色官方公众号
曾因“一杯可以占卜的茶”意外走红的答案茶,高光时刻正牌门店有500多家,而山寨店却是它的4倍之多。有网友曝光称,他们那的一条街20米之内,竟然就有3家答案茶山寨店。最后,答案茶不惜花重金买下“1314”商标,将品牌正式升级更名为“1314茶”。
以手打柠檬茶出圈的“鄰里”品牌,在爆红之后也遭遇了大面积的山寨。2021年7月,由于山寨泛滥,品牌决定放弃“鄰里”及“昌盛鄰里”的名字,全面升级为“LINLEE手打柠檬茶”。
如今的“喜茶”,当年也叫“皇茶”,因为当时“皇茶”的商标迟迟注册不下来,市场中涌出大量山寨店。最后,皇茶创始人聂云宸逼不得已,70万高价购买了“喜茶”商标,将“皇茶”更名为“喜茶”。
除了茶饮品牌深受其害之外,海底捞、外婆家、绿茶、吉祥馄饨、木屋烧烤、鲍师傅、太二酸菜鱼、大龙燚、小龙坎、椰妹等品牌,都曾被山寨困扰。
海底捞,此前就和“河底捞”“天天海底捞”“海底捞时尚”“海底捞珍”等众多餐厅打过官司。

网红烘焙店鲍师傅凭肉松小贝一夜蹿红,而后便遍地都是金典鲍师傅、至尊鲍师傅、鲍大师傅、鲍家糕点等山寨店,最高峰的时候有2000余家。
其创始人鲍才胜曾在采访中表示,2018年,自己几乎80%的精力都在打假,80%的公司高管也都在打假,最绝望的时候,甚至都想要换掉鲍师傅这个名字。
去年重启IPO的绿茶餐厅,也曾召开发布会,向全国30多家“山寨”绿茶餐厅及餐厅场地提供方提出诉讼。
“吉祥馄饨”,将篡改、模仿自己商标,并以此牟利的仿冒品牌“吉祥馄饨·面”告上了法庭,打了8年商标侵权官司,终于胜诉。

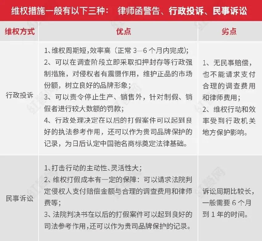
维权正当时,山寨有多远滚多远!
从复制产品到山寨商标,山寨乱象犹如野草一般,春风吹又生。
餐饮吧(ID:hongcan18)观察发现,山寨店不仅让正牌店饱受经营之苦,也给创业者、消费者甚至整个餐饮行业都带来了冲击。
首先,山寨开店的速度真得太快了,往往等正主发现,对方已经开了几十甚至几百家店了,等正牌收集证据告上法院,对方已经赚得盆满钵满了。就算正牌胜诉,法院判赔的钱也根本动不了这些山寨公司的根基,换个皮囊继续山寨!

△山寨版木屋烧烤,图片来源:餐饮吧摄
其次,目前很多山寨店的招牌、产品、包装以及宣传手法等,能做和正牌完全一样,消费者和加盟商难辨真假,很容易受骗。很多快招公司,甚至直接假冒原创品牌建立虚假招商,以加盟之名,行割韭菜之实,坑苦了创业人士,严重破坏和扰乱了市场秩序。
第三,站在品牌方的角度来看,很多山寨店虽然能抄袭品牌餐厅的外在,但在菜品质量、服务上往往良莠不齐。一旦山寨店出现了问题,原创品牌就会莫名其妙地“背锅”,轻则声誉受损,重则官司缠身。
山寨可憎、可恶,在面对山寨侵权时,餐企一定不能忍气吞声,因为,原创的每一次退缩,都是对山寨的纵容。
虽然维权仍然耗时耗力,但好消息是,相关的维权胜诉案例已经越来越多,茶颜悦色、奈雪的茶、西贝、鲍师傅、椰妹等品牌都已经成功“打假”。
更令人欣喜的是,如今国家对打假维权也越来越重视。2021年3月1日起,新的知识产权保护法律就开始执行了,注入假冒注册商标,伪造、制造他人注册商标的知识产权类犯罪,最高可判10年!

总之,一个不鼓励创新的行业必然会每况愈下,对付抄袭、山寨等无耻之徒,就要不惜一切代价硬刚到底,主动拿起法律武器来维护自己的合法权益!
当然,为防止山寨或是商标被仿冒,餐企在建立之初时就要树立品牌意识,让创牌与创业同行,不给山寨者留下机会。此外,也要提前做好相关的布局,例如提前进行商标注册,将山寨扼杀在摇篮中;注册和自己品牌相关的“山寨”防御商标,让投机者无机可乘!