2022年2月,“小酒馆第一股”海伦司发布业绩预告称,2021年公司净亏损约为2.1-2.3亿元。
对比起2020年7010万的净利润,海伦司上市后的第一个年,并不好过。
作为风靡年轻人的平价小酒馆,海伦司还能否延续过往的热浪?

文章看点:
海伦司如何凭一己之力带火小酒馆业态?
海伦司巨亏的业绩表现,反映了什么?
海伦司未来的机遇
微醺经济盛行,小酒馆这一业态近年来获得了不少关注。先是海伦司提速狂奔,于2021年在港交所上市,带热了整个品类;再有奈雪、海底捞、和府捞面等新消费品牌跑步入场,跨界试水小酒馆。
比起夜店,小酒馆少了点“高冷”,不设最低消费,没有高昂的酒水费。比起KTV,小酒馆又少了点边界,多了点热情的氛围。
随着消费风向的变动,市民收入的增加,行业规模逐渐增大。据弗若斯特沙利文研究,国内酒馆行业的总收入从2015年的约844亿元上升至2019年的约1179亿元,复合年增长率为8.7%;2025年,国内酒馆行业预计将达到1839亿元,与2020年的776亿元相比,复合年增长率达18.8%,高于餐饮行业整体的复合年增长率(14.0%)。

另一方面,酒馆行业高度分散,连锁化程度极低。据海伦司招股书,截至2020年末,在国内约3.5万家的酒馆当中,就有95%以上为独立酒馆(指少于3家门店的酒馆品牌),属于单体私营模式,规模较小。酒馆行业前五大品牌合计的收入,仅占2.2%的市场份额。

△ 图片来源:海伦司招股书
发展空间庞大,资源尚待整合,正是连锁酒馆一展拳脚、火速占据市场份额的时机。然而,作为“小酒馆第一股”的海伦司却在上市后的第一个财年,迎来2.1-2.3亿元的巨亏。截至2022年3月17日,受整体市场下跌影响,海伦司收盘价格为12.74港元,市值仅161亿港元,较去年最高市值已近腰斩。刚上市半年的海伦司的业绩表现不尽如人意,暴露了海伦司怎样的运营问题?未来,平价小酒馆的模式,能否帮助行业实现连锁化?
观察君认为,要弄清楚这一系列与行业、市场息息相关问题的答案,或许需要从海伦司本身出发,厘清海伦司崛起的基础以及遇挫的原因,继而才能洞察到行业的发展趋势。
1
平价海伦司
凭什么成为“小酒馆第一股”?
“大一的时候,我的一个学长带我来这里,然后我发现这是三年以来,我在体院最深刻的一份记忆。”
“今天很多人都是来找回忆的……这家海伦司记录了我几年的青春,和这几个朋友在一起喝了几年的酒……也许有的人的回忆是一个月,有的回忆是一个学期或一年,但我的记忆是三年。”
——2016年,在海伦司门店改迁的纪录片《告别东湖》里,受访者如此说道。当时,海伦司在武汉东湖的门店因租约到期,面临关店搬迁,一众大学生与毕业生到场怀念,有人自发拍下了这个视频。

△ 图片来源:海伦司官方微博
寥寥几句,可以发现,瞄准以学生群体为主的年轻人,是这个品牌的特色基因。也正是凭借这一点,海伦司才得以迅速崛起,并拥有着极高的客群粘性和复购率。
具体来看,海伦司主要通过如下三板斧来实现快速崛起的。
(1)精准定位,打造线下社交空间
2009年,第一家海伦司在北京五道口开业。当时的海伦司主要面向外国留学生,是五道口上常见的餐吧类型,既提供酒水,也提供西餐和咖啡。创始人徐炳忠拥有在国外开酒吧的经验,于是他也非常注重在海伦司酒馆中营造平等交流的氛围。基于这一特性,海伦司逐渐在留学生圈中走红。
随后,徐炳忠渴望走向更大的客群。2012年,徐炳忠对海伦司进行了第一次品牌迭代:海伦司定位为“年轻人的聚会空间”,将目标客群从国外留学生扩充至年轻消费群体。第二次迭代发生在2016年:海伦司砍掉西餐品类,专注于酒水产品。一年后,海伦司摒弃过去的酒吧定位,以小酒馆作为类目。
随后,其门店数迅速增长至百家。而海伦司为更好地运营门店,取消了场内音乐师的设置,设计了一套智能音乐管理系统,以便对每一家酒馆的背景音乐进行调控。

至此,海伦司剔除去西餐、咖啡、驻场乐手、DJ等种种要素,将产品精简为酒水和小食,降低了运营成本,顺势也将人均消费额降低了。对此,可能会有人表示疑问了,没有乐手和DJ以及高档酒水的酒馆,凭啥来吸引消费人群呢?
值得注意的是,对于海伦司的目标客群来说,喝酒可能并非刚需,社交聚会才是年轻人们最常见的生活构成。以年轻客群众多的大学城为例,人声鼎沸的常常是城中村的大排档、商圈的平价餐馆、甚至是深夜的大学食堂,而非人均百元的高档酒吧。而海伦司每支酒水平均仅售10元,人均消费额约为70元,定价与大排档看齐,环境却要好上不少。无论是生活费有限的大学生,还是初出社会的打工人,都能在海伦司尽情享受微醺体验。
因此,海伦司是以平价的线下社交空间为最大卖点。地理位置上,海伦司大多选址于高校周边,以获得充足、稳定的年轻客群流量。据招商证券,海伦司全国门店与学校的平均距离为1.08km,二线城市门店与学校的平均距离更近,为0.97km。
基于此,虽然海伦司的产品和服务在减少,但是其在目标消费人群中的人气却日益高涨。
除了精准定位以外,其营销推广活动也紧紧围绕目标消费人群来开展。在线下,海伦司切入高校社团,以赞助社团活动的方式,极大地在目标客群中提升了品牌知名度。据公开资料,截至2019年9月,海伦司赞助了100+所高校的活动,赞助金额总计超150万元,活动范围广泛,包括百团招新、迎新晚会、十佳歌手等。2022年,海伦司更推出“Helens校园俱乐部”,邀请在校学生成为校园大使,于所在高校直接拉新、组织校园活动。

△图片来源:海伦司官方微博
此外,海伦司推出的“新店开张7天免费喝”“酒水优惠券”等促销活动也是吸引目标消费人群的利器。譬如,线上的社交网络就是海伦司的一大营销阵地。在微信公众号、微博、小红书、抖音等社交平台,海伦司针对新店开张、传统节日,以及一些特殊节点如“世界讨厌香菜日”“谷爱凌夺冠”等,每月至少推出一次促销活动,公众号文章阅读量达10万+,其他平台转评赞量均超过一百。
海伦司的品牌迭代,堪称小酒馆的行业范本。精简产品,重新定位,加强品牌烙印,靠着一步一步地做减法和加法,海伦司在国内市场上开辟出了“平价小酒馆”的全新赛道。
在海伦司出现之前,很多人对于酒吧消费还是有颇多顾虑的,但海伦司的出现,很大程度上消除了消费者心理上的选择障碍。让年轻人重新认识酒馆,降低决策门槛,可能是海伦司给整个小酒馆行业带来的最大贡献。
(2)拓展自有产品,提高毛利率
为了进一步地降低成本,海伦司还在积极提升议价能力。
自2018年起,海伦司开始推出自有产品。在酒类行业产能相对过剩的情况下,海伦司直接通过第三方厂商代工,从而去除中间商环节,实现了较高的毛利率。据海伦司招股书,自有产品刚推出的2018年,其毛利率便达71.4%,是第三方产品毛利率(39.2%)的1.8倍。

△图片来源:海伦司官方微博
随着海伦司的规模增大,采购和生产量随之增加,规模效应渐显,海伦司对于供应商的议价能力在不断增强。无论是自有产品,还是第三方产品,毛利率都呈逐渐上升的趋势。

据海伦司招股书及财报,其自有产品的毛利率从2018年的71.4%上升至2020年的78.4%,从2020年上半年的76.6%上升至2021年上半年的81.8%;第三方产品的毛利率从2018年的39.2%上升到2020年的51.5%,从2020年上半年的52.7%上升至2021年上半年的53.8%。
与饮品业的同行相比,海伦司自有产品的毛利率远高于奈雪的茶(约为62%-65%)和咖啡界巨头星巴克(约为67%-68%)。由此来看,海伦司虽然走的平价路线,但是其毛利率却高于很多餐饮品牌。
(3)跑通单店模型,实现规模化发展
精准的品牌定位让海伦司获得了目标客群的欢心,极高的毛利率能让海伦司营收比较可观,而优秀的单店模型则使海伦司得以实现标准化、规模化发展。
2018年,深圳海伦司企业管理有限公司成立,成为海伦司小酒馆的运营主体。海伦司放弃加盟模式,全面转向直营模式。通过集约化的管理模式,在产品、门店运营方面,海伦司现已实现了体系标准化,成本控制能力相对较强。
在产品方面,海伦司设置了高标准化的供应链,生产-采购-配送-安全检测-加工实现全面流程化。在门店运营方面,海伦司通过Future BI门店管控系统,实时监控酒馆的营收、SKU销售、原材料库存、营销活动效果等运营情况。
得益于此,一方面海伦司能够快速地回本。海伦司招股书显示,其直营新开门店的首次盈亏平衡期在不断缩短,从2018年的6个月,到2019年的5个月,缩短至2020年的3个月。另一方面,海伦司也得以迅速地攻城略地,在高度分散的酒馆赛道突围而出。据公开资料,截至2021年7月,海伦司门店数超500家,规模超过知名音乐餐吧胡桃里(约470家),大幅度超越定位相近的Perry’s(约50家)和海雾里(约30家)。
2
海伦司狂奔的背面
精准的定位、极佳的单店模型、高企的毛利率,使得海伦司得以快速发展。经过12年的发展,截至2021年8月,海伦司门店增长至527家。去年上市后,海伦司更在短短半年内,激增近300家门店。据海伦司最新公告,截至2022年2月,海伦司共有821家门店,遍布于全国146座城市。
狂奔之下,海伦司也面临着一系列的问题。
(1)增收不增利,经调整净利率下滑
2019年至2020年,海伦司的门店增长速度约为每年100家。2021年,上市得到资本加持后,其门店增长速度翻了四倍。

随着增速陡然攀升,成本和风险也随之上升不少,使得海伦司陷入了增收难增利的境况。随着规模增大,海伦司营收呈翻倍增长之势,2021年全年收入为18.33-18.53亿元,较去年的8.18亿元,同比增长了124%-127%。
但是盈利情况却由盈转亏,净利润由2020年的7010万元下跌为2021年的2.1-2.3亿元的净亏损。海伦司公告解释,造成预期净亏损主要跟资本市场的股权变动有关,但忽略股份变动的因素,海伦司的经调整净利率呈现出连年下滑的颓势,却也是一大事实。
据财报,海伦司将经调整净利润界定为,净利润加回上市开支、以权益结算以股份为基础的付款,并除去可转换优先股的公允价值变动。按此准则,海伦司2019年至2021年的经调整净利润分别为7.91千万、7.58千万、9.1千万-11.1千万,相应的经调整净利率分别为14.0%、9.3%、4.9%-6.1%。
海伦司的经调整净利润暴露出海伦司在经营上的问题。
其财报显示,2020年相比2019年的经调整净利润减少,主要来源于疫情的影响,以及其加盟酒馆的收入减少,因为自2018年起,海伦司开始把加盟门店转为直营模式。

△图片来源:海伦司招股书
截至2021年第一季度,海伦司已将全数加盟门店转为直营店,虽然期间还关闭了10家加盟门店,但这个数值与全年度新开的400家门店相比实是杯水车薪。事实上,海伦司2021年的经调整净利率仍呈跳水式下滑,下跌了近5个百分点。观察君认为,其经调整净利率下滑或与加盟门店的关系不大,或与大批新开店铺有关。
尽管海伦司新开门店实现首次盈亏平衡期在3个月左右,但是由于海伦司2021年全年新开门店数过多,而新店在开业前也会产生租金支出,新酒馆亦未必能在一段时间内实现盈利,因此海伦司的经营业绩必然会受到影响。
(2)营收水平低,成本容错空间小
小酒馆,作为夜间消费中的一类,营业时间与普通餐饮店有所不同。海伦司通常从晚上7点开始营业,直至凌晨3-4点,每日平均营业时长约为7小时,比普通的餐饮店少了很多。
另一方面,小酒馆的社交属性亦延长了消费者到店消费的时间,使得翻台率难以提升。相关数据显示,消费者在酒馆消费的平均时长约为3小时,以7小时的营业时长计算,翻台率最高约为2.8,低于翻台率连年下降的海底捞(2021年H1为3.0)。
在人均消费方面,即便较低的酒水单价提升了消费者的消费欲望,人均消费金额能够超过百元,但也仅仅与火锅店的人均消费金额持平(如海底捞2020年的人均消费金额为110.1元),但其经营效率却远比不上。较低的经营时长,增长空间不大的翻台率,加上不算太高的人均消费,如此种种,造成了小酒馆整体的营收水平较低。
2018年至2020年,海伦司的单个直营酒馆日均销售额分别为5700元、10400元、10900元,虽然连年上涨,但仍不及奈雪的茶,仅为其日均销售额的一半。2021年H1海伦司单个直营酒馆日均销售额上升至11900元,远比不上营收连年下滑、近来逆势上市的绿茶餐厅(2021年前5个月的对应指标为28900元),以及二次冲击IPO的捞王(28500元)。
较低的营收,迫使海伦司承受着更大的成本压力。一旦海伦司对成本的控制出现差错,便容易出现亏损。而一旦门店扩张到更大规模的时候,海伦司面对的考验将更为严苛,也更需要精细化经营。
(3)小酒馆赛道新玩家频现,海伦司品牌壁垒待提升
当我们把目光从海伦司本身移到到整个酒馆赛道,不难发现,海伦司还面临着赛道其他玩家的威胁。
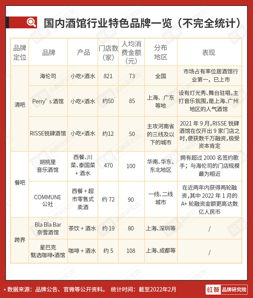
按品牌定位分类,市面上的酒馆主要有三种,分别为清吧、餐吧、与跨界模式。

海伦司所在的清吧赛道已出现颇有知名度的品牌。全直营的Perry’s 酒馆设有灯光秀、舞台驻唱,主打音乐氛围,是上海、广州地区的人气酒馆,目前已有约50家门店。RISSE锐肆酒馆打出国潮风,在海伦司模式的基础上引入中央霸屏与音乐游戏,主攻河南省的三线及以下的城市。2021年9月,当时的锐肆酒馆仅开出9家门店,但已颇受资本关注,获得数千万融资。

△图片来源:RISSE锐肆酒馆官方微博
餐吧模式的酒馆则群雄林立、玩法更多。胡桃里音乐酒馆起步于2013年,主攻中高端市场,拥有超过2000名签约歌手,现有约470家门店,主要分布在华南、华东、东北地区,与海伦司的门店规模最为相近。COMMUNE公社则是近年崛起的新生品牌,结合传统餐吧与超市零售式卖酒模式,颇受资方关注,在近两年内获得两轮融资,其中2022年1月的A+轮融资金额更高达数亿人民币。截至2022年2月,COMMUNE公社约70家门店,覆盖超30个一线、新一线城市的核心商圈。

△图片来源:胡桃里音乐餐吧官方微博
而乘着微醺经济起步的跨界酒馆亦是摩拳擦掌杀入进来。
自2019年起,奈雪的茶、星巴克、湊湊等餐饮巨头纷纷看上酒水赛道,推出茶饮+酒水、咖啡+酒水、火锅+酒水等系列产品,以此寻找品牌第二生长曲线。但无论是投资者还是消费者,对于这类跨界酒馆都并不看好,上述品牌的酒馆店铺均不超50家,声势不显。
海伦司的竞争对手们各出奇招,瞄准的客群都大不相似,各自划分的赛道泾渭分明。Perry’s 、胡桃里音乐酒馆、COMMUNE公社聚焦于一线、新一线城市的中高端消费者;RISSE锐肆酒馆则瞄准三线及以下的小镇青年,与海伦司的目标客群最为相近。
这说明,若海伦司要拓展客群,将面临更激烈的竞争。而在消费升级的大环境下,海伦司本来的目标客群会否一如既往地忠诚?大学生消费者的数量能否与快步拓张的门店数相适应?这些问题都存疑。
此外,各式酒馆品牌推出的酒水大都相类似,在上述品牌门店,不难找到海伦司爆款单品可乐桶的身影,酒水饮料化俨然已成全行业趋势。因此,体验便成了拉开差距的关键点。而随着海伦司规模的扩大,对于门店运营能力的要求更高——海伦司单店的人手本就不多,约为15人,门店可同时容纳的顾客数则多达150~200名。一旦员工顾不上来,那么服务问题就会很容易出现,有消费者就在网上表示部分海伦司门店存在“服务慢、桌子拥挤、地板油腻、厕所脏、烟味重”等问题。
海伦司要想夯实“线下社交空间”的品牌定位,就必须在扩张规模的同时,让自己的运营能力也跟上来,否则就很容易被同行者超越。
看来海伦司距离“夜间的星巴克”,还有很长一段距离。
3
遇挫的海伦司,未来机会何在?
从百店到近千店,海伦司正经历着一系列的考验。海伦司要实现连锁化发展,这是必经的阵痛。要想熬过这个阵痛期,海伦司要做的努力还很多。
在观察君看来,要想在竞争越发激烈的市场中稳踞龙头位置,海伦司在加速狂奔之余,还需回归初心,巩固自身的品牌护城河。
(1)继续挖掘三四线市场,释放市场红利
品牌势能靠一二线城市,规模利润则要看下沉市场。如此扩张策略,已经成为了很多连锁餐饮品牌的共识。弗诺斯特沙利文研究显示,三线及以下城市的消费人口约11亿,约占国内总人口数的78%。而当地的消费市场尚待完善,消费的丰富度不及一二线城市,市场红利有待进一步释放。
收入稳定的小镇青年,讲求熟人社交的生活圈子,持续增长的人均收入,快速增长的夜间经济……低线城市特有的生态促使酒馆行业持续发展。据弗诺斯特沙利文研究,2015年至2019年,三线及以下城市的酒馆复合年增长率达8.1%,高于行业平均水平(5.0%)及一线(2.1%)、二线城市(3.0%)。2020年至2025年,三线及以下城市的年增长复合率则高达17.4%,约为二线城市的3倍,一线城市的8倍。
与酒馆赛道整体发展相类似,海伦司在下沉市场的表现也堪称优秀。截至2021年9月24日,海伦司在一线城市有74家酒馆,在二线城市有329家酒馆,在三线及以下城市则有180家酒馆。其中,二线城市直营酒馆贡献的营收最多,约占同期直营酒馆总收入的60%,三线及以下城市次之,约占30%,一线城市则逐渐上升至10%左右。

此外,海伦司全国定价统一,在下沉城市拥有较高的知名度和性价比,能够满足小镇青年的消费升级需求。另一方面,低线城市的门店租金相比一二线城市较低,企业能够有效压低成本。海伦司在三线及以下的市场表现出优秀的盈利能力。数据显示,2018年至2021年Q1,三线及以下城市的直营酒馆单店税前平均利润均高于一二线城市,2021年Q1达256千元,约为二线城市的2倍。

由此来看,未来,海伦司在三线及以下城市或许有更大的发展空间,而其招股书也显示,海伦司将持续开拓下沉市场。通过下沉城市,海伦司或拥有低潮之后强势回弹的潜力。
(2)注重员工成长,关注长远发展
海伦司招股书、中期报告显示,海伦司的人工成本中,有很大的一部分用于以权益结算的股份支付,或与股权激励员工有关。
海伦司人工支出占收入的比例自2019年起持续上升,从2019年的16.30%上升至2021年H1的35.84%。其中,股份支付的金额为9.17千万,占收入的比例约为10%,远高于奈雪的茶(1.02%)、绿茶餐厅(前5个月,0.7%)。

△图片来源:海伦司招股书
至2021年期末,海伦司股份支付的金额上升至0.92亿元。
餐股咨询创始人张金玺接受观察君采访时表示,给员工以优惠条件入股公司,外部表现是公司成本会比较高,带来的股份支付比较高,对利润的冲减会比较高。但从公司内部来看,这对团队组织、员工有着更大的激励作用。
若此类猜想成立的话,可见海伦司很注重员工培养和团队打造,这一投入或能对海伦司的后续发展有反哺作用,而观察君不由得对其另眼相看,对其未来的发展亦颇有期待。
(3)扩充消费人群,以谋求更大发展
目前来看,虽然海伦司的目标消费人群聚集在年轻人群,但是从海伦司的种种举措来看,这部分消费人群还是大部分集中在学生人群。考虑到学生消费人群的基数毕竟有限,要想更快崛起,年轻的白领人群也值得重点考虑。
譬如推出一些针对白领的相关营销推广活动,更关注白领下班后的社交需求,提供更适合他们的社交场景,这或许也是海伦司后续增长的突破口。
小结
从海伦司的成长史可以看出平价小酒馆的模式是海伦司得以崭露头角的根基,但硬币也有正反面,平价酒馆自带的低翻台率和受限的消费场景却反过来会对海伦司的后续发展造成限制,要如何突破这种限制以谋求更大的发展是海伦司今后要做的主要功课。
观察君期待海伦司往后的亮眼表现,更期待国内酒馆业更多元化的发展。
(注:若无特别说明,本文的货币单位均为人民币。)
参考资料
1.高速成长黄金赛道,连锁龙头孵化在即——小酒馆行业深度报告 | 国元证券
2.连锁酒馆品牌「RISSE锐肆酒馆」获红杉中国种子基金数千万元投资 | 品牌星球
3.2021年中国线下酒馆行业:夜经济热潮带动Z世代社交消费 | 头豹研究院
4.海伦司研究报告:诗酒趁年华 | 长江证券
5.冲击“小酒馆第一股”,海伦司背后的利器和软肋 | 读数一帜
6.新消费研究之小酒馆行业:海伦司国际控股 | 平安证券
7.海伦司深度调研报告:青年以酒会友,小酒馆百城千店 | 招商证券