近年来,餐饮行业中涌现了一股数字化浪潮,但很多餐饮人未必真的了解数字化。那么,数字化到底是什么?餐企如何做数字化转型?
这些问题都能在由腾讯智慧零售、网聚资本、AMT企源、红餐产业研究院联合推出的《食品与餐饮连锁企业数字化增长指引参考》中找到答案。

奈雪的茶实现了全交易链路的数字化闭环,线上订单收入超20亿元人民币;和府捞面通过小程序打通“三店一体”,将堂食、外卖、电商三种业态融合贯通……随着互联网技术的加速创新,产业数字化水平的显著提高,一众知名餐饮企业都在积极实现数字化转型,为经营管理提质增效。
在当下的餐饮行业中,数字化是大势所趋,可以料想到,未来,只有做好了数字化的企业才有可能在激烈的餐饮市场竞争中胜出。
但对于中小微企业来说,由于数字化基础能力弱,缺乏数字化基础设施与专业团队,在数字化转型过程中难免会面临人才储备不足、转型成本过高、技术水平难满足现有需求等困境。
同样的,很多大型餐企的数字化建设亦存在诸多问题,譬如数字化建设仅解决了下单、支付环节的局部痛点,尚未建成一体化的集成平台等。并且,目前取得了一定成就的企业并不多,从CCFA对60家头部连锁餐饮企业的调研结果来看,仅有近三分之一的企业获得了实质性的成果。
因此,无论是大型餐企还是中小微餐企,均亟需进行数字化转型。
01.
对于餐饮企业来说,
数字化转型意味着什么?
所谓数字化,就是追求传统产业的升级换代,使传统食品与餐饮连锁企业能够适应全社会先进的经济状态和经济模式。
因此,数字化转型本质上是一种企业战略,涵盖了企业的上下游链条、供应链、管理体系、运营体系、市场销售和决策过程等诸多环节。

对食品与连锁餐饮企业而言,数字化转型的构成包括四个方面:
第一,建立数字化服务体系。从单纯的末端服务延伸到功能服务、认知服务、利他服务等环节。
第二,建立数字化运营体系。贯穿企业的决策、生产、营销,并延展到企业内外的各个主要环节。
第三,建立数字化决策体系。从感性决策、经验决策向理性决策和精准决策转变。
第四,建立全方位的数字化管理体系。通过交易的数字化、金融的数字化、决策的数字化、物流的数字化、生产的数字化,最终达到全方位管理的数字化。
02.
餐企要做数字化转型,
将迎来怎样的挑战?
在后疫情时代,餐饮企业将面临一系列的不确定性。
从需求端看,疫情反复的不确定,将促使更多居民养成数字化的消费习惯。中国信息通信研究院发布的《中国居民信息消费调查报告(2020)》显示:疫情期间,超过三分之二的消费者在疫情期间增加了数字化消费频次,超80%的消费者希望疫情后继续保持线上线下一体化的消费模式。

消费需求恢复的不确定,短期内会对各类线下商业产生结构性冲击。虽然我国对于疫情的应对已是非常快速且有效的,但是全球疫情仍在持续,世界经济复苏动力不足,大宗商品价格高位波动,外部环境更趋复杂严峻和不确定。因此,我国经济发展面临需求收缩、供给冲击、预期转弱三重压力。
从供给端看,大数据、物联网、人工智能、元宇宙等新技术新理念不断涌现,科学技术加速创新迭代。技术迭代升级的不确定,将对企业的组织基础、资金积累、创新战略和执行力带来较大的挑战。
在这样的大环境下,对于餐企而言,消费需求快速变化,平台成本不断上升。而餐饮行业本就有连锁化程度不高,供应链稳健度不高的痛点,餐企的数字化之路变得困难重重。
03.
不懂私域运营?
“四力”增长模型为企业赋能
种种挑战之下,由于私域运营能与消费者建立深度、稳定的连接,帮助餐企应对不确定性,因此它成了餐企转型升级的突破口。
蜜雪冰城、绝味集团、和府捞面等成功数字化转型的餐企都有着力打磨私域运营的经验。但对于小型企业而言,由于缺乏运营团队和核心技术,所以在私域运营上屡屡碰壁。不少餐企在私域运营上都存在品牌形象混乱、缺少有效的社群维护手段、无法创造出真正的用户价值等问题。
经过过去四年与不同商家的合作,作为腾讯集团面向品牌与零售企业的全面解决方案的提供者与合作伙伴,腾讯智慧零售打磨出了系统的私域运营底层方法论——“四力”增长模型,从组织力、商品力、运营力、产品力入手,助力企业实现全面数字化。

△图片来源:腾讯智慧零售
组织力即企业需结合自身的商业特征,合理组织员工和不同部门,共同协作实现业务增长。商品力是在小程序上推出独家产品、玩法来吸引消费者。运营力是通过增多触点、分析运营数据等方式,提升流量转化率。产品力即提供技术支持,以优化小程序的性能和使用感。

目前,“四力”增长模型已被充分证明了有效性,奈雪的茶、和府捞面、幸福西饼等大型企业已通过“四力”增长模型成功跑通私域运营。
以奈雪的茶为例,其打造了一纵一横两大团队,成立了独立的数字化增长营销团队,以组织力赋能私域运营。在运营力和产品力方面,奈雪的茶自主研发出Teacore系统,以整合处理大量来自线上线下的运营数据,并为业务决策提供支持。

针对存在运营瓶颈、急需助力的餐饮企业,有着丰富私域运营经验的腾讯智慧零售,将依托“四力”增长模型,评估私域运营现状,梳理出私域提升的关键点。针对处于不同生命周期的企业,腾讯智慧零售还将根据实际情况,联合腾讯生态内相关团队,提供极具针对性的运营方案。
04.
餐企要做数字化转型,
可以在哪些方面发力?
腾讯智慧零售提出,数字化营销、数字化扩张、数字化营运、数字化供应链、数字化决策与数字化基础赋能这六个方面,都是企业全面数字化转型的核心方向。

△图片来源:指引参考内容截图。
数字化营销,意味着企业需要统一管理用户数据,深度洞察消费者。数字化扩张是用数字化工具赋能开店,支持连锁企业门店规模扩张提速。数字化营运即通过动销数据分析、渠道数据打通,提高线下渠道管理能力,提升营运效率。
数字化供应链是基于大数据提升预测能力,以优化仓储供应链的布局。数字化决策是以数据和业务算法为基础,建立全域决策模型。数字化基础赋能即持续强化人效、流程、数据和实施四大数字化基础能力的建设,为数字化战略执行赋能。
在数字经济时代,餐企要抓住数字化转型的战略机遇期,必须从战略角度出发,制定长远的规划,以实现全面数字化转型。
以上内容出自由腾讯智慧零售、网聚资本、AMT企源、红餐产业研究院联合推出的《食品与餐饮连锁企业数字化增长指引参考》。
以下是该指引参考中的其他精彩内容节选:

△目录部分

△私域打法总结

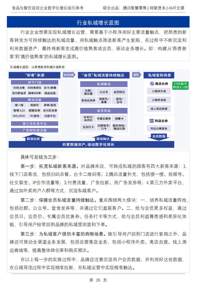
△行业私域增长

△行业私域增长五大核心方式