主页 > 餐饮资讯 > 行业资讯 >

又有新增阳性,这个五一广州餐饮业还能乐观吗?

2022-05-02

4月28日,广州市召开疫情防控新闻发布会。4月28日0时至12时,广州市新增4例新冠病毒本土阳性感染者,另外本次还有11例初筛阳性。

从28日凌晨开始,白云、花都、越秀等区相继开展全员核酸检测。刚摘星后不久的广州,面对突如其来的阳性案例,也让广州餐饮人对即将到来的五一黄金消费周,不免蒙上了阴霾。

 

又有新增阳性,这个五一广州餐饮业还能乐观吗?

 

4月29日,广州疫情数据

疫情反复,直接影响的就是消费经济。进入到2022年,全国多地疫情频发,北京、深圳、上海、广州、成都、沈阳等地都先后受到疫情的打击。尤其是上海疫情,更是重创了整个消费市场的信心。

在全国多地颁布禁止堂食公告的形势下,餐饮行业市场表现持续低迷。餐饮人一直都在盼望着属于餐饮行业2022年的“春天”。而即将到来的五一假期,会是餐饮业2022年市场春天的启幕吗?

刺激五一消费复苏,全国多城市派发消费券

众所周知,五一假期是刺激消费促进旅游的黄金周,同时也是餐饮行业必争的消费旺季。在疫情发生之后的两年,五一小长假的消费市场,都展现出了极为强大的疫情后复苏能力。

据彼时数据显示,2020年五一假期,仅当年全广州市餐饮总营业额超10亿元,恢复至2019年同期近六成水平,与四月份日均营业额相比提升超三成。广州餐饮商家外卖营业恢复率达98%,线上营业额超3亿元。可以说在经历了近半年的与新冠病毒的博弈后,五一小长假让全国各地的餐饮业迎来了一波消费小高峰,展现出了极为强大的复苏能力,各地餐饮业也逐步回暖。

来到2021年,尽管在上半年各地都出现了零星的疫情,但是据人民日报对五一消费市场数据报道的资料显示,2021年五一假期前4天,餐饮行业消费金额同比增长超三成。“五一”期间的营业额同比2020年更是增长了197%,环比当年4月份增长则达到35%。

从过往的数据来看,疫情后的两个五一小长假,餐饮行业的市场表现火热,都达到了疫情后恢复的预期。即将到来的2022五一小长假,自然也让餐饮人充满期待。

餐饮吧全网梳理发现,随着五一小长假的临近,全国多地为了提振市场信心,促进消费,都相继向市民派发消费券。

 

又有新增阳性,这个五一广州餐饮业还能乐观吗?

 

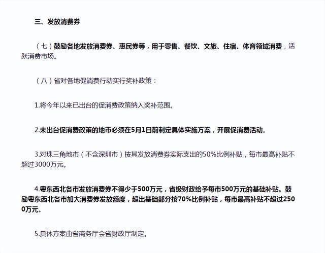
△图片来源:广东省政府官网截图

4月26日,湖北文旅集团面向湖北省内及周边低风险省份游客正式发放总价值1亿元的文旅消费券。此次消费券覆盖了湖北30多家景区以及50家商旅酒店。

同一天,长沙市商务局主办的2022年长沙市四季主题促消费活动也正式启动。相关活动将达110余场次,各级政府投入+撬动社会资本投入资金将超1亿元,预计拉动消费增长20%以上。同时,在此次活动上,长沙市同步派送共计超3000万消费券,涉及百货商超、餐饮等领域。

而在4月28日,深圳更是在五一小长假前夕,通过美团、京东、饿了么等平台,向深圳消费者陆续发放5亿元消费券,以满足市民购物、美食、旅游等留深过节消费需求,消费补贴品类包括餐饮堂食、餐饮外卖、景区门票、酒店民宿、健身行业等。

除此以外,湖北、长沙、云南、福建、江西、石家庄、海口、贵州等地,也发布了相关促进消费派发消费券的举措。

由此看来,发放消费券已经成为疫情之后推动消费复苏的一种常用手段。

忙活起来!餐饮人正积极备战五一

实际上,在各地政府发布促进五一消费的举措下,餐饮人也在积极备战,迎接可能开启餐饮业2022年春天的五一。

南方日报4月26日消息,随着广州“摘星”和疫情防控形势好转,广州餐饮市场陆续恢复堂食。部分餐饮、零售等商业企业近日正在紧张备战“五一”消费黄金周,拟抢回失去的时间。

据了解,为了抢一个五一黄金周,4月26日 ,广州亚洲大酒店专门举办了一场针对“五一”假期的限时抢购直播,销售产品包括了“食+住”等秒杀和爆款产品。与此同时,广州白天鹅宾馆也在4月27日联合南航进行了跨界直播,并在直播现场推出一系列“住宿+美食”的优惠产品。

 

又有新增阳性,这个五一广州餐饮业还能乐观吗?

 

△图片来源:餐饮吧摄

除此以外,广州酒家“五一”期间也将举办“广府饮茶习俗”早茶活动,并提供充值优惠;新兴饭店将推出一款招牌菜买一送一活动;广州陶陶居则推出多款优惠的家庭套餐。

不仅是各大餐厅、餐饮品牌,广州的各商业中心更是发挥优势,组织策划了各种有趣的体验活动来吸引客流。

如天环广场拟打造市内商业空间超1000米绿色“玩食”跑道,一路上设计有多个潮玩运动打卡点,完成任务后可获美食券。珠江琶醍则将在“五一”期间围绕喵星、宇宙飞船、星球等关键元素,在园区打造一场梦幻的“萌趣·喵星街”展览。天河路商圈5月将推出47场促销活动刺激消费

针对五一小长假的市场预期,餐饮吧记者采访了几个业内知名餐饮连锁的负责人。

书亦相关负责人告诉餐饮吧记者,五一期间书亦将展开“百店开业活动”。活动内容包括限时福利全场9.9任选、限时消费送周边以及免费领取30元优惠券等。结合近期书亦推出的“植物基新茶饮”,系列落到实处的优惠,书亦的活动也是备受消费者期待的。

蛙来哒品牌负责人则告诉餐饮吧记者:“五一期间蛙来哒推出了两个惠及消费者的活动。一方面,针对粉丝群体,针对假期场景,结合蛙来哒的品牌形象,我们上线一些神秘周边礼品。另一方面,针对我们的忠实粉丝,蛙来哒也推出了大量的优惠,包括在积分商城、粉丝群等我们都有相对应活动的展开。而在五一来临之际,蛙来哒长沙地区也将针对游客群体,展开在线直播活动”。

 

又有新增阳性,这个五一广州餐饮业还能乐观吗?

 

△图片来源:蛙来哒

而考虑到疫情的影响,大龙燚方面则表示今年不做线下折扣活动,将重点在线上外卖上做布局。针对最近爆火的露营和近郊游,大龙燚还新设计了火锅外卖“露营套餐”,双人餐159元,四人餐299元的特惠价,大龙燚在外卖场景的打造上面,进一步深化,给每个套餐都配备了锅具和燃料,以及便携的手提礼盒,方便大家五一出行。

 

又有新增阳性,这个五一广州餐饮业还能乐观吗?

 

△图片来源:大龙燚

针对五一出游打造产品的,除了大龙燚,还有金戈戈香港豉油鸡。据了解,五一期间,金戈戈香港豉油鸡推出了可以外带打包的手撕鸡,目的是为了满足顾客出行,野餐露营,招待客人,送礼等多个场景需求。而考虑到这个五一小长假,可能还是有较多的人离深,堂食可能多少会受到影响,金戈戈香港豉油鸡希望通过这类线上销售的产品来补充堂食。

 

又有新增阳性,这个五一广州餐饮业还能乐观吗?

 

△图片来源:金戈戈

整体来看,针对这个五一假期,餐饮人寄希望于能有一个完美的五一黄金周,但考虑到疫情的影响,大家对即将到来的五一是做了多手准备的。

小结

无论是纾困政策还是派发消费券,都是助力餐饮企业走出困境,重振消费信心的重要举措。然而,疫情带来的不确定性,也是近几年来餐饮人必需要面对的最大难题。

至于这个五一假期,随着疫情的有效防控,各种纾困政策的出台,消费券的加持,周边餐饮消费兴许得以释放。但面对随时会到来的不确定性,餐饮人依然要做好长期备战的准备。

相信在众人的努力下,这个五一黄金周,广州餐饮人终将迎来餐饮行业迟来的春天。

相关标签: 广州餐饮 疫情

展开全部