粤港澳大湾区预制菜产业园建设启动仪式成功举办,引入10亿元产业基金抢占万亿市场;满记甜品与新茶饮品牌小满茶田完成合并,并宣布完成新一轮战略融资。详情请看餐饮吧《每日餐讯》。
大湾区首个预制菜产业园启建
引入10亿元产业基金抢占万亿市场
南方财经消息,5月8日,粤港澳大湾区(肇庆高要)预制菜产业园建设启动仪式在肇庆市高要区举行。
在建设启动仪式上,肇庆市高要建投投资开发集团有限公司与广东和智投资管理有限公司签订预制菜产业基金协议。据介绍,该基金是广东省内首支地方政府发起的预制菜产业基金,基金规模10亿元,将重点投向预制菜生产、预制菜品牌、订单农业、精深加工、仓储物流等领域,涵盖预制菜上下游相关产业。

△图片来源:摄图网
据了解,粤港澳大湾区(肇庆高要)预制菜产业园是大湾区首个预制菜产业园,已纳入2022年广东省重点建设前期预备项目,并录入国家重大建设项目储备库。
预制菜产业园目前已引入青岛新协航集团投建冷链物流和预制菜生产基地,规划用地600亩,总投资55亿元,分三期建设,其中一期项目占地175亩,总投资约15亿元,拟建设自动立体冷库、多温区冷库、预制食品加工车间及配送中心与综合楼等配套设施,项目建成投产后,预计年均产值过百亿元,年均税利过亿元。
界面新闻消息,近日,满记甜品与新茶饮品牌小满茶田完成合并。同时,满记甜品母公司智港集团也宣布完成新一轮战略融资,由知名餐饮集团和新消费独角兽公司联合领投。合并后的“新满记”将在近年下半年开设新的业态门店,以及推出新甜品概念。
据了解,目前满记甜品在大陆和香港、新加坡拥有近300家全直营门店,年收入近10亿元。在资本的推助下,满记甜品曾经分散割裂的经营权终于得到整合:安达富资本(ADV Capital Partner)于2021年6月先后完成对满记香港、华南和华东的并购,并整合了其在东南亚、香港、大陆的门店以及跨区域的职能管理总部。

△图片来源:满记甜品官微
与满记合并的小满茶田至今只有不到三年的历史,目前仅开出15家门店,但靠着“车厘子”和“杯装甜品”两大卖点,小满茶田迅速在社交平台走红,并频获资本的青睐。
据悉,早在2019年,小满茶田创始之初,便获得了来自BAI资本、险峰K2VC等的数百万美元天使轮投资;到2020年12月,又完成由元禾原点领投,海石投资、美团联合创始人干嘉伟跟投的数千万人民币Pre-A轮融资;2021年6月,小满茶田宣布完成数千万元人民币A1轮融资,本轮融资由众源资本领投,老股东元禾原点及尚承投资继续加码。
这场新茶饮与传统港式甜品的联姻,似乎投射着甜蜜潮流的新旧更替。两者合并将擦出怎样的火化,餐饮吧保持关注。
开设大排档、提供户外就餐桌椅
北京城管通报18家违规餐企
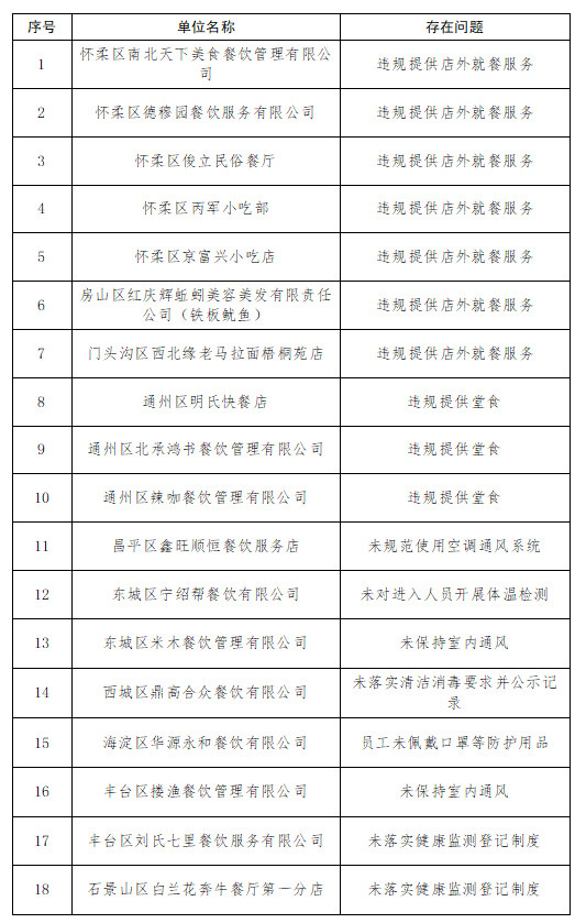
央视新闻消息,针对北京近期疫情防控形势和最新防控要求,北京市城管执法局统筹部署全市城管执法部门,持续开展商务楼宇、商场超市、餐馆食堂“三类场所”疫情防控检查执法。
自5月以来截至目前,北京市城管执法部门共重点检查“三类场所”1.54万家次,其中餐饮服务单位1.28万家次,发现并督促整改问题1214起,执法公示问题单位777家次,并及时督促问题整改到位。
5月8日,北京市城管执法局对近期“三类场所”疫情防控检查中问题突出的18家餐饮经营单位进行执法公示。违规提供堂食、违规提供店外就餐服务成为此次曝光的重点。

△北京城管通报18家违规餐企
自北京市餐饮经营单位暂停堂食服务以来,为避免因人员聚集,增加疫情传播风险,城管执法部门依据《北京市市容环境卫生条例》的相关规定,重点加大对违规开设户外大排档、在店外提供桌椅等就餐设施违法行为的查处力度。同时,按照《暂停堂食服务期间餐饮行业工作指引》,督促餐馆和经营性食堂严格落实暂停堂食等相关要求,要求经营者和管理者积极规劝、引导顾客不在“门前三包”区域聚集就餐;对问题突出的单位,将移送相关行业管理部门处理。
在北京当前防疫防控依然严峻的形势下,配合做好相关防疫工作是责任也是义务。希望经过众人的努力,北京疫情能尽快得控,餐饮业经营环境能尽快恢复。
社区冷卤品牌“麻爪爪”
完成近亿元人民币A+轮融资
36氪消息,近日,社区冷卤品牌麻爪爪已完成规模近1亿元人民币的A+轮融资,本轮由番茄资本领投,金鼎资本、佳沃创投跟投。此次融资,是麻爪爪时隔约半年之后的新一轮融资,去年10月,麻爪爪完成由大望资本独家投资的数千万元A轮融资。

△图片来源:麻爪爪官网
麻爪爪是一家诞生于重庆,以凤爪为特色的冷卤连锁品牌。凭借招牌麻辣/酸辣凤爪单品,麻爪爪过去三年在川渝地区发展迅猛,其中2019年-2021年期间,以分别每年新增门店18家、63家、223家的速度持续扩张。截至目前,麻爪爪门店数已超过320家。
据悉,麻爪爪计划在2022年将门店数继续翻倍,今年目标总门店数将达到600家。新增门店核心位于成都、贵阳两地区县,并计划最早在年内,向东莞等珠三角地区扩张延伸。
“麻”的味型,“爪”的品类,未来能否诞生下一个百亿线下连锁?我们拭目以待。
微团餐获种子轮融资
未来将加大数字化平台技术开发
环球网5月7日消息,据相关资料显示,日前,团餐产业数字化平台微团餐完成种子轮融资,该轮融资由深圳米投资本领投,天使投资、智海商业跟投,融资总额为数百万元。

△图片来源:摄图网
微团餐是一个团餐产业数字化平台,专注为团餐企业提供高价值的资源配置和数字化转型方案,助力提升企业综合实力。微团餐依托SaaS平台打造线上工具集,并推出团餐资讯共享,行业活动组织,新媒体运营和培训落地,优质供应商链接等服务,为行业提供优质的预制菜渠道服务。
值得一提的是,在完成种子轮融资的同天,微团餐还宣布品牌已与预制菜品牌物满鲜达成战略合作,双方将在预制菜赛道共同发力,打造优质的预制菜采购渠道。
注:本文由餐饮吧整合自南方财经、界面新闻、环球网、央视新闻、36氪等公开信息。如需转载,请标明来源。也希望广大读者在评论区留言,为广大餐饮人提供更多更宝贵的建议。