经营环境复杂多变的特殊时期,线上业务已成为餐饮门店的重要营收渠道。餐饮人该如何利用这把利器,开辟新的增量?
近些年来,餐饮经营在经过持续进化后,正迎来全面数字化、品牌化的新局面。许多餐饮商家不再完全依赖线下堂食,而是线上线下两条腿走路,持续布局和发力线上业务,在不确定的环境下找到新增量。
比如,旺顺阁鱼头泡饼线上销售1斤鱼头券,售出约2万份,累计总销售额超过140万;湊湊火锅发起6周年线上活动,成交了近7万笔订单,总交易总额高达460万元;茶百道开启线上直播,累计观看人数近1000万,总销售额突破5200万元……
然而,在个别餐企的线上经营获得先发优势时,仍有一些餐企不得其法,还在摸索和试错中徘徊。餐饮企业该如何利用线上经营这把利器突破困境、长效经营?

线上化经营大势所趋
生活服务平台成餐企业务增长新引擎
当下,大众消费习惯随着人群与环境的变化,在线上与线下之间自由迁移,潜移默化地发生了改变。
在广州CBD工作的小兰向餐饮吧表示,自己已经习惯了下班一边走在路上,一边打开抖音视频,去刷一些餐厅的探店视频。现在在抖音上,人们可以亲眼看到菜品,感觉不错的话马上就能下单。小兰有时就会下单一些常见餐厅的团购套餐,邀上朋友共同前往。

△图片来源:摄图网
在小兰看来,价格相对实惠只是网上团购的众多优点之一。平台上,用户能直观浏览餐厅的菜品、环境等多个方面,也能看到其他客人的真实评价。此外,团购套餐价格透明,更加符合自己的消费预期。
而类似小兰这样的消费者已不在少数,乐于线上浏览、选购、付款的年轻人们在餐饮消费中占据着越来越多的话语权。
当消费下行,外部环境复杂充满不确定性时,餐饮行业也进入存量竞争时代。新形势倒逼餐饮品牌们不得不从更多维度出发做出改变,比如线上经营突围,线上业务模式转型升级。
线上化布局,能够帮助餐饮商家更加贴近当下年轻的消费群体。CoCo都可总经理游峯慈表示,以抖音为代表的生活服务平台聚集了大量年轻用户,正是品牌年轻化、线上化策略中重要的布局渠道。

△图片来源:CoCo都可茶饮官网
疫情以来,已经有不少像CoCo都可这样的餐饮品牌率先抓住短视频、直播和其背后生活服务平台的流量红利,凭借优质内容以及全新的线上运营策略快速破圈。
越来越多餐饮品牌从观望到入场,从思考生活服务平台“要不要做”,到求问“该如何做”,并把生活服务平台当做自己的主阵地之一。

消费趋势风云变幻
生活服务平台能给餐饮人带来什么?
能够通过线上布局来解决燃眉之急,只是餐饮商家利用生活服务平台的一个方面。而除了获得短期明显的交易增长外,在塑造品牌形象、强化品牌认知和延展品牌资产等长期品牌收益方面,餐饮企业也能从生活服务平台中获取更多提升空间。
当下,通过抖音等平台,虽然确实有部分餐企已经取得了不小的成绩,但对于众多餐饮人来说,商家们想要将生活服务平台的势能化为己用,其实难度不小。

△图片来源:摄图网
有商家就表示,因为餐饮的本质是即时性消费,如何让用户在观看短视频或直播的一瞬间,挑起他们的消费欲望,极大考验内容的创作质量,往往需要找专业人、做专业事。对于一些小微商家而言,这会增添一笔不小的支出。
该怎样玩转本地生活平台、提升自家的客流和营收?这是餐饮人迫切需要正视和回答的问题。
在此背景下,为帮助餐饮商家在抖音生活服务更好地做经营,能够根据自身特点和经营阶段有的放矢,形成多样的经营方法组合,抖音通过《抖音生活服务餐饮经营指南》首次为餐饮人们提出了全方位经营的“LIFE经营矩阵”。

△图片来源:抖音生活服务
何为“LIFE经营矩阵”?餐饮吧翻阅指南了解到,“L(Link)指数字化链接;I(Influencer)指与达人合作;F(Field)指商家自营;E(Event)指营销活动。”
具体来看,所谓的L指数字化链接,是将线下门店的服务信息、优质商品通过抖音生活服务链接到线上,实现线下到线上全场景数字化经营的过程,是支撑后续经营手段的必备条件。
其次,I是达人合作。商家通过与达人合作,借助达人的创作能力凸显商品和服务的优势,可以更好地触达目标客群,快速高效实现经营目标。
再者,F为商家自营,商家通过搭建自营团队、优化组品和短视频和直播内容常态化运营策略,可以逐步积累经营资产,持续经营,获得长期收益。
最后,E是营销活动,这是商家加速经营跃迁的重要手段。通过聚焦特定场景,主动发起营销事件或参与平台营销活动,实现放大品牌声量、引爆销量、培养消费心智的经营目标。


结合《指南》,餐饮人如何玩转抖音?
抖音生活服务为商家提供了经营矩阵,无疑给当下掣肘于疫情和消费降级的餐饮人们注入了一针强心剂,也为餐饮商家后续长效经营提供了更多可能性。
但正所谓“授人以鱼,不如授人以渔”,《抖音生活服务餐饮经营指南》其实更多的是提供了思路和方向。对于广大的餐饮商家而言,还需要基于自身特点,以及结合品牌的经营阶段,才能进一步借助矩阵发挥势能。
餐饮吧仔细研读该指南后发现,抖音生活服务的每一矩阵下,都有着极大想象空间。如在商家与达人合作I上,虽然看似简单,但其实大有讲究。
根据抖音生活服务数据显示,2022年8月对比1月,生活服务相关的达人数量增长了160%+,每月有数十万创作者参与抖音生活服务团购带货。但对于餐饮商家而言,并不是任何一位优质达人都能与自己完美适配。
新中式点心潮牌虎头局正式入驻抖音后,在短视频和直播两个方向的达人合作中,就采取了截然不同的方式。

△图片来源:虎头局渣打饼行官微
在与短视频达人的合作里,虎头局按照一口价/通用CPS的合作方式,依据城市维度招募,每月定期招募500-800位达人,带动平台2000+达人主动带货。而在直播环节达人选择上,其招募300+达人从0到1自孵化直播达人,为品牌培育长期合作达人30+,同时联动头部达人直播带货。据品牌方透露,其每月达人直播固定营收产出已超过了120万元。
不同类型达人的内容手段、合作要求、合作形式等都不相同,分别适配于不同经营诉求的餐饮品牌。餐饮品牌只有明确自身经营诉求,了解达人的分类和区别,才能更好地发挥达人的作用,完美实现品牌方的诉求。
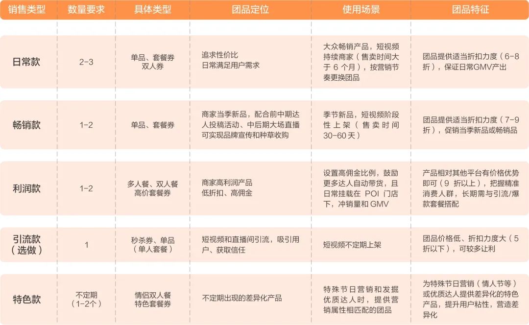
在商家自营F环节,同样有着技巧和策略。如在自营团队搭建上,不同阶段和不同规模的商家,自营团队结构与工作流程都有所不同。也亦如在自营的选品策略上,需要进行货品的组合和搭配,商家需要多样化的商品类型进行相互组合,在“畅销”“引流”“特色”等商品带动流量的前提下,依靠“日常”“利润”等商品实现利润保障。

△图片来源:《抖音生活服务餐饮经营指南》
旺顺阁鱼头泡饼对货品组合方面有着深刻理解,始终遵循“低毛利+高毛利“的原则,不断优化组品策略。其在每次直播过后,会对直播套餐的售卖情况进行复盘,留下数据反馈较好的商品,调整低产套餐,成功打造出多个爆款套餐。
目前,旺顺阁鱼头泡饼7.7折“原价89现价69元”1斤鱼头券,售出约2万份,累计总销售额已超过140万元。而7.8折“原价229现价179元”鱼头尝鲜餐,售出约9千份,累计总销售额则超过170万元。
旺顺阁鱼头泡饼根据团品定位的不同,打造了不同销售类型的产品。因为只有打造具有差异化优势的货品,保证POI详情页中有丰富可供选择的类型,才能增加用户选择及日常店铺访问的销售承接。

△图片来源:旺顺阁官微
最后再看商家的营销活动E。如果说商家自营F和达人合作I构成了品牌内容的日常经营,营销活动则能厚积薄发,短时间内造成巨大声量。商家通过聚焦特定场景,主动发起营销事件或参与平台营销活动,可实现培养消费心智的经营目标。
据悉,抖音生活服务上的营销活动共四大类型,包括平台营销活动、货品营销活动、行业营销活动和商家自营销活动,每一类营销活动都有独特的玩法和收益。商家根据自身不同的经营规模,以及不同的经营目标,选择性地发起或参与营销活动。
以商家自营销活动为例。新茶饮品牌茶百道就抓住茶饮夏季消费高峰,进行自营的新品营销活动。其上架了多款当季热销新品和深受消费者喜爱的饮品,并进行反复组合,满足不同消费者口味。茶百道的3场直播在线观看人数最高达7.7万,累计观看人数近1000万,累计销售额则突破了5200万。

△图片来源:茶百道官网
而在跨年时,其借势跨年节点、打造热点内容,利用跨年倒计时与秒杀品/奖品/爆品相配合,通过节点和福利搭配,持续带动活动氛围和人气,使品牌原生话题播放量近150万。
做好这一切,离不开茶百道有着明确的营销需求和目标,清晰的规划和策略,以及对商品、内容、流量三大板块的筹备。也离不开商家洞察热点,找到与产品传播的契合点,预埋话题,结合了达人/KOC/UGC互动内容等资源。
小 结
在抖音生活服务平台上,还有着更多的商机等待餐饮人们挖掘。平台的发展和成熟,无疑给餐饮人们提供了更多机会、更大的想象空间。
现实中,已经有企业通过抖音生活服务抢占了先发先机,也有品牌通过布局线上渠道获得了销售收益和品牌收益。