主页 > 餐饮资讯 > 行业资讯 >

2023年度预制菜领军企业Top50榜单出炉!哪些玩家已经率先突围?

2023-03-31

“2023年度预制菜领军企业”榜单出炉,入选的50家预制菜领军企业到底有哪些特性?

 

2023年度预制菜领军企业Top50榜单出炉!哪些玩家已经率先突围?

 

题图:红餐网

3月29-30日,由央广网、红餐网和良之隆·中国食材电商节三方联合主办的“2023中国餐饮产业峰会”在武汉国博中心·汉厅盛大召开。

峰会上,“第三届中国中国餐饮产业红牛奖——2023年度预制菜领军企业Top50”榜单正式揭晓。

哪些预制菜企业上榜?榜单又揭露了哪些行业发展趋势?一起来看看。

 

2023年度预制菜领军企业Top50榜单出炉!哪些玩家已经率先突围?

2023年度预制菜领军企业Top50榜单出炉!哪些玩家已经率先突围?

 

多家企业2022年营收破百亿

作为红牛奖的核心奖项之一,“2023年度预制菜领军企业Top50”榜单由“中国餐饮产业红牛奖”评审委员会,基于行业品牌大数据制定出客观公正的评选标准,从基础实力指数、商誉传播指数、科创能力指数、商业价值指数等4大维度进行评估分析,采用定量与定性相结合的方法,并邀请了诸多餐饮以及相关产业的专业人士,对预制菜企业进行科学和客观的评价,历经海选、初审、复审等多个环节,最终从众多企业中筛选出50家上榜企业。

 

2023年度预制菜领军企业Top50榜单出炉!哪些玩家已经率先突围?

 

总体上看,本次上榜的企业中大多数是“2022年度预制菜领军企业”榜单中的熟悉面孔,如安井食品、春雪食品、逮虾记、得利斯等。

当然,也有不少首次登榜的“新面孔”,如宾西集团、广州酒家、恒都农业、老坛子食品、麦子妈、三都港、浔味堂、益客食品、中洋鱼天下、众口味食品共计10个企业或品牌,占比20%。

值得注意的是,在上榜的50家预制菜领军企业中,上市公司占比约38%,共有19家上市企业上榜,分别是安井食品、春雪食品、得利斯、凤祥食品、福成股份、盖世食品、广州酒家、国联水产、海欣食品、华英农业、惠发食品、龙大美食、千味央厨、三全食品、圣农发展、双汇发展、思念食品、味知香、益客食品。另外,还包括正在冲刺上交所主板上市的水产预制菜品牌鲜美来。

其中,有多家上市公司2022年营收破百亿。比如,安井食品公告指出,预计2022年度营收入约121.75亿元,同比增长约31.30%;圣农发展2022年全年营收达168.17亿元;龙大美食预计2022年前三季度营收就达114.52亿元。

从上榜企业注册地的分布来看,东部沿海地区企业占比较高。其中,广东省以7家上榜企业居于首位,其次是福建省和河南省,各有6家企业上榜,紧随其后的则是江苏省和山东省,有5家企业上榜。

 

2023年度预制菜领军企业Top50榜单出炉!哪些玩家已经率先突围?

 

凭大单品战略塑造品牌影响力

按类型划分,本次上榜的企业大致可以分为四大类:

一类是专业预制菜企业,如味知香、盖世食品等;其二是餐饮供应链企业,以圣农发展、龙大美食、国联水产、千味央厨为代表;其三是冷冻食品企业,以安井食品、三全食品为代表;其四是餐饮企业,如广州酒家、贾国龙功夫菜等。

总的来看,无论是何种类型,上榜企业中的大部分企业都拥有完善的产业链体系,既有成熟的生产基地和预制菜品牌,也有相对完善的销售渠道,供应链整合能力强,综合实力强大。

 

2023年度预制菜领军企业Top50榜单出炉!哪些玩家已经率先突围?

 

渠道方面,上榜企业仍以B端供应为主,如海欣食品、千味央厨、惠发食品、新聪厨等;也有少部分以C端供应为主的品牌,分别是广州酒家、味知香、信良记、珍味小梅园、贾国龙功夫菜、麦子妈等;还有部分企业在B端、C端同时发力,以得利斯、国联水产、好得睐、日冷食品为代表。

针对细分市场,选择细选品类、打造爆款单品是近两年预制菜企业快速突围的高效手段。随着生活节奏的加快,人力、房租等成本节节攀升,消费便捷化、B端降本提效需求高涨,高性价比的爆款单品更易于产生规模效应,占据更多市场份额的同时,进一步提升品牌影响力。

 

2023年度预制菜领军企业Top50榜单出炉!哪些玩家已经率先突围?

 

在本次揭晓的50强预制菜企业榜单中,有多家企业凭借自身打造的爆款单品,成功打响品牌知名度,占取利基市场。比如,专注虾滑大单品供应链的逮虾记,在2022年底宣布单月销售额破亿,整体规模已达到10亿级。

再如,国联水产基于自身在水产领域的优势,推出C端预制菜品牌小霸龙,推出小龙虾、烤鱼等大单品,其中烤鱼系列产品销售额已突破6000万,招牌的小龙虾单品更是年销破亿。

千味央厨则靠油炸类产品撑起半边天,其油条产品在餐饮渠道的市占率约70%,甚至被称为“油条第一股”。

总体来看,入围榜单的企业在经营管理、产品创新、市场占有率等方面的综合能力,都位列行业前茅。

 

2023年度预制菜领军企业Top50榜单出炉!哪些玩家已经率先突围?

 

C端预制菜品牌备受资本青睐

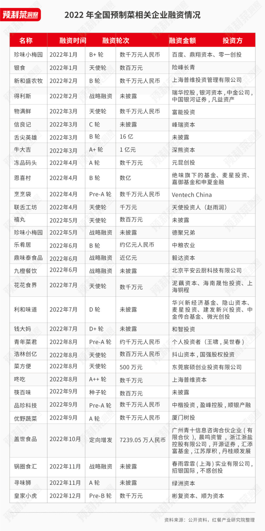
根据红餐产业研究院的不完全统计,2021年预制菜领域则有32起融资项目,2022年共发生了31起融资项目。总的来看,近两年,资本对预制菜投资热情不减。

 

2023年度预制菜领军企业Top50榜单出炉!哪些玩家已经率先突围?

 

拆分来看,整个赛道中C端预制菜品牌更受资本青睐。据红餐产业研究院经过统计,在上榜的50强名单中有5个品牌在2022年拿到了融资,分别为珍味小梅园、得利斯、信良记、乐肴居、盖世食品。

其中,乐肴居融资金额巨大,约亿元人民币;而上海海睿食品销售有限公司旗下的珍味小梅园也在过去一年先后获得两次融资。

而在这些获得融资的5个品牌品牌中,有4个为主营C端的预制菜品牌,分别为定位大众平价预制菜的“珍味小梅园”、专注高端新式冷冻食品的“乐肴居”、凭借小龙虾单品爆火的信良记以及主打即食凉菜的盖世食品。

可以说,资本对于主营C端的预制菜品牌仍较为青睐。

结 语

伴随着冷链、速冻锁鲜技术日渐成熟,加上政策推动,预制菜市场参与者不断激增。据红餐大数据,2022年我国预制菜行业的市场规模约为4000亿元,预计未来5年有望继续保持高速增长。

目前,赛道中等规模的企业占据多数,尚未出现占绝对领先地位的头部品牌。但可以肯定的是,在万亿市场中,未来预制菜企业之间的角逐将更加激烈,品牌排位更新也将处在不断变化之中。

换句话说,当下成功入围“2023年度预制菜领军企业Top50”的预制菜企业,并不代表着永远领先,发展稍有懈怠,就很可能会被更优秀的企业所取代。

因此,对于预制菜企业来说,时刻保持进取之心,不断锤炼品牌力,才是王道。衷心期待越来越多的预制菜企业能够崭露头角,更多优质品牌能够问鼎“预制菜领军企业”!

相关标签: 预制菜 红餐网

展开全部