餐饮吧报道,据瑞幸咖啡官微消息,从5月29日起,瑞幸咖啡联营合作伙伴“带店加盟”模式正式开放。
本次开放的“带店加盟”是以联营合作模式为基础,,面向租赁合同期内正在经营的店铺,或自有产权商铺的投资者推出的新联营合作方式。
具体来看,申请此次“带店加盟”,需要满足以下条件:
1.已有租赁合同期内正在经营的商铺,或自有产权商铺;
2.商铺位于商场、临街商铺、写字楼、高校、医院,交通枢纽、景区内;
3.已有商铺的营建条件须满足:电压 380v、电量 40kw、上水 25mm、下水 75mm、面积≥40 m²、门头≥4m、距离污染源≥30m;
4.可独立办理营业执照及食品经营许可证。
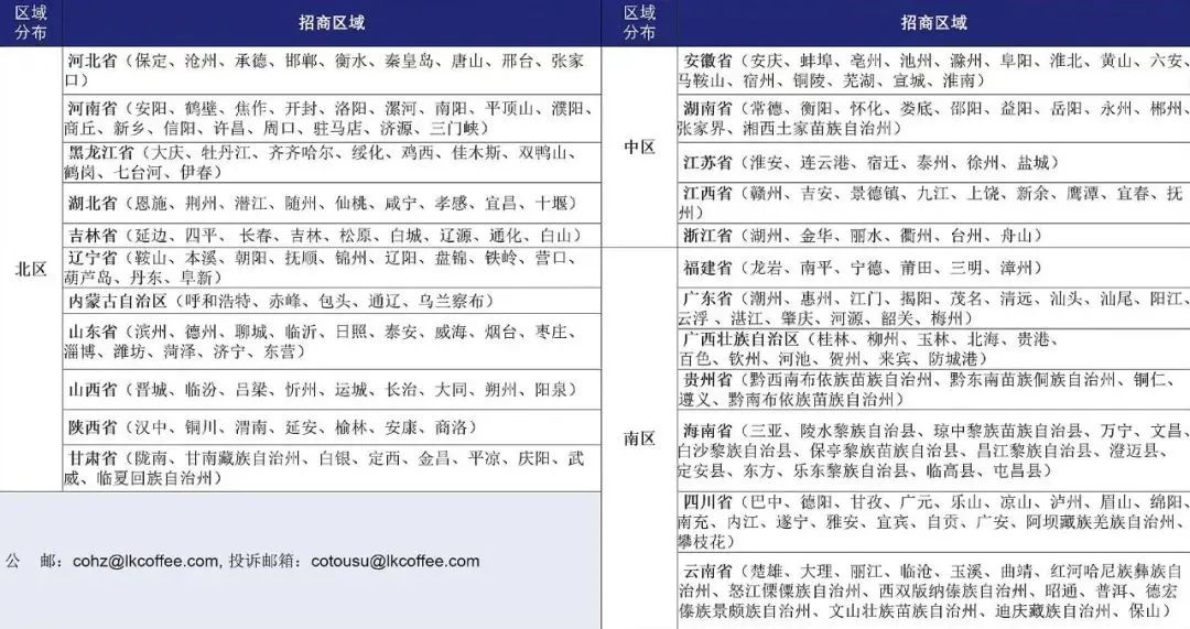
据餐饮吧了解,这次“带店加盟”模式,所有瑞幸咖啡已开放联营门店的城市均可参与。

△瑞幸咖啡目前已开放带店加盟的城市;图片来源:瑞幸咖啡官微
日前,瑞幸咖啡公布的2023年第一季度财报显示,报告期内,瑞幸咖啡总净收入达到了44.37亿元人民币,同比增长84.5%。其中第一季度加盟门店收入为11.354亿元,占净收入总额的25.6%,较2022年同期增长106.7%。不难看出,加盟成了瑞幸咖啡实现增收的方式之一。
值得注意的是,截至第一季度末,瑞幸咖啡门店数量达9351家,一季度净新增门店1137家。若以瑞幸一季度的开店速度进行估算,其月均门店增速已经达到了379家。这也意味着,在今年5月,瑞幸将有望成为中国首个达到万店规模的连锁咖啡品牌。
有业内人士预测,在官宣开放“带店加盟”模式时,瑞幸咖啡或已突破万店规模。瑞幸的“带店加盟”模式范围内,出现了我国许多三四线城市的身影,这或许是瑞幸为进军更加广阔的下沉市场而做的市场策略。