2023年,我国咖饮赛道加速内卷,咖饮品牌除了拼产品拼价格拼运营,供应链也成为了重中之重。比如在全国最大的咖啡豆产区——云南,众多咖饮品牌就打响了一场没有硝烟的“抢豆大战”。
为了让大家更深入地了解云南咖啡豆产业,红餐产业研究院在近期发布了《云南咖啡豆产业发展报告2023》!

近年来,咖饮赛道的价格战愈演愈烈,低价的区间挤满了各路玩家:既有以“全场9.9元”的低价模式快速扩张的库迪咖啡,也有以“店庆”促销形式再推“9.9元”咖啡的瑞幸咖啡,还有来自全国各地的新锐咖饮品牌亦纷纷打出高性价比的旗帜。
高性价比已成为当下咖饮品牌抢占市场的一大利器。不仅如此,速溶咖啡、即饮咖啡品牌也在推出高性价比的精品咖啡产品。
为了在“价格大战”中赢得先机,不少咖饮品牌将目光转向了上游,寻找优质低价稳定的咖啡豆供应商。这时,成本更低、供应链更稳定的云南咖啡豆,成为了不少咖啡品牌的选择,他们相继推出使用云南咖啡豆制作而成的咖啡饮品。
云南咖啡豆为何成为众多咖饮品牌争夺的焦点?各咖饮品牌在云南又有哪些新的布局动向?
近日,红餐产业研究院发布了《云南咖啡豆产业发展报告2023》。该报告指出,咖啡品牌在云南的“抢豆大战”已经拉开了序幕,云南咖啡豆产业迎来了前所未有的红利期。
以下为该报告的目录展示:

以下为该报告的部分亮点解读:
近年来,我国咖啡市场迎来了高速发展期,也带动着以云南咖啡豆为代表的本土咖啡产业链的崛起。本报告将目光聚焦到国内咖啡豆的最大产区——云南,探寻一粒咖啡豆从“破芽”到“唇齿留香”的旅程。


溯源:
漂洋过海而来,孕育本土新品种
在我国,咖啡是一种舶来品。20世纪80年代,雀巢在中国内地市场推出速溶咖啡产品,内地消费者饮用咖啡的习惯开始被培养。而在这之前,云南本土早就开始咖啡豆的种植,至今已有上百年的历史。

目前,云南咖啡豆产业仍处于精品化转型阶段,产业链已经相对完善。

上游:
市场价冲破十年纪录,种植端不甘于“陪跑”
云南咖啡豆的种植面积和产量均占据了全国总种植面积和产量的98%以上。2022年产量基本恢复至2019年水平,虽然2022年的种植面积有所减少,但通过品种和种植环境改良等手段,云南提高了咖啡豆的单产量。
其中,普洱市已经是全国种植面积最大、产量最高、品质最优的咖啡主产区和交易集散中心,孟连县、思茅区是其重要种植地。

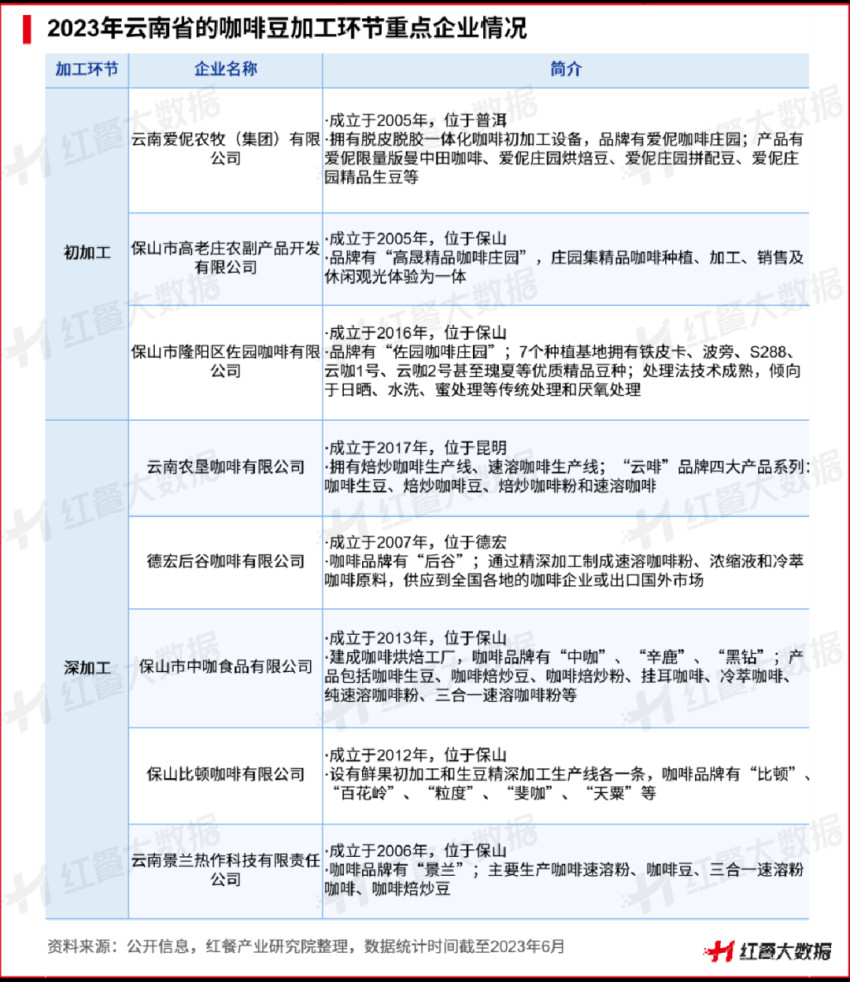
云南省已经培育出了德宏后谷咖啡有限公司、云南爱伲农牧(集团)有限公司2家国家级重点龙头企业,以及17家省级重点龙头企业,打造了后谷、爱伲、新寨、比顿、中咖、云啡、云潞等近40个云南本土咖啡品牌。

这些品牌大多集咖啡豆种植、加工、销售为一体,产品为咖啡生豆、咖啡熟豆、咖啡粉、速溶咖啡等,重点依托线上渠道销往全国。例如后谷咖啡的产品有AA级特高海拔咖啡豆、精品速溶黑咖啡等;爱伲庄园的产品则包含有机精品咖啡豆、精品挂耳咖啡等。
长期以来,云南咖啡豆价格依附国际期货价格体系,种植端的咖农并未分享到咖啡市场的太多利润。从2021年10月开始,云南咖啡豆市场价格涨势迅猛。全球咖啡减产和需求激增的矛盾刺激了期货价格上行,北上广深等城市焙炒豆采购商纷纷来云南产区采购优质咖啡豆,云南咖啡豆市场价格创2012年以来的历史新高。

红餐产业研究院统计发现,虽然近年来云南咖啡豆价格在上涨,但仍低于进口咖啡豆价格,且出口价格与市场价格并未拉开差距。2018—2022年,云南咖啡豆市场均价一直低于进口咖啡豆均价,当国内以27元/公斤以上甚至逼近40元/公斤的平均价格进口国际豆时,云南咖啡豆的市场均价及出口均价一度处于10~25元/公斤的水平,最高时也难以触及30元/公斤。
这种状况与云南咖啡豆的定价权有关。云南咖啡豆还没有形成自己的价格体系,云南小粒种(阿拉比卡咖啡)的大宗商品豆价格以纽约期货价格为参考进行定价。长期以来,雀巢、星巴克等国际巨头以低于纽约期货价10~20美分/磅收购云南咖啡豆。而云南咖啡豆价格话语权缺失主要受产量不足和精品率程度不高的影响。
2022年云南咖啡豆的精品率在8%左右,相较于全球咖啡豆10%的精品率,仍存在一定的差距。外资在云南引进耐病高产的卡蒂姆品种用以生产速溶咖啡,低质量的商业化路径使云南咖啡产业陷入了“种植管理粗放落后——品质差——经济效益低——无意优化种植管理”的恶性循环。在多年之前,云南咖啡豆与精品豆似乎挨不上边。基于此,云南省如今一直在致力于提升咖啡豆的精品率。

中游:
向下游渗透,电商打开流量之门
原料优势叠加电商渗透,使得云南成长出了既具有种植能力又具有烘焙加工能力的本土企业。

近年来,随着国内咖啡消费需求日益强劲,位于云南咖啡产业的上中游企业得以直接面向下游开拓业务,缩短了流通路径,有助于促进产品销量增长和产业升级。
例如保山市有30余家咖啡电商企业,众多云南咖啡品牌布局全渠道的同时主攻电商销售渠道,拓宽了企业销售量、销售面。比如,保山中咖公司的“中咖”品牌将电商体系做到较为完善,旗下新品牌“辛鹿”在2022年淘系“618”活动中首次跻身咖啡销售榜前十。

下游:
赛道迎黄金发展期,品牌打响“抢豆大战”
1.消费市场需求强劲,产业进入红利期
近年来,我国咖啡消费需求强劲,带动了咖饮以及零售咖啡消费市场的蓬勃发展。在此背景下,我国对于咖啡豆的消费需求亦较旺盛。据美国农业部数据,2022年我国咖啡豆消费量达到了28.8万吨,同比增长了14.3%,较2018年增长50%。

云南咖啡豆产业的下游产品形态主要分为现磨咖啡、速溶咖啡、即饮咖啡,速溶咖啡中还出现了挂耳咖啡、冻干咖啡、胶囊咖啡等新形态。

在咖饮赛道中,采用云南咖啡豆的国际品牌有星巴克、肯德基K COFFEE、蓝瓶咖啡等,国内连锁品牌则有瑞幸咖啡、Manner Coffee、Seesaw Coffee、M Stand、NOWWA 挪瓦咖啡、幸运咖等,而云南咖饮品牌如四叶咖、云南满月咖啡等也开始冒头。不过,相比众多的连锁咖饮品牌,云南本土品牌在咖饮赛道中的规模和知名度均尚待提高。
在速溶咖啡赛道中,采用云南咖啡豆的国际品牌有雀巢、UCC、LAVAZZA 拉瓦萨咖啡等,国内连锁品牌则有三顿半、永璞咖啡、隅田川咖啡等,云南亦崛起了后谷咖啡、爱伲咖啡、比顿咖啡、中咖等速溶咖啡品牌。近年来,云南本土速溶咖啡品牌已经在电商平台中创造出了不错的销售成绩。
即饮咖啡主要分为罐装咖啡和瓶装咖啡两个细分品类,具有高度便携性和饮用节奏可掌控性。即饮咖啡中采用云南咖啡豆的国际品牌有雀巢等,而云南本地推出了即饮咖啡产品的品牌则有后谷咖啡、蝶泉、欧亚等。目前,在即饮咖啡品牌中,强调云南产地的即饮咖啡产品较少。
2.咖啡品牌“抢豆大战”拉开序幕
从知名咖啡品牌在云南采购咖啡豆的情况来看,品牌与云南咖啡豆产区的合作在不断加深。

总体来看,咖啡品牌的咖啡豆收购策略可分为三种:设站收购、委托中间商、与大农庄展开合作。有些品牌会多种兼用,又各有侧重。
设站收购的品牌有星巴克、雀巢、Manner Coffee等。星巴克于2012年在云南普洱成立亚太区首个咖啡种植者支持中心;雀巢于1988年设立采购站,1891年就开始向咖农收购咖啡豆;Manner Coffee于2019年在普洱孟连设立收购站,是最早设立收购站的国内咖饮品牌之一,其咖啡加工环节则通过实验中心+合作代工的模式完成。
委托中间商的咖啡品牌则有瑞幸咖啡、蓝瓶咖啡等。瑞幸咖啡从收购生豆到加工的整个过程,都通过合作模式完成。如瑞幸咖啡的咖啡师研发产品后发出咖啡豆需求,随后云南Torch咖啡等合作商向当地咖农收购生豆,经过加工后再向瑞幸咖啡交付订单。
与大农庄展开合作的咖啡品牌有Seesaw Coffee等。Seesaw Coffee于2014年提出了“云南十年计划”,帮助咖农树立精品豆意识,采取溢价并承诺购买的形式为合作庄园降低风险,在这样的合作模式下不断提升其收购的咖啡豆品质。此外,也有一些咖啡品牌采用组合收购策略,比如幸运咖既设站采购,又与庄园联社展开合作。


红餐产业研究院统计,2022—2023年上半年,推出云南咖啡豆产品的咖啡品牌数量较上一年半有所增加,而咖啡品牌采用云南咖啡豆的新品上线频次也在加快。
一方面,一些咖啡品牌开始布局云南咖啡赛道。奈雪的茶投资的嗨罐咖啡于2022年1月成立,以云南精品咖啡豆产品为切口,2022年2月即开始推出新产品。主打云南咖啡豆的四叶咖,在2022—2023年上半年,几乎每个月都会推出相关的云南咖啡新品,运用云南咖啡豆、云南鲜花、云南鲜果、云南茶的多种结合实现本土创新。
另一方面,咖啡品牌不断推出云南咖啡相关的产品,形态涵盖咖啡熟豆、现磨咖啡、速溶咖啡、即饮咖啡等。
随着2022年两款云南咖啡豆入选星巴克臻选,截至2023年6月,星巴克已在中国推出了10款精品级臻选云南咖啡豆。雀巢在2022年4月推出了招牌美式即饮咖啡,此款即饮咖啡使用的咖啡豆为云南阿拉比卡咖啡豆。瑞幸咖啡于2022年6月和2023年5月均有推出云南SOE系列。永璞咖啡亦上线了云南限定咖啡威武包、自然系列冻干咖啡粉等速溶咖啡产品,强调咖啡豆的云南产地属性。
3.云南咖啡豆与下游市场的“双向奔赴”
云南咖啡豆具备直接连接生产端和消费端的优势,国内增长的咖啡消费市场为云南咖啡豆提供了广阔的发展空间,云南咖啡豆与下游消费市场之间已经形成了相互影响、相互促进的关系。
云南咖啡豆对下游市场的影响主要体现在两个方面:咖啡品牌通过采购云南咖啡豆减少成本、提高供应链稳定性。
下游市场对云南咖啡豆的影响主要体现在两个方面:国内咖啡市场的扩容加速了云南咖啡豆资源聚集与产业升级,消费市场的需求和反馈又传导至上游,倒逼咖啡上游进行升级迭代。

展望:
需求增长,云南咖啡豆崛起在望
1.上下游合力提升精品化程度
云南咖啡产业可以从三个方向提升精品化程度。
其一,上游打造精品种植产区。咖农和庄园可以选择种植优质品种、为咖啡豆分级,保证品质的高水平与稳定性,用精品咖啡豆增加经济效益。继续建设精品庄园,借助高品质的咖啡豆提升市场竞争力,开发优质的文化体验、旅游线路、咖啡品鉴服务等,促进农业、文旅的融合发展,擦亮地方名片。在“普洱咖啡”“保山小粒咖啡”等地理标志保护产品的传播基础上,打造普洱、保山等产区的精品化形象。
其二,中游提升精深加工能力。建设规模化、标准化、环保型的咖啡鲜果集中处理中心,优化工艺,用政策、技术等手段吸引重点烘焙商布局云南。在精深加工环节培育一批具有竞争力的企业,实现产品更多的溢价,树立云南精品加工地的形象。
其三,下游培育精品咖啡品牌。虽然云南本土培育出了40余个咖啡品牌,但多处于上中游链条,下游市场专做云南咖啡的仅有四叶咖、嗨罐咖啡、花田萃等少数品牌。云南可借鉴爱伲、后谷、中咖、辛鹿等速溶咖啡品牌的经营和营销成功经验,在咖饮和即饮咖啡领域也加强品牌布局,切入国内精品咖啡市场。
2.加强全产业链协同,探索定制化新模式
加强云南咖啡豆产业链的上、中、下游协作,整合优势资源、共享产业信息,是云南咖啡产业增强供应链自主可控能力、构建协作互动产业生态的必由之路。
上游可加强种植集中度,积极对接咖啡品牌,建立长期深度合作,保证物流、信息流、资金流等方面的高效通畅。中游可提供一站式服务,集中承接上游的原料资源以减少采购成本,搭建加工平台为下游的中小企业和跨界品牌提供共享、定制的新思路。下游可进行定制化采购,或承包产区基地进行统一标准的种植。
例如瑞幸咖啡深入埃塞俄比亚的罕贝拉产区进行定制,严选含糖量超过22%的全红咖啡樱桃,采用21~40天精细化日晒。瑞幸咖啡“独家定制”的做法不仅放大了豆子的风味和品质优势,让原产地的咖农、庄园主、处理厂了解到中国消费者的偏好,也获得了国内诸多消费者的认可,2023年凭此推出的“SOE花魁”成为了爆款。
参考此策略,云南咖啡豆亦可考虑为众多的咖啡品牌提供定制服务,以进一步加强与咖啡品牌的连接,从而提升自身的竞争力。
以上是《云南咖啡豆产业发展报告2023》的部分内容呈现,除此之外,报告还对产业发展历程、区域竞争格局、历史价格走势、加工处理方法、咖啡品牌上线的云南咖啡产品、品牌融资情况等多方面进行了剖析。
为了让咖啡赛道从业者更好了解云南咖啡豆产业的发展现状与未来前景,红餐产业研究院特推出完整电子版,通过以下方式即可限时免费获取!
获取方式:在“餐饮深观察”微信公众号后台,发送“云南”,即可获取全文版。
步骤一:关注【餐饮深观察】微信公众号;
步骤二:在后台回复“云南”即可免费获取本报告的电子档。