餐饮吧报道,据三亚市人民政府消息,近日,三亚市人民政府发布《三亚市促进首发首秀首店经济发展试行办法》(以下简称《办法》)的通知。
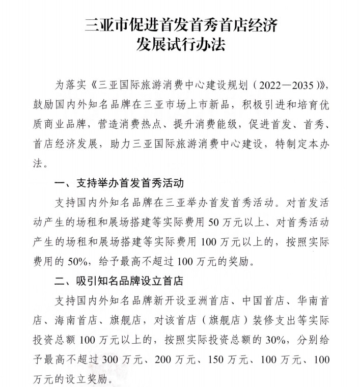
《办法》指出,三亚将支持举办首发首秀活动,,对首发活动产生的场租和展场搭建等实际费用50万元以上、对首秀活动产生的场租和展场搭建等实际费用100万元以上的,按照实际费用的50%,给予最高不超过100万元的奖励。
同时,支持国内外知名品牌新开设亚洲首店、中国首店、华南首店、海南首店、旗舰店,对该首店(旗舰店)装修支出等实际投资总额100万元以上的,按照实际投资总额的30%,分别给予最高不超过300万元、200万元、150万元、100万元、100万元的设立奖励。

△图片来源:《办法》截图
另外,三亚还将支持本市企业参评中华老字号餐饮店、米其林餐厅、黑珍珠餐厅等标杆称号,对获评门店达到标杆称号前的最后一次装修支出等实际投资总额50万元以上的,按照实际投资总额的30%,给予最高不超过100万元的奖励。