主页 > 餐饮资讯 > 行业资讯 >

7月红餐指数发布:喜茶门店破2000家,多家上市餐企业绩遇喜

2023-08-07

近日,红餐品牌研究院对红餐指数栏目进行了升级。

除了公布每月的“红餐指数百强榜”之外,我们还增加了产品上新风向、品牌开店情况、融资上市新动态及行业大事件等板块。

 

7月红餐指数发布:喜茶门店破2000家,多家上市餐企业绩遇喜

 

本文由餐饮深观察(ID:canyinsgc)原创首发,作者:黎奇、张晗。

本文看点:

1.7月份“红餐指数百强榜”公布

2.茶饮咖饮、面包烘焙、火锅品类上新产品速览

3.7月份拓店较为迅猛的TOP20餐饮品牌

4.7月份知名餐饮品牌发展动向及行业大事件

 

7月红餐指数发布:喜茶门店破2000家,多家上市餐企业绩遇喜

 

7月红餐指数百强榜发布

在7月份的“红餐指数百强榜”中,品牌名次上升的有42个,名次下降的有42个,名次不变的有15个,新上榜品牌1个。

 

7月红餐指数发布:喜茶门店破2000家,多家上市餐企业绩遇喜

7月红餐指数发布:喜茶门店破2000家,多家上市餐企业绩遇喜

 

从所属品类来看,上榜品牌分别来自中式正餐、茶饮火锅、饭食快餐、粉面、卤味等27个餐饮品类。其中,中式正餐上榜品牌较多,共有20个,其次是茶饮和火锅品类,分别是13个和12个。

另外,从排名前十的品牌来看,2023年7月的“红餐指数百强榜”前十名上榜品牌变动不大。海底捞、绝味鸭脖、喜茶斩获前三名,瑞幸咖啡、蜜雪冰城、正新鸡排紧随其后。

 

7月红餐指数发布:喜茶门店破2000家,多家上市餐企业绩遇喜

 

产品上新:水果元素盛行,火锅卷向饮品

7月,红餐品牌研究院对茶饮、咖饮、面包烘焙、火锅这四个餐饮品类的部分品牌进行了新品上市情况监测,具体结果如下:

1.茶饮:7月水果茶类产品上新最多

据红餐大数据显示,7月份监测的45个连锁茶饮品牌共推出了177款新品。从产品的细分种类来看,本月茶饮新品涵盖的种类有水果茶类、纯茶类、咖啡类、奶茶类及其它类。

 

7月红餐指数发布:喜茶门店破2000家,多家上市餐企业绩遇喜

 

其中,新品最多的茶饮细分种类为水果茶,共推出了89款,占7月茶饮新品总数的50.3%;其它类(冰沙、酸奶、椰乳类等)共推出了66款新品,占比达到了37.3%;奶茶、纯茶及咖啡类产品上新较少,分别仅有15款、4款和3款新品。

从7月茶饮新品的原料来看,它们主要围绕不同的水果进行创新。据红餐大数据显示,柠檬、水蜜桃、青提、葡萄、西瓜等热门水果依然被高频使用,一些品牌还会通过挖掘一些小众的品种来实现差异化创新。比如茶乙己推出了两款含有特小凤西瓜的水果茶,与普通的红瓤西瓜不同,特小凤西瓜的果肉为黄色。

2.咖饮:中国茶被加入咖饮新品中

据红餐大数据,7月监测的24个连锁咖饮品牌共推出了98款新品。从产品的细分种类来看,本月咖饮新品涵盖的种类有拿铁类、美式咖啡类、摩卡类、冷萃类及非咖饮类。

其中,非咖饮类和拿铁类的新品数量较多,分别推出了37款和32款,占7月咖饮新品总数的37.8%和32.7%。其中非咖饮类新品主要是水果茶、冰沙和气泡水等。此外,美式咖啡类上新20款,占7月咖饮新品总数的20.4%,而摩卡和冷萃上新较少,分别为2款和7款。

 

7月红餐指数发布:喜茶门店破2000家,多家上市餐企业绩遇喜

 

从本月上新的咖饮产品(不含非咖啡饮品)中可以看出,水果也是咖饮食材创新的重点方向,其中,椰子依然是咖饮品牌追捧的食材。此外,乌龙茶、铁观音等茶底也被加入到了咖饮产品当中。据了解,瑞幸咖啡今年已推出多款茶咖产品,其中不乏销量较高的人气产品,比如碧螺知春拿铁曾创造了首周447万杯的销量。同时,7月末,瑞幸茶咖系列产品更是取得了7天销售625万杯的亮眼成绩。

3.面包烘焙类:蛋糕类新品较多,咸口月饼受青睐

据红餐大数据显示,7月监测的6个连锁面包烘焙品牌共推出了34款新品。从产品的细分种类来看,本月面包烘焙新品涵盖的种类有蛋糕、月饼、吐司、泡芙、奶贝和冰糕。其中,蛋糕和月饼的新品数量较多,分别推出了21款和7款,分别占7月面包烘焙新品总数的61.8%和20.6%。另外,吐司和泡芙均上新了2款,奶贝和冰糕只上新了1款。

 

7月红餐指数发布:喜茶门店破2000家,多家上市餐企业绩遇喜

 

在本月面包烘焙新品中,泸溪河和詹记桃酥相继推出了多款咸口月饼,其中的食材用料也颇具新意,比如采用了小龙虾、榨菜、笋干等食材。

4.火锅类:海底捞、呷哺呷哺推出酒饮、茶饮产品

据红餐大数据显示,7月监测的8个连锁火锅品牌共推出了27款新品。从产品的细分种类来看,本月火锅新品涵盖的种类有火锅锅底、饮品和配菜。

 

7月红餐指数发布:喜茶门店破2000家,多家上市餐企业绩遇喜

 

锅底方面,海底捞推出了蛙呀蛙锅和捞卤火锅;捞王猪肚鸡推出了番茄煨猪软骨煲;八合里推出了辣卤牛腩鸳鸯锅。饮品方面,海底捞上新了4款精酿啤酒,呷哺呷哺也推出了1款奶茶以及1款啤酒。

 

7月红餐指数发布:喜茶门店破2000家,多家上市餐企业绩遇喜

 

开店情况:喜茶、朱光玉火锅馆狂飙

7月份,部分餐饮品牌快速扩张。据红餐大数据显示,在7月份拓店比TOP20品牌中,茶饮品牌共11个、粉面和中式正餐品牌各2个,西式综合快餐、泰国菜、卤味、咖饮以及火锅品牌各1个。

从品牌上看,喜茶、茉莉奶白、朱光玉火锅馆、茶救星球的7月拓店比均超过10%,其他如霸王茶姬、茉酸奶、本来不该有等品牌的拓店速度也表现较优,详情如下:

 

7月红餐指数发布:喜茶门店破2000家,多家上市餐企业绩遇喜

 

1.喜茶:7月新开290+店,门店突破2000家

继在新加坡开出5家门店后,7月份喜茶点单小程序中出现了“英国伦敦SOHO店即将开业”的信息。除了在海外开店,喜茶在国内也在加速狂奔。

据红餐大数据显示,7月份喜茶共计开出290余家门店,截至8月3日,其全国门店数已经超过2000家。据了解,目前在喜茶事业合伙人中约有半数的合伙人已经开出了2家及以上的门店。

2.奈雪的茶:二季度净新增88家,推出合伙人计划

7月中旬,奈雪的茶发布2023年第二季度营运情况的公告,公告显示,第二季度奈雪的茶净新增88家门店。据红餐大数据显示,截至8月3日,奈雪的茶全国门店超过1270家。同时,7月20日,奈雪的茶宣布正式推出“合伙人计划”,意欲通过“合伙人计划”进入双轮驱动新阶段,加速市场拓展和品牌覆盖。

据了解,奈雪的茶单店投资预算约98万元,预计回本周期为一年半。同时,奈雪的茶要求合伙人出示150万元及以上流动资金验资证明或其他资产证明,区域合伙人则要求更高。

如今,茶饮品牌之间的竞争已经进入了白热化阶段,加速门店扩张、抢占市场份额已经成为了当下茶饮品牌突围的主要方向之一。

3.瑞幸咖啡:加快海外拓店步伐,新加坡第9家门店开业

7月22日,瑞幸咖啡在新加坡的第9家门店正式开业,门店坐落于机场星耀樟宜购物中心内,是目前瑞幸咖啡在新加坡的最大门店。从门店选址上看,瑞幸咖啡在新加坡的门店均围绕核心商区、地标建筑开设,以借助周边的人气吸引更多消费者前来打卡。

新加坡作为瑞幸咖啡出海的第一站,是其海外布局重要的一步。瑞幸咖啡董事长兼CEO郭谨一曾对外表示,希望能够继续深耕新加坡市场。

4.费大厨:全国十三店齐开,向百家门店迈进

7月14日,费大厨辣椒炒肉官方公众号宣称,目前费大厨辣椒炒肉共有13家门店正在筹备开业中,分别位于苏州、长沙、北京、上海和深圳。

据了解,以上门店将会在近期正式开业。红餐大数据显示,截至8月3日,费大厨辣椒炒肉全国直营门店数共有70余家,主要分布在湖南和广东地区。

5.和府捞面:六七月,22城46店齐开

7月31日,和府捞面官方公众号发布推文,宣称今年6、7月份已经在北京、上海、广州等22个城市共计开出了46家门店。据红餐大数据显示,目前和府捞面全国门店数为480余家。

 

7月红餐指数发布:喜茶门店破2000家,多家上市餐企业绩遇喜

 

融资上市新动态:现制酸奶赛道受资本垂青

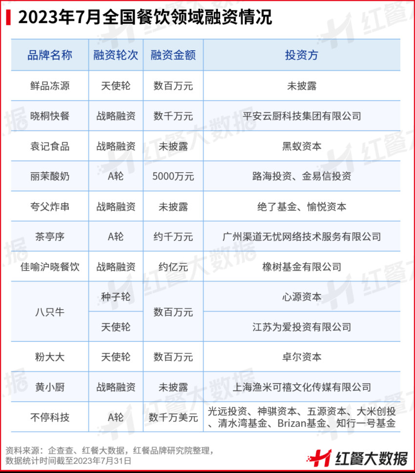
7月份,餐饮业融资事件数量相较上月变化不大,但是,多家企业披露了上市新动向。

融资方面,7月份红餐大数据共收录了12起餐饮领域相关的融资事件,较6月份的13起减少了1起。从细分领域来看,获得融资的企业来自食材供应链、餐饮服务商、餐饮企业等领域,融资事件数量分别是1起、2起和9起。

 

7月红餐指数发布:喜茶门店破2000家,多家上市餐企业绩遇喜

 

其中,在本月的9起餐饮企业融资事件中,茶饮品类占据3起,并且披露的融资金额均为千万元级别及以上。具体来看,分别有:

1.茶亭序:获得约千万元A轮融资

茶亭序完成由广州渠道无忧网络技术服务有限公司投出的约千万元A轮融资。据了解,本轮融资所得的资金将用于产品研发、设备迭代、供应链基地建设以及数智化系统的搭建完善。据红餐大数据显示,,截至2023年8月3日,定位国风茶饮的茶亭序在全国的门店数超过200家。

2.丽茉酸奶:完成5000万元A轮融资

丽茉酸奶是安徽丽茉餐饮管理有限公司旗下的现制酸奶品牌。据了解,丽茉酸奶近日完成了5000万元A轮融资,投资方为路海投资和金易信投资,且本次融资所得的资金将主要用于品牌竞争力和市场开拓的提升。

3.佳喻沪晓餐饮:完成约亿元战略融资

佳喻沪晓餐饮完成由橡树基金有限公司投出的约亿元战略融资。据了解,本轮融资所得资金将主要用于旗下茉芸酸奶的产品研发、市场推广、渠道拓展和品牌升级。

除了丽茉酸奶等品牌,同属现制酸奶赛道的王子森林在今年3月份也完成了千万元级别的战略融资。不难看出,现制酸奶赛道正成为资本的心头好。

上市方面,近期部分企业出现了新动向,如索宝股份、幺麻子、草原红太阳等纷纷披露了IPO相关的新进程。同时,下游餐饮品牌沪上阿姨也传出了欲赴港IPO的消息。具体如下:

4.幺麻子再次冲击“藤椒油第一股”

6月27日,调味料企业幺麻子食品股份有限公司(以下简称“幺麻子”)第三次更新招股书,深交所恢复对幺麻子的上市审核。据其招股书显示,2020年至2022年幺麻子营业收入分别为3.56亿元、4.62亿元以及4.50亿元,其中归母净利润分别是1.02亿元、0.98亿元、0.81亿元。

值得注意的是,作为幺麻子的营收主力产品,藤椒油的收入占主营业务收入的比例在80%以上。随着川渝菜系和川渝火锅的市场渗透程度加深,藤椒油的市场需求逐步增长。若幺麻子此次能成功上市,它将会成为“藤椒油第一股”。

5.大豆蛋白生产商索宝股份IPO过会

6月29日,据上交所消息,宁波索宝蛋白科技股份有限公司(以下简称“索宝股份”)通过了IPO审核。成立于2003年的索宝股份主营业务为大豆蛋白系列产品的研发、生产和销售,其产品可用于肉制品、面制品、速冻食品、饮料等行业。据了解,索宝股份服务的客户包括海底捞、鲁花集团、双汇等头部餐饮、粮油和食品深加工企业。

6.草原红太阳重启A股IPO辅导

7月10日,据中信证券公告,其受聘担任内蒙古草原红太阳食品股份有限公司(以下简称“草原红太阳”)首次公开发行A股股票并上市的辅导机构,并已经完成了辅导备案登记。据了解,草原红太阳在2019年就开始筹备上市工作,并于2022年1月10日完成了股份制改造,同年3月还与战略投资机构CPE源峰签署了战略投资协议。

随后同年5月,由东兴证券担任辅导机构冲击A股上市,但在其辅导工作报告已披露到了第三期的时候,相关辅导状态却显示“撤回辅导备案”。如今更换了保荐机构,草原红太阳的上市之路能否顺利完成仍需继续观察。

7.沪上阿姨或年底赴港IPO

相关报道称,新茶饮连锁品牌沪上阿姨拟赴香港IPO,预计今年年底递交招股书,已确定由中信证券和海通国际共同推进。对此,沪上阿姨相关负责人回复称不予置评。

据了解,除了沪上阿姨,目前茶饮赛道有上市动作或传出上市消息的品牌还有蜜雪冰城、茶百道、霸王茶姬、古茗茶饮、新时沏等品牌。

8.完达山第四次冲击IPO失败

近日,北大荒电子招标平台公告显示,北大荒完达山乳业股份有限公司(以下简称“完达山”)IPO辅导及保荐服务项目已终止。据了解,完达山旗下拥有茶饮品牌乳此新鲜,主要售卖炒酸奶、沙冰、牛乳茶等相关产品。

据红餐大数据显示,截至2023年8月3日,乳此新鲜全国门店共有30余家,其中主要分布在哈尔滨、黑龙江、北京等地。

 

7月红餐指数发布:喜茶门店破2000家,多家上市餐企业绩遇喜

 

餐企大动作&行业大事件

7月,多家餐饮企业发布了2023年上半年业绩快报,乐乐茶、德克士、西少爷等品牌动作频频。

1.多家餐饮企业发布业绩快报,上半年业绩喜人

据公开信息,多家餐饮企业在7月发布了2023年上半年业绩快报,总体呈现出了扭亏为盈,收入利润双增长的态势。具体如下:

 

7月红餐指数发布:喜茶门店破2000家,多家上市餐企业绩遇喜

 

2.乐乐茶进一步开放江浙加盟

7月26日,乐乐茶官宣江浙地区加盟业务已开放,并表示华东地区直营门店的品牌影响力、经营模式已经成熟,开放加盟是顺理成章之举。据悉,乐乐茶于2023年4月正式开放加盟业务,目前有超过10000个加盟申请,其中600多人通过初步审核,90%以上具有丰富的茶饮行业经验和开设多店的能力和计划。

第一批50家加盟店也将于8月落地。据红餐大数据显示,目前乐乐茶全国门店数达到172家,其中一线和新一线城市门店数占比分别是45.9%、33.7%。

3.德克士携手贝瑞卖咖啡,年底覆盖五成门店

近期,贝瑞咖啡与德克士达成合作,通过在德克士门店里设置“贝瑞优选咖啡站”和“德克士贝瑞复合店”两种模式,在全国范围展开合作。首批将有超过160家门店完成布局。预计2023年底,双方合作将覆盖50%的德克士门店。

4.西少爷降价进攻早餐市场

7月下旬,肉夹馍品牌西少爷开始提供免费的咖啡、豆浆和油条等早餐食品,同时油泼面、酸辣粉的售价也降至9.9元。而此次并非西少爷在今年的首次降价,今年5月份,西少爷就将经典套餐的价格下调到10元以下。如今更是推出免费早餐产品,可见其对早餐市场的野心之大。

今年以来,不少餐饮品牌纷纷瞄准早餐赛道,如奈雪的茶、古茗等茶饮品牌推出了早餐套餐,南城香更是推出了3元自助早餐。

5.海底捞、肯德基与快手合作,延伸“外送”服务

据综合消息,近期海底捞、肯德基已将品牌自营“外送”业务延伸至快手本地生活,不过目前仍需跳转至品牌官方小程序完成核销。

据了解,海底捞目前在快手平台共有4个官方账号,肯德基有1个,主要运营“到店”和“到家”的本地生活服务。截至8月3日,海底捞在快手本地生活的“外送到家”团购商品支持在全国超过600家门店核销,肯德基则已支持全国超8000家门店核销。

相关标签: 茶饮 火锅 咖饮 面包烘焙 红餐指数

展开全部