从市井美食到独立赛道,冒烤鸭乘行业创新之风迅速崛起。

本文由红餐智库(ID:hongcanzk)原创首发,作者:红餐产业研究院。
冒烤鸭成为了2023年餐饮市场的一匹黑马。外卖平台上悄悄冒出了一批冒烤鸭门店;抖音、小红书等社交媒体平台上的博主纷纷开启“冒烤鸭测评”;知名的餐饮品牌如半天妖、大龙燚、三顾冒菜亦纷纷在菜单中加入冒烤鸭产品……
无疑,冒烤鸭赛道目前展现出了极其迅猛的发展势头。但冒烤鸭加盟乱象频现、行业竞争壁垒低等问题亦颇为业内人士诟病。那么,冒烤鸭到底能不能做?从业者如何避免成为网红流量的“炮灰”?冒烤鸭赛道到底有哪些痛点和利好因素?
近日,红餐产业研究院发布了《冒烤鸭可持续发展报告2023》,带您一探究竟。

冒烤鸭热度飙涨,全国门店数同比上涨843%
冒烤鸭起源于成都,指的是鸭子烤好后,以冒的烹饪方法对其进行烹制的一种做法,即用中药和各种调料配出的汤汁烫煮鸭子以及蔬菜、粉面等。
其最早出现在农贸市场的小档口中,近年来逐渐成为川菜馆、冒菜店中的一道菜品。进入2023年,冒烤鸭被餐饮人挖掘出来,打造出了冒烤鸭专门店。

△图片来源:餐饮吧摄
烤鸭的产品制作方式与火锅、冒菜有一定的相似度,均是把将食材放入热汤中烫熟。但实际上这三个品类在菜品、口味、做法、人均消费和消费场景上存在一些差异。
相较冒菜,冒烤鸭有着菜品价值感足的特点,适合小团体聚餐。相比起火锅,冒烤鸭性价比相对高,价格较为实惠。因此不少人把冒烤鸭称为“平替版的火锅,高配版的冒菜”。

近年来,冒烤鸭的发展热度不断上涨。巨量算数显示,自2023年起,以冒烤鸭为关键词的搜索指数持续上涨,从不到2万飙升至近10万。

与此同时,冒烤鸭的门店数亦在不断上升,红餐大数据显示,2022年11月—2023年11月,冒烤鸭全国门店数从385家上升至3,632家,同比上涨了843%。
随着“冒烤鸭热”的持续升温,各路玩家正加速布局。目前,市场上冒烤鸭的入局者主要分为三类,分别是冒烤鸭专门店、其他赛道的餐饮品牌以及餐饮上游企业。

其中,冒烤鸭专门店于2023年加速拓店。如钢一区伍妹冒烤鸭于2023年新开超150家门店,李叙青冒烤鸭近4个月内新开了超50家门店。

△图片来源:图虫创意
此外,火锅、麻辣烫、烤鱼等餐饮赛道的知名品牌都在门店中加入了冒烤鸭,如烤鱼品牌半天妖不仅在原有菜品中加入冒烤鸭,还在部分门店的名称中加上了“冒烤鸭”的字眼;知名火锅品牌大龙燚则在自家的“大龙燚·火锅冒菜”外卖店推出了冒烤鸭产品……
餐饮上游企业如新希望六和、山东华鸭集团、华英农业亦推出了冒烤鸭相关的预制菜产品。
由此不难发现,“冒烤鸭热”已成为2023年餐饮行业中的一大热门事件。

3个方向拆解冒烤鸭的“火爆密码”
门店数不断飙升,从下游火到上游,成为餐饮品牌们喜爱的食物“搭子”,冒烤鸭为何如此火爆?冒烤鸭作为历史悠久的川式美食,缘何偏偏在2023年迎来发展高潮?
红餐产业研究院调研发现,冒烤鸭的火爆,主要与当下的消费趋势、品类基因、特性等有关。
1.驱动因素一:性价比消费受青睐,平价优质餐饮迎发展契机
红餐产业研究院调研发现,在消费渐趋谨慎的大背景下,近五成的受访消费者表示未来一年的预期消费支出保持不变,而表示未来一年的消费支出有所增加的受访消费者占比不到四成。
随着消费观念的转变,越来越多的消费者注重餐饮的性价比,平价优质的餐饮迎来了发展机遇。

因此,当下不少餐饮消费热潮的兴起都与平价优质的趋势相关,比如实惠的冒烤鸭就恰好切中了消费者对于平价优质餐饮的消费需求。
2.驱动因素二:背靠冒菜品类,冒烤鸭市场教育成本低
冒烤鸭是冒菜品类的一种创新变体。早在几年前,一些知名的冒菜品牌,如三顾冒菜就已经在菜单中加入了冒烤鸭产品。这两条赛道之间的联系非常紧密,它们之间存在着相互促进的关系。
如今,冒菜在全国范围内已经具有了较高的知名度和影响力,这对冒烤鸭的发展无疑是一个有利的因素。
具体来说,自2014年左右开始,冒菜品类迅速崭露头角,涌现出许多知名的品牌,如三顾冒菜、芙蓉冒菜。
其中,三顾冒菜开出了近千家门店,遍布全国100多个城市。芙蓉冒菜则是第一个成功申请“非物质文化遗产”的冒菜品牌。这些品牌的成功为冒烤鸭品牌的发展提供了借鉴和参考。冒烤鸭品牌可以“站在巨人的肩膀上”,探索自身的连锁化、规模化进程。

这些冒菜品牌不仅降低了冒烤鸭市场教育的成本,也为冒烤鸭品牌提供了更多的机会和空间。在冒菜品类的引领和推动下,冒烤鸭从业者可以更快地打开市场。得益于冒菜品类的繁荣发展,冒烤鸭才能够在较短的时间内实现了快速的发展。
3.驱动因素三:冒烤鸭外观极具冲击力,在社交平台上自带话题传播性
红餐大数据显示,在冒烤鸭的消费者点评关键词TOP10中,“味道很香”“辣得过瘾”“便宜好吃”等评价名列前茅。

而除了关于口味的评价之外,“出片率高”“高颜值”“外观诱人”等与菜品外观相关的评价词亦排名靠前。这说明冒烤鸭极富冲击力的外观、高饱和度的色调是吸引消费者的重要因素之一。

△图片来源:餐饮吧摄
这主要由于冒烤鸭的外观在社交媒体平台上自带话题传播性,有短视频运营者表示,红油油的“麻辣”色调在短视频平台上能够快速提高播放量。
因此,冒烤鸭成为了网红吃播的热门选题。数据显示,截至2023年12月,小红书上关于冒烤鸭的笔记超过7万篇,关于冒烤鸭相关的抖音话题播放量亦突破了21亿次。

冒烤鸭赛道扫描,
“小吃+”“甜品+”趋势初显
发展至今,冒烤鸭赛道中已经跑出了一批连锁品牌,如钢一区伍妹冒烤鸭已开出了超百家门店,进驻城市数超80个;李叙青冒烤鸭、川冒儿老成都冒烤鸭、张三花烫烤鸭、市井巷子冒烤鸭、冒拾川·冒烤鸭等品牌已开出超50家门店。

在这些连锁品牌的引领之下,冒烤鸭赛道在人均消费、产品、门店模型、供应链等方面,呈现出了一些明显的特征。
1.人均消费:价位介乎于正餐与快餐之间
红餐大数据显示,冒烤鸭的主流人均消费区间在40~60元之间。同时,大部分品牌的人均消费都在50元左右,比如钢一区伍妹冒烤鸭的人均消费为38元,朱大力冒烤鸭的人均消费为47元。

△图片来源:李晓艺摄
可见,冒烤鸭的价位介乎于正餐与快餐之间,且能够提供快速、方便、美味的餐饮体验,比较符合当下“平价优质”的消费趋势。

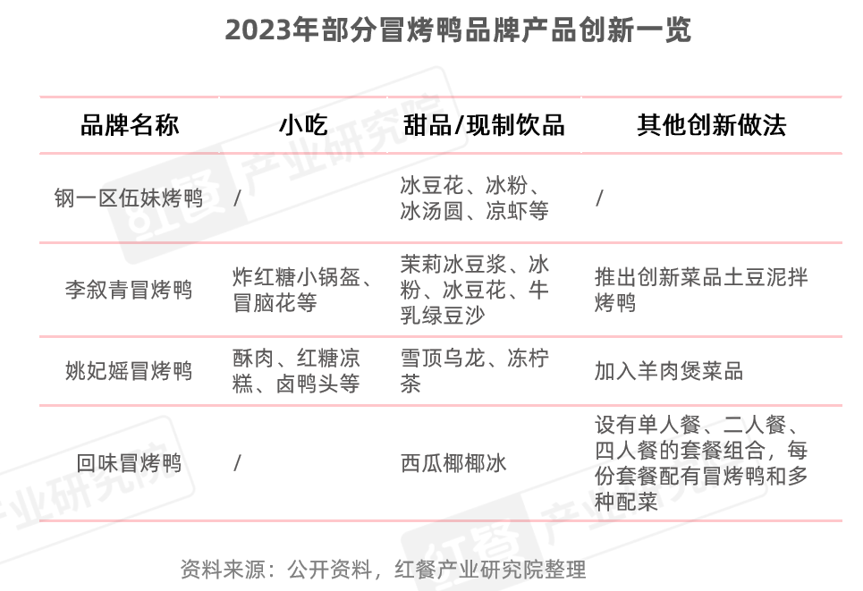
2.产品:冒烤鸭产品较丰富多元,“小吃+”“甜品+”趋势初显
从菜品价格上看,单只冒烤鸭价格在60~140元之间,,饱腹感足,其他菜品单价都在4~20元之间,且品种丰富,能够实现“一盆冒所有”。另外,冒烤鸭品牌常以不锈钢碗盆装菜上桌,烟火气十足。
此外,目前部分冒烤鸭品牌还开始增加小吃、甜品、现制饮品等产品,以丰富产品线。值得关注的是,部分品牌也对冒烤鸭产品本身作出了创新,如李叙青冒烤鸭推出了土豆泥拌烤鸭等。

3.门店模型:投资相对较少,模式较为灵活
大部分的冒烤鸭门店以小档口的模式经营,面积在50~80平方米之间。而且,由于冒烤鸭的标准化程度相对较高,制作方法相对简单,因此一个小型冒烤鸭门店对于人力的专业度要求相对低,且需要的员工数量较少,通常在3~5人之间。

因此,冒烤鸭门店具有投资相对较少、模式较为灵活的特点,这也是冒烤鸭门店能在短时间内开出那么多门店的主要原因之一。
4.供应链:冒烤鸭标准化程度高,制作技术相对成熟
冒烤鸭的制作流程可主要分为烤鸭、特调汤底、烹制、调配碗料四大步骤,标准化程度高。

目前,市面上已经出现了烤鸭、冒菜汤底的半成品,可有效提高冒烤鸭门店端的制作效率。
比如华鸭集团早年提出了“调理鸭胚”的概念,把鸭子经过腌制、烫皮、挂糖处理,做成调理鸭胚,餐饮门店可以根据实际需求对调理鸭胚再做加工处理,极大地提高了门店的制作效率。

爆火背后的隐忧,
三大因素制约冒烤鸭发展
尽管当前冒烤鸭赛道的发展热度较高,且产品和门店模型已初步成熟,但是这背后也隐藏着许多问题。这些问题可能会阻碍冒烤鸭赛道的进一步发展,使其难以实现持续、健康的发展。
1.制约因素一:加盟乱象丛生,大部分门店品牌意识较弱
冒烤鸭赛道中加盟乱象丛生,快招公司、快招品牌时有冒头。据了解,这类快招公司简单注册一个餐饮品牌,并利用“低门槛、高回报”等虚假承诺吸引创业者,骗取加盟费用。
更有甚者会在合同上做手脚,以各种名义收取各种费用,如商标使用费用、原材料和设备费用等。行业人士认为,快招公司的短视行为很可能会提前毁掉整个赛道。
同时,大部分冒烤鸭入局者的品牌意识较弱,对门店招牌和环境缺乏足够的重视。不少街边的冒菜店、麻辣烫店通过在门店贴上市井文化、成都文化相关的对联或标语,直接把原有的门店改为冒烤鸭店,使得消费者的体验感较差。

2.制约因素二:赛道有大量长尾商家,缺乏头部品牌引导
冒烤鸭赛道处于发展初期,赛道中充斥着大量长尾商家,尚未出现在门店规模、品牌力、供应链建设等方面占有较大优势的头部品牌。红餐大数据显示,截至2023年12月,86.5%品牌的门店数在20家以下,仅有6.3%的品牌门店数在50家以上。

缺乏头部品牌的引领,赛道尚未实现规范化、良性发展。比如,赛道缺乏统一的标准和规范。一些不良商家可能会作出以次充好、偷工减料等不规范行为;在缺乏品牌背书的情况下,消费者可能会对冒烤鸭的食品安全、品质等方面产生疑虑,从而降低购买意愿和忠诚度……
3.制约因素三:竞争壁垒较低,品牌容易陷入同质化竞争
大量的冒烤鸭门店快速冒头,这也说明了冒烤鸭赛道准入门槛相对低,品牌竞争壁垒较低。

首先,很多街边店、夫妻店采用的都是冒烤鸭半成品。同时,市面上有大量冒烤鸭相关的标准化冻品和调味品,产品容易复制。
其次,锅底味型单一。不同于火锅、麻辣烫等有多种锅底选择,由于冒烤鸭需要以辣椒面激发香气,因此其目前基本只有麻辣锅底的味型。
再者,如果门店坚持现烤烤鸭,将对供应链的要求较高。但目前冒烤鸭品牌自身的供应链建设尚未成熟,如果品牌要提供现烤烤鸭,其将面临一定的挑战。
此外,当下冒烤鸭门店的场景都以市井风为主,场景同质化的情况较为严重。
如此一来,冒烤鸭品牌便难以在品质、口味、供应链等方面建立自身的优势,容易陷入同质化竞争。

从业者如何避免成为网红流量的“炮灰”?
综上所述,冒烤鸭赛道存在火爆的潜质,但也面临着一些挑战和问题。基于此,红餐产业研究院为冒烤鸭从业者提出了三点建议:
第一,建立竞争壁垒。目前冒烤鸭赛道中鱼龙混杂,加盟乱象较多,创业者入局需要谨慎。为了避免成为网红流量下的“炮灰”,建议从业者可以通过品质升级、场景升级等方式,建立自身的品牌竞争壁垒。
第二,主动融合其他餐饮品类,拓展更广阔的市场。为解决冒烤鸭产品结构单一的痛点,建议从业者主动融合川菜、火锅、烧烤等品类,在门店中加入多种菜品,以丰富产品线。
第三,走向细分,延伸多重口味、多种做法。不少细分赛道的玩家,如牛蛙、酸菜鱼赛道的品牌都会以“1+N”的模式延伸单品的口味和做法。比如牛蛙就发展出酸辣、香辣、紫苏等多种口味,以及铁锅、炭火、铜炉等多种烹制方法。

结语
2023年,冒烤鸭凭借其高性价比、极具冲击力的外观出品,迅速崭露头角,成为餐饮行业的一匹黑马。如今,冒烤鸭赛道已经涌现出一些连锁品牌,展示了该品类的市场潜力和发展前景。
尽管冒烤鸭赛道非常火热,但其痛点亦较为明显,如加盟乱象丛生、品牌意识较弱、缺乏头部品牌的引领以及竞争壁垒较低。在这种情况下,冒烤鸭从业者需要抓住市场机遇,通过加强品牌建设、延伸产品口味和做法等措施,以求更好地突围。
为了让冒烤鸭从业者更加详细了解现制酸奶的发展情况,红餐产业研究院特推出《冒烤鸭可持续发展报告2023》电子版,大家可以通过以下方式限时获取!
获取方式:在“红餐智库”微信公众号后台,发送“冒烤鸭”,即可获取全文版。
步骤一:关注【红餐智库】微信公众号;
步骤二:在后台回复“冒烤鸭”即可限时获取本报告的完整版。