关店潮,愈演愈烈。
上半年,42家上市鞋服公司平均每天关店16家;半年内餐饮业闭店105万家,数据直逼去年总和。(数据来源:企业财报、天眼查)
而据赢商云智库不完全统计,8-9月,两个月间又有近40家典型品牌进行闭店动作,茑屋书店西北首店撤场、书亦烧仙草“90天关482家店”不断引发热议。其中,餐饮是重灾区,占比超一半,多个品牌倒在“十一黄金周”前夕。

1
昔日餐饮“排队王”
狼狈退场
国家统计局数据显示,2024年1-8月全国餐饮收入增速降至“十年最低”,行业竞争加剧,网红餐饮寿命进一步缩短。
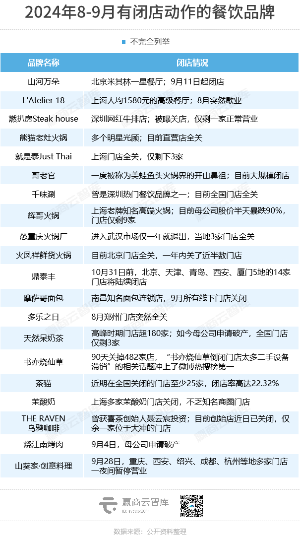
据赢商云智库不完全统计,近两月餐饮领域超20家连锁品牌有闭店动作,涵盖中式正餐、西式正餐、火锅、休闲餐饮、异国风情餐饮等多个业态,几乎个个都曾是“排队王”。

高端餐饮“大逃杀”仍在上演。接待超10万人次,曾摘得米其林一星、黑珍珠一钻等诸多大奖的素食餐厅【山河万朵】闭店停业;被誉为“包子界的米其林”、“世界十大美食餐厅之一”的【鼎泰丰】撤出华北区域。
一方面,经济下行,高端餐饮的目标客群消费更加谨慎,“花188元看现场制作一盘生菜沙拉”的人变得越来越少;另一方面,奢侈品下场做餐饮生意,,抢夺市场份额,如LV国内首家餐厅“THE HALL会馆”近日入选成都米其林一星餐厅,尝鲜者不断。


◎图源:公众号@山河万朵
川式火锅洗牌加速。开创美蛙鱼头火锅品类的【哥老官】大规模闭店;曾获“100大携程美食林餐厅”的【熊猫老灶火锅】直营店全关,仅剩2家加盟店;明星郑恺曾持股的【火凤祥鲜货火锅】北京门店全关,转战下沉市场;【怂重庆火锅厂】“战略性认怂”退出武汉,在南昌仅剩一家店;【千味涮】再无线下店。
这些品牌都曾引发排队热潮,但持续创新乏力,消费者审美疲劳,加之在社交平台存在感不足,愈发黯淡无光。目前,酸汤火锅、菌汤火锅、鲜切牛肉火锅正凭借新奇的口味、低客单价不断崛起。

◎图源:公众号@熊猫老灶火锅
休闲餐饮内卷式竞争,“出局容易,出头难”。韩国最大食品公司CJ集团旗下全球性烘焙品牌【多乐之日】“区域加盟”管控难,郑州店“集体跑路”;【茉酸奶】仍未走出几次“食安”余波,位于上海知名商圈的多家门店关店;库迪咖啡去年新推出的【茶猫】“人机协作系统”鸡肋,陷入“无用卷低价”的困境,闭店率高达22.32%;以人文气质作卖点的【THE RAVEN乌鸦咖啡】连锁化后失去核心竞争力,创始店关闭、仅余一家店。
以茶咖、烘焙甜品为代表的休闲餐饮,可说是“红海中的红海”了。奈雪的茶、茶百道上半年营收下滑、净利大跌,古茗、蜜雪冰城上市被喊停,行业洗牌调整继续,关店收缩成为必然。

◎图源:公众号@茶猫
此外,异国风情餐饮再陷入困境,泰式料理、日式料理、韩式料理均有品牌关店。如曾被誉为“江浙沪泰式火锅鼻祖”、排队3小时的【就是泰Just Thai】,上海店全关;明星黄晓明代言过的【烧江南烤肉】,母公司破产;门店进驻多个城市的知名日料【山葵家·创意料理】,一夜间门店全关。
餐饮消费预期偏谨慎、人均消费下滑的态势下,在消费者心中强化“高性价比”印象是餐饮品牌“活下去”的关键策略。
2
高端零售下行
商超、女装、茶叶店“很受伤”
据光大证券研究分析显示,上半年全社会收入、财富效应下降,高能级城市消费走弱,在消费端呈现“平替当道”的趋势。
据赢商云智库不完全统计,8-9月近10个零售品牌发生闭店动作,以商超、女装、奢侈品、茶叶为主,半数档次属高档及以上。

商超持续闭店。上半年,华润万家、沃尔玛、物美、天虹超市、卜蜂莲花等知名品牌关闭了上百家门店,近两月麦德龙、永辉超市同样动作频频。
外资仓储式大型超市【麦德龙】,1996年以会员制商超的姿态进入中国市场。但彼时会员制模式在国内未成气候,麦德龙业绩并不理想,2020年被物美超市收购;此后亦未能接住会员制消费红利,近期成都、上海、武汉等地门店宣称“闭店改造”。
中国“生鲜第一股”【永辉超市】,在线上购物、社区团购、同城配送等业态的竞争下,近三年业绩不佳,累计亏损约83.75亿元。今年上半年关了近50家门店后,近期又关了近百家门店。
不过,永辉超市一直寻求突破改变。6月开始进行“胖东来式”调改,多个门店焕新开业后业绩增长数倍乃至十几倍。效果显著的改革在上个月吸引了名创优品注资,成其第一大股东。

◎郑州永辉瀚海海尚店 图源:永辉超市官网资讯
奢华品牌消费遇冷。【GUCCI】沈阳卓展购物中心店突然关闭后,同场的【LV】也将于10月15日关闭。后者在沈阳的规模不断缩小,由巅峰时期的“一街四店”(目前,LV仅北京、上海、成都、西安如此布局)变成“一城一店”。
2021年被山东如意收购的法国轻奢集团【SMCP集团】正缩减中国门店,今年至今旗下Sandro、Maje、Claudie Pierlot分别减少门店12家、16家、6家;几经辗转,被之禾收购的法国轻奢品牌【Carven】近期在多个城市关闭门店,全球门店余11家。
小众轻奢品牌,在高端消费遇冷的大环境下,抗风险能力较奢侈品更弱。区别在于SMCP集团在山东如意手下处于“散养”状态,缺少更多资源支持;自2018年被之禾收购,Carven在之后的五年里一直缺失设计主导者,品牌定位模糊且无爆品,去年重塑后的形象大变,无法留住原有粉丝,接连错过海外消费回流、轻奢消费热潮。

◎图源:公众号@Carven
中高端茶叶遭遇寒冬,茶商“有茶无钱”。以“高端特质,大师制茶”为卖点、全年销售额曾高达20亿的【小罐茶】被爆大规模闭店,半年关了约370家,股权被冻结;新加坡奢华茶叶品牌【TWG特威茶】关闭重庆最后一家店,中国地区仅剩位于上海的2家门店。
消费降级下,消费者对中高端茶祛魅,茶叶品牌前几年的“奢侈品路线”走不通了。如小罐茶“八位制茶大师手工制作”、“一个大师一年炒了2.5亿的茶”的口号翻车,被质疑为“智商税”;且为匹配品牌定位,选址中高档商场,租金成本高昂。

◎图源:微博@小罐茶
3
健身、培训再现“跑路潮”
网红书店倒在打卡里
近年,连锁品牌店再现“跑路潮”,“卡还在,店没了”。其中,体育运动、教育培训是“高发地”,在本次统计闭店的文体娱品牌中占比超七成。

郭富城代言22年的香港连锁健身中心【舒适堡】,9月突然“断崖式闭店”,8月曾推出几乎半价的优惠会员活动;巅峰时期曾被视为超级猩猩对手的上海知名健身品牌【JJFitness捷捷健身】因实际控制人涉嫌刑事犯罪,导致资金冻结,门店无以为继;经营13年的【静波瑜伽】突然宣布8月29日关闭所有门店;曾融资亿元、被视为是业界少有的专业室内滑雪品牌的【SNOW51】,近期陆续关闭半数门店。
此外,经营22年、被业内称为“国学巨头”的【秦汉胡同】全国门店突然大面积关闭,涉事金额或超千万元;来自日本的网红烘焙工作室【ABC Cooking Studio】中国内地门店一夜之间全关。
作为“重资产”生意,健身房、运动馆、培训机构的器材、场租、人力等成本高昂,主要通过新会员充值推动门店扩张,抗风险能力较差,一旦拉新、续费不足易发生资金链断裂。

◎图源:公众号@秦汉胡同
此外,继7月厦门网红书店“十点书店”宣布退出实体书店赛道之后,开业5年、服务读者超千万人次的【钟书阁】重庆店,被誉为“中国最美书店”的【茑屋书店】西安迈科中心店,也陆续闭店。知名书店集体撤退,再次掀起“实体书店生死存亡”的讨论。
“打卡大于刷卡”一直是网红书店经营难题。变身“社交货币”的书店,打卡的浮躁与阅读本身的沉静相矛盾,加之价格打不过电商,消费者粘性变差、多为“一次性消费”,这些使得网红书店“装修本都不一定能赚回来”。
在“理性消费时代”,增加学业刚需型服务比重,或许是书店的一条出路。