主页 > 餐饮资讯 > 行业资讯 >

益禾堂发布致朋友们的一封信,再度回应门店食安问题

2022-05-08

餐饮吧消息,近日,有媒体报道称,益禾堂新郑苑陵中学店、长葛文化路店、中牟白沙店存在纂改开封物料最佳赏味期等食品卫生问题。

5月6日,针对益禾堂被曝使用过期发霉食材一事,益禾堂发布声明称,益禾堂总部第一时间成立了调查小组,目前已要求涉事门店立即闭店,接受监管部门检查。

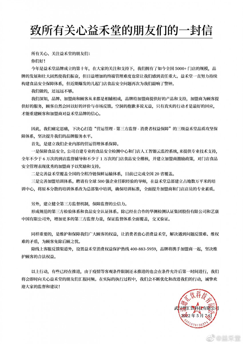
5月7日,益禾堂针对门店食安一事,再度发布《致所有关心益禾堂的朋友的一封信》。

 

益禾堂发布致朋友们的一封信,再度回应门店食安问题

 

益禾堂方面表示,今年是益禾堂品牌成立的第十年,在大家的关注和支持下,益禾堂拥有了如今全国5000+门店的规模。在品牌的发展和壮大的同时,益禾堂日益增加的终端管理难度让其倍感责任重大。

益禾堂一直努力持续构建食品安全保障体系,但近期爆发的几起门店食品安全问题再次为益禾堂敲响了警钟。

益禾堂在《致所有关心益禾堂的朋友的一封信》中表示,只有真实的行动才是最好的回应,才能重建顾客和加盟商对益禾堂品牌的信心。

为此,益禾堂下决心打造“营运管理-第三方监督-消费者权益保障”的三级益禾堂品质攻坚保障体系,坚决提升品牌服务水平。首先,是建立企业内部的营运管理体系保障。另外,益禾堂还建立健全第三方监督机制,保障监督的公信力。同样重要的是益禾堂还将努力维护和保障消费者广大顾客的权益,让消费者放心消费益禾堂,解决遇到问题反馈难、维权难的矛盾,为顾客免除后顾之忧。

 

益禾堂发布致朋友们的一封信,再度回应门店食安问题

 

益禾堂最后还表示将携手加盟商一起,坚决维护顾客的合法权益。并在此间不断优化和改进行动,并诚挚欢迎大家的监督和建议。

相关标签: 食品安全 益禾堂 发霉食材

展开全部