主页 > 餐饮资讯 > 行业资讯 >

报告发布:餐企如何做好供应链数字化转型?

2022-09-26

如何利用数字化工具管理好自己的供应链, 如何利用数字化实现从后端到餐桌全链条的有效运营……这些问题困扰着诸多餐企。

如今,这些问题都能在腾讯智慧零售、网聚资本、红餐产业研究院、AMT企源联合推出的《食品与餐饮连锁企业数字化增长指引参考——数字化供应链专题》中找到答案。

相比较美国成熟的供应链系统,目前餐饮业的供应链尚处于发展中阶段,整体供应链公司体量偏小。我国传统供应链大多数存在“一刀切”、后端优化和被动管理的特征,同时餐饮链相对冗长,供应链较为分散,大部分餐企面临中等规模困境。

疫情、经济下滑及新模式等多重因素影响下,传统的餐企运营模式亟需变革重塑,企业的转型升级迫在眉睫。其中,供应链的重要性日益突出,正逐渐成为后疫情时代下餐企竞争力的关键组成部分。供应链投资也受到资本市场的追捧,发展前景乐观。

前两期报告,我们从整体层面上分别讲述了餐企如何利用数字化进行转型、营销和扩张,本期报告将重点聚焦餐饮业的数字化供应链主题,分析餐饮数字化供应链的现状与问题,并给出建设发展方向的落地性建议。

01.谁统治了供应链,谁就统治了世界

经济学家帕拉格·康纳在《超级版图:全球供应链,超级城市与新商业文明的崛起》中写道:“在21世纪,供应链是一种更深层次的组织力量,谁统治了供应链,谁就统治了世界。”

对于餐企来说,供应链的效率关乎自身企业的成败,高效有序的供应链管理能够提高产品质量、更好地满足客户需求,同时大大减少经营管理费用,实现企业利润的增加。

餐饮供应链是连接上游农产品种植与下游门店的中间环节, 目前主要是通过自建或与优秀的供应链企业合作。近年来,越来越多的餐饮连锁企业出于自身能力不足、整合难度大、资金流风险及冷链物流能力的原因,开始选择与第三方专业餐饮供应链公司合作。

很多餐饮企业在门店数量达到一定数量时,会因采购、品控、厨师水平等的不统一而导致标准化程度难以推进,随即带来成本的上涨和客户体验的不一致。只有依托足够强大的餐饮供应链,前端门店才能实现稳定、高质量的扩张。

考虑到规模效应,“中央厨房+连锁门店”的传统模式也逐渐迭代演变成“中央厨房半成品+全渠道销售至终端用户”的模式。

 

报告发布:餐企如何做好供应链数字化转型?

 

△图片来源:《食品与餐饮连锁企业数字化增长指引参考——数字化供应链专题》

连锁化和标准化的提速一方面提升推动供应链需求爆发,另一方面使头部餐企的门店扩张在多个区域短兵相接,竞争异常激烈。外卖和单店餐饮兴起给餐饮业激发了提升运营效率需求,餐饮连锁化率提升则给餐饮业激发了标准化需求。

举个例子,目前在休闲卤味领域市占率第一,无论是营收规模、门店数量还是覆盖范围,均遥遥领先领先于同品类竞争对手的绝味食品。绝味供应链以数字化平台为支撑,以供应链上的物、人、信息的全连接为手段,构建了一个产品设计、采购、生产、销售、服务等多环节高效协同、快速响应、敏捷柔性、动态智能的数字化供应链生态体系。同时绝味以构建“紧靠销售网点、快捷生产供应、最大程度保鲜”的全方位供应链体系作为其经营目标,在实际的发展过程中生产供应不断的靠前市场支撑,最终形成了“一个市场、一个生产基地、一条配送链”的生产经营模式格局。

 

报告发布:餐企如何做好供应链数字化转型?

 

△图片来源:摄图网

02.数字化供应链转型势在必行

埃森哲咨询针对供应链的未来发展及其影响的研究显示, 45%的受访高管表示,担心到2025年客户期望的快速提升将会影响到业务的发展。高管们都一致认为,为满足不断变化的客户需求,供应链必须从被动走向主动,成为企业下一阶段的增长引擎和核心竞争力。而通过数字化供应链管理可以帮助餐企有效构建供应链信息流、物流、现金流的完整闭环。

基于供应链平台采用连锁化架构,实现门店之间的物料调拨,中央厨房可向各个门店出库物料,提供稳定、高效的从集仓库进销存管理、采购、生产到配送等一体化的解决方案。

事实上,标准化看似很难做,但是对于连锁企业来说更是要坚持去做,在食材的原料从加工到门店上餐的整个过程就能更细致化的把握,通过供应链管理可以实现从源头上建立起标准,每个环节采用标准化去运营,只有这样才能提高生产环节的效率。未来的消费竞争中,供应链一定会成为餐饮行业的标准化方向。

 

报告发布:餐企如何做好供应链数字化转型?

 

△图片来源:《食品与餐饮连锁企业数字化增长指引参考——数字化供应链专题》

餐饮数字化供应链应该包括从食材生产到消费者的整条产业链,包含原料生产、食材流通、餐饮加工、终端消费者闭环。

消费环节:需求量大,需求变化快,口味、区域差异大;同时消费者对餐饮安全重视程度正逐步提高,使得餐饮企业对从食材到加工各个环节的要求不断提高,而中小餐饮企业采购食材溯源能力弱,价格波动大,采购流程不规范,存在一定食品安全风险。

餐饮环节 :竞争激烈,集中度低,中小餐饮占比65%以上,成本高居不下(房租/人工/原料/水电等),盈利能力低(毛利率约50%,净利率约5%); 其中大型、连锁餐饮采购渠道较为成熟,而占比较高的中小餐饮因采购规模小、议价能力弱,常依赖传统渠道,对所购食材质量控制有难度。

流通环节:相比美日拥有成熟的数字化供应链企业,国内原料端到餐饮端的流通环节仍以传统批发、分销为主,当地经销商向农户采购,销售至销地批发商,销地批发商分销至门店,存在成本高、效率低、损耗大、信息不对称等问题,目前国内尚无较大规模的供应链企业。

原料环节:包含农业、食品加工企业;规模庞大,产地分散,标准化程度低,质量参差不齐。

供应链能力在餐饮产业变革机遇下尤为重要。餐饮企业尤其是中小型餐饮对采购产品的品质、价格更为敏感,因此下游食品企业取胜的核心在于强供应链管理能力带来的规模优势,体现在采购、研发、生产、运营、销售等环节中更高效的反应,更稳定的品质,以及更低的单位原料、制造成本、物流、分销费用。

以中、小型餐饮连锁企业而言,过早的自建供应链体系,只会拖慢发展的步伐,分散管理的精力。通过对于市场发展的观察,我们认为,中、小型餐饮连锁企业前期主要应以业务发展、市场扩张为主,供应链端应以第三方服务商为主,内部配备少量管理人员进行规划、协调即可支撑企业的快速发展,待到企业发展到中等规模以上后,有了稳定的业务增长和冗余资金,可以考虑逐步引进专业的人才、技术与设备进行补强,从外包逐步转为自建。

以上内容出自由腾讯智慧零售、网聚资本、AMT企源、红餐产业研究院联合推出的《食品与餐饮连锁企业数字化增长指引参考——数字化供应链专题》。

以下是该指引参考中的其他精彩内容节选:

 

报告发布:餐企如何做好供应链数字化转型?

 

△报告封面

 

报告发布:餐企如何做好供应链数字化转型?

 

△报告目录

 

报告发布:餐企如何做好供应链数字化转型?

 

△中国供应链发展规模

 

报告发布:餐企如何做好供应链数字化转型?

 

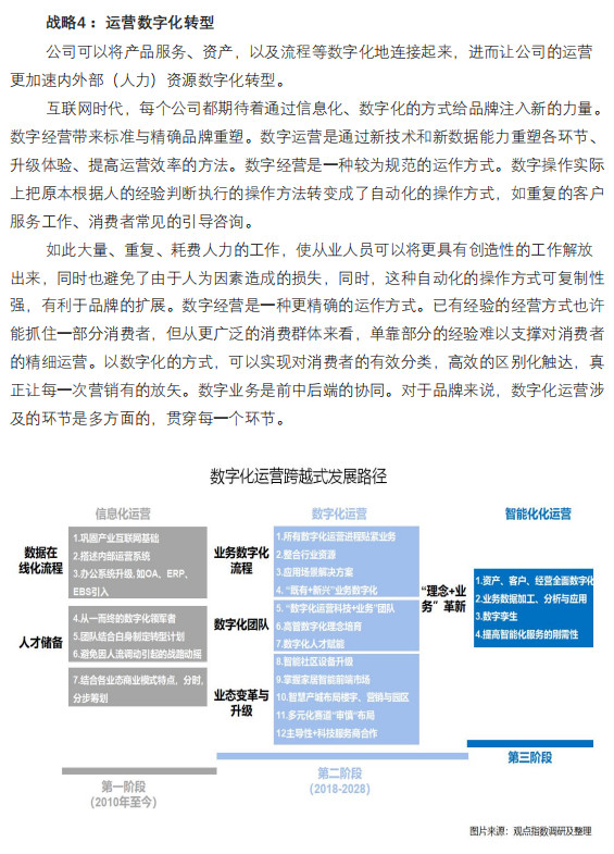
△数字化运营跨越式发展路径

相关标签: 餐饮供应链 餐饮企业 中央厨房

展开全部