据红餐品牌研究院近期发布的《中国咖饮品类发展报告2022》显示,截至2022年11月17日,咖啡相关的餐饮企业注册量达到1.77万家,已经超过了去年全年的注册量,存续量方面也大幅上升,同期的咖啡相关餐饮企业净增长量达到了1.36万家。

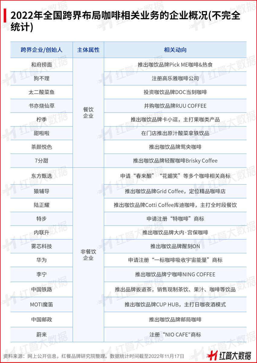
据《中国咖饮品类发展报告2022》数据,截至2022年11月17日,拥有推出新品牌、注册咖啡相关商标、新增咖啡相关业务等动向的跨界品牌有20个。总体来看,这些跨界企业可以大致分成两大类。

第一类,餐饮同行。2022年,不少茶饮、面馆、中式正餐品类的品牌,通过新增咖啡产品、推出咖啡品牌或投资咖啡企业的模式进入咖饮赛道,以拓展业务边界。比如,喜茶、奈雪的茶、蜜雪冰城、CoCo都可等在内的茶饮品牌,早已通过推出全新品牌或投资入股的方式,入局咖饮赛道。今年,茶颜悦色也推出了全新品牌鸳央咖啡,7分甜也推出了咖饮子品牌轻醒咖啡Brisky Coffee。

图源:中国邮政微博
第二类,来自不同领域的跨界企业。这类企业布局咖饮赛道目的各不相同,或为了接近年轻消费者,或为了提供更好的消费体验,或是艰难处境下的自救,又或是在试水中寻找新的增长曲线。
这些不断入局的新选手使得咖饮赛道热度空前高涨,也让咖饮赛道的竞争进一步加剧了。