2022年米粉品类呈现出怎样的发展现状?未来又有哪些新的发展趋势?
这些问题都能在红餐品牌研究院近日发布的《中国米粉品类发展报告2022》中找到答案!

米粉长久以来都是中国人的主食之一,刚需性强,因此,米粉市场算是一个长期稳定的大市场。
由于细分品类众多、地域性强,米粉市场整体仍较分散,品牌跨区域发展有难度。而近年来,资本加速涌入米粉赛道,新兴品牌快速崛起,地方政府如柳州、江西积极支持米粉产业的建设,米粉市场的格局正在生变。

米粉市场规模超千亿
“有品类无品牌”特征明显
米粉,是指以稻米等食材为主要原料,经过除杂、碾磨、糊化、成型、冷却等工序制成的条状食品。从广义上来看,米线、肠粉等均属于米粉。米粉盛产于我国南方,由于制作方法的不同,各地的米粉会有不同的形态和口感,江西、云南、湖南、福建、广东等地均有当地的特色米粉。本报告重点讨论米粉品类在餐饮端的相关表现。
1.米粉市场规模达1324亿元,品类地域特性明显
据红餐大数据显示,2021年,米粉的市场规模约为1097亿元,并预计2022年米粉的市场规模将达到1324亿元。

虽然米粉市场规模巨大,但其规模化程度不高。红餐大数据显示,超九成的米粉门店数在3家以下,门店数在3~50家的品牌数占比为6.87%,门店数在50家以上的品牌占比不足0.4%。可见,米粉赛道中大型的连锁品牌较少,小店、夫妻店占大多数,“有品类无品牌”的特征较为明显。

米粉天然具有地域属性,加之米粉赛道的产业链、供应链建设尚处于起步阶段,连锁品牌较难实现跨地域发展。从品类门店的城市分布特征看,据红餐大数据显示,米粉品类的平均城市入驻率(该品类所有品牌入驻城市率的平均值)仅为2.7%,在所有的小吃快餐品类中,米粉的平均城市入驻率处于较低水平。

具体至品牌,虽然有较多米粉品牌拥有数百家门店,但是除了五谷渔粉、无名缘米粉、阿香米线、蒙自源等品牌之外,其他品牌多聚焦于区域发展且知名度不高,比如三品王有240余家门店,其中超九成门店集中于广西市场。

目前整个米粉市场大体可以划分为两个阵营。第一类是具有较高知名度的老牌连锁品牌,比如蒙自源、阿香米线等。蒙自源目前门店数达到了1014家,已拓展至福建、上海等地;阿香米线目前拥有716家门店,分布于山东、江苏、浙江等地。
第二类是近年崛起的新锐品牌。比如三两粉·湖南手工米粉、贵凤凰贵州羊肉粉、及第粉等。这类新锐品牌以独特的米粉产品切入细分赛道,发展前景可期。
2.华南米粉门店最多,广东、贵州、广西门店数稳踞前三位
从地区分布来看,红餐大数据显示,截至2022年12月15日,华南地区有着最多的米粉门店,占总门店数的22.2%。其次是华东地区和西南地区,门店数占比分别为18.5%和18.4%。这主要由于米粉在南方有着悠久的发展历史,当地已养成了米粉的消费习惯。
另外,我国的人口加速往长三角城市群、珠三角城市群迁徙,上述城市群的消费者对于米粉有着多元化的口味需求,进一步促进了米粉市场的繁荣。

从省份分布来看,截至2022年12月15日,广东、贵州、广西三大省份的米粉门店数最多,门店数占比分别为13.5%、9.2%、6.3%。

广东有着河粉、肠粉、陈村粉、濑粉等米粉种类,且各个地区有着不同的做法,比如肠粉就有普宁肠粉、广式肠粉。同时,广东亦分布着较多的湖南米粉店、云南米线店等,因此这里是米粉店铺的集中地。
米粉在贵州和广西属于当地的主食之一,且米粉种类众多。贵州有牛肉粉、羊肉粉、肠旺粉、鹅肉粉、酸汤粉等。
广西不仅有全国闻名的桂林米粉和柳州螺蛳粉,还有南宁老友粉、生榨粉、宾阳酸粉等特色米粉。比如,螺蛳粉品牌柳螺香就创立于广西,目前已有643家门店,门店分布于广西、广东等地,该品牌已于2022年10月获得投资,发展势头良好。
3.以辣为味型的米粉较受欢迎,消费者最爱酸辣粉
从消费端看,红餐大数据显示,在米粉店推荐菜排名的前十位中,酸辣粉位居首位。酸辣粉起源于重庆,是较早走向全国市场的地方米粉,市场基础较为庞大。
其次是番茄肥牛米线和近年来热度不减的螺蛳粉,而过桥米线、肉沫米粉、香辣肥肠粉、麻辣牛肉粉也名列前茅。从中可见,以辣为味型的米粉较受欢迎。

另外,饮料如酸梅汁,小食如鸡爪亦榜上有名,可见小食和饮料也是米粉品牌的产品研发发力的重要方向之一。
在消费者对于米粉的评价词频中,关键词排名前三的是“味道赞”“服务热情”“性价比高”。另外,“口感赞”“肉类好”等关于菜品的评价也较为靠前,可见,消费者较为注重产品的口感和品质,这也意味着品牌需要重视产品的打磨。

深耕米粉市场有8年之久的霸蛮湖南米粉创始人张天一接受红餐品牌研究院采访时表示,对于米粉品牌而言,产品力就是品牌力,品牌需要在核心产品上花大量的精力进行打磨。而米粉的产品打磨可从两方面入手,首先是还原地方特色米粉的味道,打造出穿越全生命周期的产品;其次是实现标准化生产,使得核心产品能够大批量、高效率地产出。

地方米粉打破“地域紧箍咒”
近年来,米粉赛道中一个较为明显的趋势是地方米粉陆续崛起。“地域紧箍咒”被打破的背后,是品牌积极走向全国、布局零售领域,政企合作带动产业链建设的结果。
1.新疆米粉、江西米粉崭露头角
在发展势头较为良好的新疆米粉赛道中,啊臻味道米粉、吴佳拌米粉、辣风芹门店均超过200家,其中七成以上的门店位于新疆。值得留意的是,上述品牌近年来逐步往其他地区拓展,在甘肃、陕西、四川、广东等地均有一定的门店布局。
另外,新疆米粉品牌花小小还把新疆米粉带出了新疆,占位一线、新一线市场,在创立的三年间开出了430家门店。

花小小新疆炒米粉的创始人赵刚表示,新疆米粉品类属性清晰明确,认知成熟,具备记忆点,炒制时产生的锅气使其更具价值感,快餐特质明显。在供需两端的共振之下,新疆米粉有望成为继螺蛳粉之后,米粉赛道的下一个爆品。
江西米粉近年来也颇为出圈,比如李大叔南昌拌粉开出了344家门店,覆盖80余个城市;子固路老南昌拌粉有着278家门店,覆盖50余个城市。
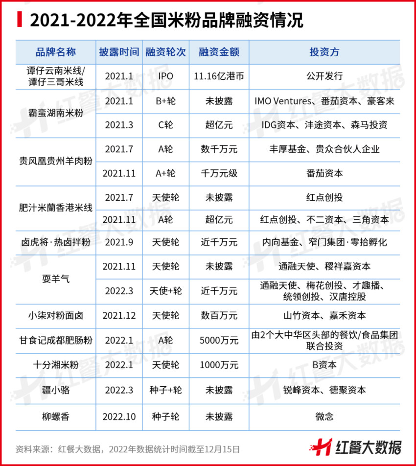
港式云南米线亦表现亮眼,其代表品牌肥汁米蘭香港米线,不到半年就拿下了两轮融资,估值一度近10亿元,随后在市场上引发了一波跟风创业潮。同时,2021年10月,港式云南米线代表谭仔国际成功上市,进一步助推了这个细分品类的热度。
贵州米粉、成都肥肠粉等地方特色米粉也开始崭露头角,均有一些代表品牌在过去两年中获得融资,加速崛起。

这些新锐米粉品牌主要采用了“爆品米粉+当地特色小吃”的产品结构。红餐品牌研究院统计发现,老牌的米粉连锁品牌如五谷渔粉、无名缘米粉、蒙自源、阿香米线的米粉种类均超过15款,而新锐地方米粉品牌如花小小新疆炒米粉、贵凤凰贵州羊肉粉均把菜单上的米粉种类控制在15款以内,并在米粉的基础上加入了地方特色小吃。

这样的菜单设计能够突出品牌的差异化特色,品牌可凭借爆品米粉抢占流量,另一方面,精简的菜单能够减轻品牌的后端供应负担,从而加快品牌扩张步伐。这一做法较为适合处于起步期的地方品牌。
2.新零售浪潮汹涌,调味品化、特色产品零售化成新亮点
近年来,在餐饮零售化浪潮的带动之下,部分米粉品牌主动探索零售产品,拓宽了品类边界。螺蛳粉、湖南米粉和新疆米粉是近年来在零售领域表现较为亮眼的三个米粉细分品类。

此外,除了速食米粉之外,不少米粉品牌还推出了调味品、小吃等零售产品,米粉零售产品出现了调味品化、特色产品零售化的新趋势。
调味料产品主要是米粉的酱汁、底料,比如老盐街米粉的米粉专用卤水,以及啊臻味道米粉的鸡肉酱、辣椒酱。小吃产品则主要是各类地方特色小吃,比如老盐街米粉推出的广西小吃锅烧肉等。这些产品能够帮助地方特色品牌丰富产品线,吸引流量。
总体而言,米粉品牌入局零售领域,一方面能够借力线上渠道实现业绩增长,补足线下渠道的不足。另一方面,零售产品的销售情况能够为品牌开店、选址提供数据支撑,反哺线下渠道。
3.米粉产业再迎变革潮,全产业链联合共创
供应链不健全,产业链建设起步较迟,是米粉赛道的一大痛点。为了推动米粉产业的高质量发展,促进米粉的品牌化发展,部分地方政府近年来持续发力建设米粉产业链,从资金投入、税费减免、平台搭建等方面给予了全方位的扶持。米粉产业上下游的企业也积极投身产业建设,加大投入技术研发、工厂建设、原料种植等。
其中,广西省柳州市早于2014年就开始推动当地的螺蛳粉产业建设,形成了从生产端到研发端的一系列配套产业,产业集群效应明显。
江西省政府近年来也在不断加快米粉的产业建设。由江西省商务厅、南昌市政府和中国饭店协会共同主办的”中国米粉节”已取得了亮眼的成绩,”第二届中国米粉节”线上线下交易额达到了3.4亿元。
此外,河南省亦建成了百亿规模的酸辣粉产业,四川绵阳市于2022年6月制定了绵阳米粉产业发展计划……随着地方政府的大力扶持以及米粉产业链的逐步优化,米粉品类的发展有望在未来进一步提速。

未来,米粉赛道将有哪些新趋势?
1.生态化布局或为大势所趋
培养生态化思维,进行产业链布局,是米粉品牌未来的一大发展趋势。由于米粉赛道的产业链打造尚处于初步阶段,在这种情况下,米粉品牌进行生态化布局,有助于赋能前端门店业务,提升协同效应。
米粉品牌进行生态化布局,可以核心的米粉业务为基础,深入至技术研发、原料和辅料生产、加工等领域,为门店销售、零售销售提供稳定的产品供应和渠道支持。
随着米粉市场的逐渐繁荣,生态化的米粉品牌还可从传统的餐饮品牌转型为供应链企业,为市面上的中小型米粉品牌提供供货等服务,扩充业务版图,同时促进米粉行业发展。
2.产业集群效应助力地方米粉破圈
在柳州螺蛳粉产业的带动之下,我国多个省市有望在未来建立起成熟的米粉产业。
地方政府可以从政策制定、资金扶持、税费减免等措施驱动建设种植基地、支持米粉企业购地建厂、制定生产标准等。在政府的帮扶之下,企业可以积极地开拓线上线下市场,实施技术改造,开办生产厂房,参加国内外的展览会、采购会等。在产业集群效应的作用下,未来更多的地方米粉有望走出来。
3.强化地域特性与大融合并行发展
不少业内专家认为,在产品策略上,米粉品类将有两大发展方向:一是强调地域特色,二是走向融合。
强调地域特色,是指地域特色将成为米粉品牌的差异化优势之一。一些品牌会把地方米粉作为自身的核心产品,以较为聚焦的定位立足市场,形成强烈的品牌烙印,这种做法较为适合处于发展初期的品牌。
走向融合,是指一些米粉品牌将融合其他米粉品类的口味,推出创新产品,或者推出跨品类的菜品如饭食、小炒、煲类等。目前蒙自源、阿香米线等品牌已推出了酸菜鱼、烤鸡肉串等跨品类菜品,在核心产品之外为消费者提供更多的产品选择。
蒙自源首席增长官李晓俊接受红餐品牌研究院采访时表示,米粉品牌推出一至两人份的正餐爆品,会使得品牌具有轻社交的特点,且更加契合性价比的消费潮流。
但这种做法对于供应链与后厨的要求较高,较为适合处于发展成熟期的品牌。