2023年,茶饮品类有哪些新的发展趋势?又有哪些发展机遇?
这些问题都能在红餐品牌研究院近日发布的《中国茶饮品类发展报告2023》中找到答案!

作为热门的餐饮赛道之一,茶饮品类的快速崛起史风光无限:资本涌动,品牌密集排兵布阵,万千创业者提刀上马,在短短数十年的时间内在中国开拓出了一个千亿级的赛道。
但是近年来,茶饮品类终结了野蛮生长的状态,出现了市场规模增速放缓、资本趋于冷静、品牌放缓拓展步伐等动向,这些动向犹如射线一般透射出了整个赛道的转向,也宣告着茶饮品类的发展进入了新的阶段。
在这个阶段中,茶饮品类迎来了哪些新变化?品牌需要如何应对?本报告将详细为你解答。

“跑马圈地”阶段终结
1.2022年茶饮市场规模达1419亿元
总体来看,我国现制茶饮品类已经发展相对成熟,主要经历了三个发展阶段,分别是以珍珠奶茶为主的1.0“粉末调制阶段”,产品主打“茶叶+牛奶”的2.0“街头阶段”,以及以鲜果鲜奶为主的3.0“新式茶饮阶段”。

在3.0新式茶饮阶段,茶饮品类有着较高的规模化程度。据红餐大数据显示,茶饮品类的平均城市入驻率(该品类所有品牌入驻城市率的平均值)为5.5%,高于咖饮(2.1%)、火锅(1.7%)等热门品类,在餐饮行业中名列前茅。

但不能忽视的是,前些年高速增长的茶饮赛道,近年来放缓了增速,赛道内卷愈加激烈。据红餐大数据显示,2015年到2021年,我国现制茶饮市场规模从422亿元增长到1419亿元,2022年市场规模为1423亿元,相比2021年仅增长0.3%。

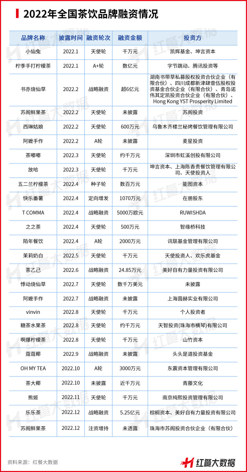
2022年,资本对于茶饮赛道的入局变得相对谨慎。首先,2022年茶饮品类披露的融资事件数和融资金额相较2021年均有所下降。据红餐大数据显示,2021年茶饮品类共披露了30起融资事件,披露的融资总金额超过125亿元。而2022年茶饮赛道共披露了26起融资事件,披露的融资总金额超过45亿元,与2021年相比存在一定的差距。

其次,2022年押注茶饮赛道的投资方多为个人投资者或规模较小的投资机构,知名投资机构较少。
再者,2022年有半数融资事件发生在天使轮,获得融资的多为新品牌,过往获得融资的头部、腰部品牌在2022年甚少披露新的融资消息。

另外,近日有传言称,“证监会对主板申报企业的行业要求作出了一些调整……食品、餐饮连锁、涉疫企业等上市或受限。”有业内人士认为,“在此背景之下,茶饮作为规模化、资本化程度较高的一个餐饮品类,将受到一定的影响。”
近年来,茶饮是颇受资本青睐的一个赛道,融资事件数和融资金额都居于各大餐饮品类之首,很多茶饮品牌也在资本的助推下高速发展,不少品牌均有冲击IPO或者上市的计划。如今,这些茶饮品牌未来的资本化之路陡添变数,前景堪忧。
不过,餐饮吧创始人陈洪波表示,“从另外一个角度来看,这也是一个挤掉泡沫的过程。近年来,在资本的助力下,诸多茶饮品牌快速跑马圈地,内功尚未锤炼扎实,步子还迈不稳就起跑很容易跌倒。”
由此来看,茶饮品类已经结束了疯狂“跑马圈地”的阶段,迈向了一个新的发展阶段。在这个阶段中,茶饮品牌应该重新审视自身情况,注重内功的锤炼,不断夯实自己的品牌竞争壁垒,并寻求在产品、运营、管理等方面持续突破,让茶饮生意回归到经营的本质上来。
2. “三巨头”发展路径各不相同,中端卡位赛竞争激烈
经过多年的发展,茶饮品类初步形成了“三巨头”鼎立的格局:奈雪的茶、喜茶以及蜜雪冰城。

除了三巨头之外,书亦烧仙草、茶颜悦色、CoCo都可、1點點、茶百道、古茗茶饮、沪上阿姨等中腰部品牌都各有优势,在茶饮赛道中开启了激烈的中端卡位赛。7分甜、甜啦啦等品牌,近年的发展势头也较迅猛,纷纷领跑了各自所在的细分品类或者区域市场。
此外,区域茶饮市场和柠檬茶品类也各有一批品牌突围。尤其是柠檬茶品类,已经成为新茶饮领域中的热门细分品类,发展势头迅猛。
值得留意的是,在疫情等多种因素的影响下,不少品牌陷入了增长瓶颈,知名连锁品牌亦难逃这种窘境,纷纷出现了裁员闭店、收缩市场等问题。比如1點點作为茶饮品类的老牌选手,2022年仅新开270余家门店,不到2021年新开门店数(近500家)的六成;同为老牌玩家的CoCo都可2022年仅新开370余家门店,不到2021年新开门店数(870余家)的五成……
3. 人均25元以上品牌占比不足1%,下沉市场并非遍地黄金
相比2021年,2022年茶饮市场的一个明显变化是性价比茶饮消费明显增长。红餐大数据显示,2022年人均消费10~15元的茶饮品牌数占比最高,约占茶饮品牌数的52.4%。可见,10~15元是茶饮消费的主力价格区间。
与2021年相比,人均消费在10元以下的茶饮品牌数占比提升了14.9%,人均消费10~15元的茶饮品牌数占比提升了12.2%,人均消费15~20元的茶饮品牌数占比降低了12.1%,其中人均消费在25元以上的茶饮品牌数占比下降至0.9%,降幅达10.5%。

茶饮市场的另一明显变化是下沉市场的内卷战渐趋激烈。红餐大数据显示,2022年,三线及以下城市的茶饮门店数占比超半数,达50.8%,其中三线城市的茶饮门店数占比达23.4%,相较2021年上升了1.8%。同时,茶饮门店在一线城市和新一线城市的占比都有一定幅度的下降,分别从2020年的10.3%、23.6%降至2022年的8.7%、19.8%。

从品牌上看,在下沉市场中,本就有蜜雪冰城、书亦烧仙草、甜啦啦、古茗、益禾堂等强势品牌。值得留意的是,这些品牌均在2022年持续拓张门店,加速争夺下沉市场,比如蜜雪冰城在2022年8月全面开放全国乡镇加盟申请,拓宽了下沉战略的广度。

具体至下沉市场的市场空间,红餐大数据显示,三线、四线、五线城市的每万人茶饮门店数分别约为4.87家、4.40家、4.42家,与一线、新一线、二线城市有着一定的差距。

此外,三四五线城市的每万人茶饮门店数与新一线、二线城市的差值并不大,可见三线、四线、五线城市的茶饮市场并非蓝海,当地已存在相当数量的茶饮门店。换言之,从业者需要谨慎判断下沉市场的品类红利,并采用恰当的策略去做下沉拓店举措。

快取店、加盟模式盛行
品牌探索极致规模化最优解
1. 茶饮爆款“断档”,大菜单模式盛行
在新茶饮品类爆发的阶段,霸气橙子、多肉葡萄等产品曾经在市场上爆火,这不仅带火了品牌,还进一步带动了消费者对茶饮品类的热情。爆品、品牌、品类实现相互成就。
2021年,油柑和黄皮相继爆红,奈雪的茶、喜茶、乐乐茶等品牌纷纷推出相关产品。但进入2022年后,茶饮赛道没再出现现象级的爆品。
此外,近年来茶饮赛道出现了一个较明显的转变:随着品类的深化发展,茶饮产品的形态愈发多元化,“大菜单模式”成为了潮流,即以“中坚产品+部分新品”的形式来拟定菜单。

红餐大数据显示,截至2023年2月,“2022中国茶饮十大品牌”中有9个品牌的茶饮产品SKU超30款,其中有5个品牌的茶饮产品SKU超40款。
2. 快取店模式为茶饮市场主流,“围炉煮茶”难成大气候
茶饮门店的店型可主要分为快取店、标准店和大店模式。目前,面积较小的快取店模式已经成为了茶饮市场的主流,在这种模式之下,品牌能够以较低的成本快速拓张。而标准店和大店则走的是重资产模式,提供多元的产品和“第三空间”的体验。喜茶和奈雪的茶都是这种模式的先行者,他们曾经均尝试过以此来开辟第二增长曲线。
但在发展过程中,他们的“第三空间”打造都遭遇了不同程度的挫折。在疫情影响和营收压力下,2022年,喜茶关闭了三层高的手造店,奈雪的茶则作出了战略转变,主推店型从200~350平方米的标准店改为80~200平左右的pro店。

“新茶饮+第三空间”未能大规模铺开,主要与产品特性和品类认知有关。“第三空间”的概念首先由星巴克引入至咖啡店中,随后,“第三空间”的概念得以在不同的咖啡品牌、独立咖啡店中复制、延展,成为了线下咖啡馆的特有标签。
而大部分茶饮品牌出于成本、坪效、投入产出比等方面的考虑都倾向于快取店模式,品类认知偏向于即取即喝,即便有少数品牌作出大店的尝试,也未能在市场中建立起明确的空间消费认知。
而2022年,市场上兴起的“围炉煮茶”的消费形式能较好提升消费价值感,三两知己围坐在泥炉周边,闲适地煮茶、品茶,这样的消费形式强调了消费者的参与感,其人均消费可达到50元以上。譬如,2022年底,奈雪的茶就在其旗下的生活方式集合店“奈雪生活”中,推出了围炉煮茶套餐,较受消费者欢迎。
这种模式是新茶饮探索“第三空间”的又一个尝试。但目前为止,“围炉煮茶”主要出现在茶馆、独立饮品店、独立酒馆,并未在连锁茶饮店中大规模流行开来,跟常规的茶饮门店的认知特性并不相符。而且这种消费形式存在一定的安全隐患,只适合设置在露天空间,与茶饮品类主流的门店模型(商场店、商业区店等)不相适应,食物烤不熟、容易烤焦也常为消费者所诟病,其在未来很可能也难以成大气候。
3. 纯直营模式发展受限,品牌探索极致规模化最优解
茶饮是规模化程度推进得较深的一个餐饮赛道。对于规模化发展,茶饮品牌已有过不同的探索,其商业模式可大致分为三种:纯直营模式、直营+加盟模式、纯加盟模式。
比如,2022年之前,喜茶和奈雪的茶均采取纯直营模式,不开放加盟。两大品牌都深度参与了每一家门店的运营和管理,能够在门店展示较好的品牌形象,因此其品牌力在茶饮赛道中名列前茅。
但同时也意味着品牌的连锁复制能力受到一定的限制。奈雪的茶和喜茶作为新茶饮的先行者,发展至今的门店规模与诸多加盟品牌均存在一定的差距。
为了提升门店规模,加快占领市场,一些直营品牌透露出开放加盟的意向。2022年11月,喜茶宣布计划在非一线城市开放加盟业务,截至2023年2月,喜茶已开出10余家加盟店,还有20余家加盟店即将开业。

同时,获奈雪的茶5.25亿元投资的乐乐茶也有意向开放加盟,国际化茶饮品牌KOI可宜也宣布于2023年重启加盟。
但另一方面,相较加盟品牌,大部分直营品牌有着更强的综合运营能力和选址能力,门店存活率相对更高。相应地,多数加盟品牌则有着管理松散等弱点,门店的抗风险能力相对较弱。
而蜜雪冰城则结合了加盟模式和直营模式的优势,打磨出“品牌+供应链+加盟商”的商业模式。
对于加盟商而言,蜜雪冰城较低的加盟费,高质低价的品牌定位、高企的知名度、完善的食材供给和加盟管理流程能够保证门店收益,确保门店存活。对于品牌方而言,成熟的供应链保证了较高的门店毛利率,以可复制的单店盈利模型实现快速扩张。
因此,对于茶饮品牌来说,要想做大规模,单纯靠直营模式较难实现。
在茶饮赛道竞争白热化的情况下,在2023年,加盟模式或将被越来越多品牌所采用。而且品牌对于加盟商的招揽,将变得更加激烈。据媒体报道,茶饮赛道面临着加盟商数量缩减、品牌方主动下调加盟费用的情况,“不少加盟商不再收取品牌费、培训费等,仅以原物料费用支撑总部开支,目的就是为保证开店数量,以在某个区域形成市场规模”。

未来,茶饮赛道将有哪些新趋势?
茶饮品类一向讲究即点即取,具有快捷、便利的特性。而随着围炉煮茶、新中式茶馆的兴起,“慢茶饮”也在慢慢为更多消费者所了解,“慢茶饮”有望在未来进一步发展。
“慢茶饮”之慢在于煮茶品茗的仪式感,也在于茶室中的社交体验。比如,新中式茶馆则强调纯茶体验,主推现煮茶饮和茶点,配以新中式的美学风格,为消费者提供仪式感十足的消费体验,赋予品类年轻化的形象。
同时,新中式茶馆也对不同的消费场景作出了探索,如tea'stone瞄准年轻人下午茶的社交场景,构建了可供观赏打卡的空间体验和茶饮煮制体验;隐溪茶馆则以包间的形式提供高质量的私密空间,主要针对有商务洽谈需求的消费人群。