证监会此前颁布文件显示:沪深交易所应于2023年2月20日至3月3日,接收中国证监会深市主板首发、再融资、并购重组在审企业提交的相关申请。2023年3月4日起,开始接收主板新申报企业提交的相关申请。
也就是说,3月3日是主板IPO企业由证监会向交易所平移的最后期限。截至3月4日晚12点,主板受理企业或问询企业总数达到261家(含9家已过会企业),其中包括阿宽食品、认养一头牛、想念食品、沃隆食品、紫林醋业、幺麻子食品、老乡鸡、老娘舅等食品、餐饮企业位列其中,但值得注意的是,新茶饮龙头蜜雪冰城却并未在这份主板受理企业名单里。
网传IPO“行业红黄灯”传闻,蜜雪冰城等排队企业影响几何?
有业内人士认为,蜜雪冰城作为一家拥有超过2万家加盟店的新茶饮龙头,如果其成功闯关实现A股上市,对餐饮连锁企业是重大的鼓舞。而如果因被列入“黄灯行业”闯关失败,将会对整个新茶饮产业带来两个“利空”影响——一种是供应链企业本身上市或面临更严监管;另一种则是下游的新茶饮品牌A股上市或受限,亦会进一步影响上游供应链企业的业绩增长。
1 资本催生的风口这些年,资本簇拥下,市场出现了很多新消费风口,崛起一批独角兽,促成了新赛道,赛道里又形成新生态,继续吸引资本。
喜茶、奈雪、蜜雪冰城、书亦烧仙草等,均是风口下的受益者。企查查APP显示,喜茶至今斩获5轮融资,入局者高瓴、腾讯投资、淡马锡、红杉中国、IDG资本;奈雪在IPO前也拿到5轮融资,明星投资机构阵容不遑多让;2022年书亦烧仙草拿到了绝味旗下基金、青岛诺伟等多家机构合计超过6亿元的融资,并上榜福布斯中国的“新生代独角兽榜单”……
彼时,曾有VC感叹这是一条几乎理想的投资赛道:“一天能喝好几杯,证明消费的频次足够高,其次还有一个不好宣扬的秘密——奶茶,还具有一定的上瘾性,正如咖啡和酒精。”
在资本助推下,新茶饮成为了近年最受年轻群体喜好、增长速度最快的赛道。根据艾媒咨询发布的数据显示:2021年中国新式茶饮市场规模为2795.9亿元,而随着消费者的需求持续上涨,预计2025年新式茶饮市场规模达到3749.3亿元。
市场规模扩张的背后,是新茶饮企业数量的激增,仅2019年一年,全国新增的茶饮企业就超过2.3万家。然而数据背后也折射出行业竞争内卷的加剧。
2 资本“裹挟”新茶饮竞争随着新式茶饮竞争日渐白热化,不少新茶饮品牌裁员、闭店、亏损、降价、下沉的新闻屡屡曝出。如奈雪的茶财报显示,公司已连续4年亏损,深陷泥潭不能自拔。2018-2021年间,亏损金额分别为0.66亿元、0.39亿元、2.02亿元、45.25亿元。股价更是惨目忍睹,一度跌掉70%。
而奈雪的老对手喜茶也活得并不轻松。有报道显示,在2022年,喜茶做高端茶饮却面临营收难、市场增长难的问题——不但喜茶多款产品价格一再下探,同时2022年底,喜茶旗下子品牌“喜小茶”宣布闭店;几乎同时间,喜茶公开宣布在非一线城市招募“事业合伙人”。
要知道,喜茶创始人聂云宸此前在接受媒体采访时曾表示:“喜茶不开放加盟,品牌文化这种东西,单店加盟的形式是创造不来的。”
自己立下的FLAG被打脸,背后折射的是残酷的行业竞争。一名业内人士表示,喜茶本次开放加盟,意味着将再战中端市场,主要是受营收所迫,融资渠道变窄,急需要做大门店规模,增加营收,增快上市步伐,“根本上就是缺钱问题。”
而另一边,一开始就拥抱“加盟模式”,如今拥有2万多家门店的蜜雪冰城在其招股说明书展示出自己的优势——招股书显示,2019年、2020年、2021年,公司实现营收分别为25.7亿元、46.80亿元、103.51亿元,同期扣非归母净利润分别为4.4亿元、8.96亿元、18.45亿元。
如果单从门店数量、盈利、估值看,蜜雪冰城似乎是新茶饮“当之无愧”的老大。
但依据IPO“行业红黄灯”传闻分析,市场对食品行业的IPO强化审核,大概率也将侧重于对其商业模式风险性的判断。例如一部分通过加盟形式快速扩张、具有类金融属性的连锁食品企业存在较为明显的外部性风险,未来受到更多限制的可能性相对更高。
这就让以蜜雪冰城为代表的茶饮企业的IPO之旅陡增变数。
蜜雪冰城IPO说明书显示,蜜雪冰城本身就是一个“金融产品”,作为中国最大的连锁企业,其实自己直营的店期屈指可数,主要依靠加盟,蜜雪冰城的门店数为20000家以上,收取加盟费,然后通过为加盟商提供产业链服务而获得利润。
除了政策端的风向并不明确外,来自资本端的压力也不小。
据报道,有一位投行副总裁表示,“蜜雪冰城这类本质偏传统的企业想要拿到VC/PE的钱,往往需要签订对赌协议,如果不能如期完成对赌(业绩、IPO),将会损失股权,甚至易主。”
管中窥豹,无论品牌盈利与否,新茶饮的竞争已经被资本裹挟。诚如某业内人士所言:“新式茶饮赛道本来就不好界定,不存在所谓技术壁垒,强与弱完全看融资进度、估值程度、IPO速度。”
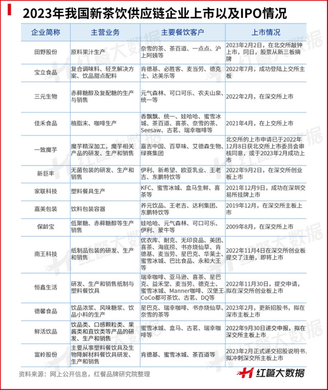
另外,随着茶饮品牌扩张步伐加速,市场红利也传导到供应链企业身上。这两年,元气森林背后的三元生物、蜜雪冰城背后的佳禾食品相继上市,田野股份、德馨食品、恒鑫生活、南王科技纷纷递表,在资本市场门口排起了队。
据食评方统计,新茶饮领域至今已有近10家供应链企业成功上市,还有数家正在冲刺IPO,其中九成以上IPO都发生在近两年内。这些企业的主营业务集中在乳制品、原料果汁、小料、代糖、环保纸袋、杯子与吸管等领域。

图源:红餐大数据
但随着蜜雪冰城此次“缺席”平移名单,这些业绩依赖于大客户的供应链企业将面临两种隐忧——一种是供应链企业本身上市或面临更严监管;另一种则是下游的新茶饮品牌A股上市或受限,亦会进一步影响上游供应链企业的业绩增长。
当然,也有券商专业人士指出,若是“红绿灯”监管持续收紧,在餐饮连锁企业A股上市较难的情况下,赴港上市不失为一条出路,就像当年的海底捞、呷哺呷哺、九毛九等餐饮企业一样。
该专业人士认为,虽然发行成本逐年走高,但港股上市是大多数餐饮企业的选择,因为香港资本市场审核周期短、上市标准明确且门槛较低、程序相对简单、包容度高、且更趋于国际化。而消费企业的业务模式相对简单明晰,更容易满足港股上市的条件。
但无论如何,市场监管更严格已收窄新茶饮IPO之路,或将会启动一场新茶饮的行业洗牌。