-
-
-
- 2021年年中的蜜雪神曲、“野性消费”,一度让加盟商为抢一个点位挤破头。如今,蜜雪冰城也正在将加盟模式复制到...
-
- 自2022年5月10日零时起,济南有序恢复餐饮(堂食)经营活动。达到什么条件才能恢复餐饮(堂食)经营活动?...
-
- 粤港澳大湾区预制菜产业园建设启动仪式成功举办,引入10亿元产业基金抢占万亿市场;满记甜品与新茶饮品牌小满茶...
-
- 近日从上海市市场监管局了解到,上海市场监管部门集中力量,紧盯保供物资和社区团购中的食品安全违法行为,近...
-
- 近日,市场监管总局网站发布关于2021年市场监管部门食品安全监督抽检情况的通告。...
-
- 5月9日下午,济南举行疫情防控新闻发布会。会上宣布,自5月10日零时起,有序恢复餐饮(堂食)经营活动。...
-
- 近年来,在新式茶饮的挤压之下,品牌日渐老化的老牌甜品日子并不好过。...
-
- 4月29日10时许,磁器口派出所接到辖区一火锅店店主报案,称自己店内被盗。...
-
- 有网友日前反映,在四川眉山东坡区一火锅店小料中出现活虫。...
-
- 随着上海复工复产的有序推进,喜茶、海底捞、呷哺呷哺、湊湊等多家连锁餐饮品牌近日在上海开通了团购和外卖业...
-
- 5月8日是母亲节,全台已连续两天单日本地确诊冲破4万例,桃园8日单日新增5494例本地个案,疫情高峰冲击各行各业,...
-
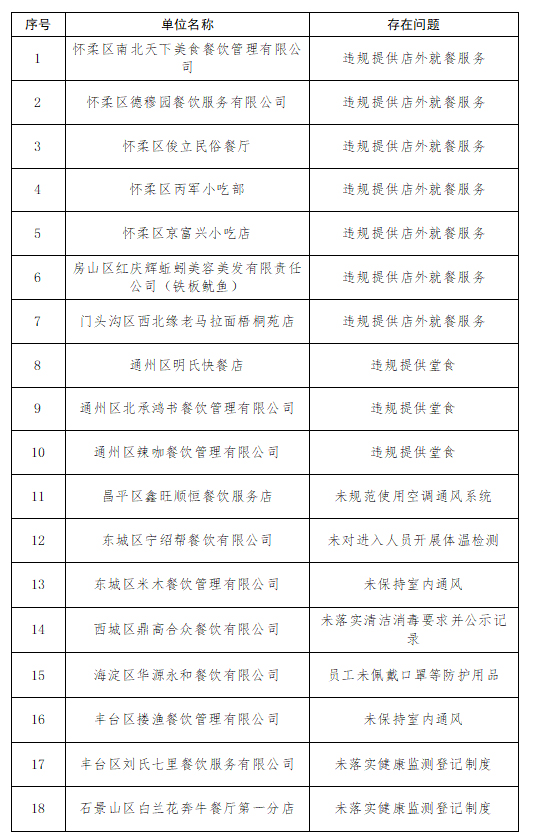
- 针对北京市近期疫情防控形势和最新防控要求,北京市城管执法局统筹部署全市城管执法部门,持续开展“三类场所...
-
- 社区冷卤品牌「麻爪爪」已完成规模近1亿元人民币的A+轮融资,本轮由番茄资本领投,金鼎资本、佳沃创投跟投。...
-
- 如果说2012年的国八条重塑了中国餐饮格局,让餐饮行业焕发更理性的新红利。那么如今疫情对餐饮行业的影响可谓醍...
-
- 胃口福,广州老字号云吞饺子连锁品牌
-
20-50万
-
10-20万
-
10-20万
-
10-20万
-
10-20万
-
10-20万
-
20-50万
-
50-100万
-
10-20万
-
10-20万