近年来,米粉赛道中一个较为明显的趋势是地方米粉品牌陆续崛起。这些地方米粉品牌在各自的区域蓬勃发展,还逐步打破了米粉赛道的“地域紧箍咒”,开始跨地区发展,进击全国市场。
比如,在发展势头较为良好的新疆米粉赛道中,已有啊臻味道米粉、吴佳拌米粉、辣风芹、约粉、玲玲米粉、久久辣米粉等50余个新疆米粉品牌在新疆快速拓展。
红餐品牌研究院近期推出的《中国米粉品类发展报告2022》显示,啊臻味道米粉、吴佳拌米粉、辣风芹门店均超过200家,其中七成以上的门店位于新疆。值得留意的是,上述品牌近年来逐步往其他地区拓展,在甘肃、陕西、四川、广东等地均有一定的门店布局。
另外,新疆米粉品牌花小小还把新疆米粉带出了新疆,占位一线、新一线市场,在开业的三年间开出了430家门店。
新疆米粉的兴起一方面与其极具记忆点的爆辣口味有关。另外,新疆米粉起源于贵州,改良于新疆,兼顾南北口味差异,这一特点为其走向全国奠定了基础。同时,小红书、抖音、快手等平台中有大量美食博主分享吃新疆米粉或分享其制作过程,加之新疆米粉的零售产品在各大电商平台上火热销售,进一步助推了新疆米粉的热度。
这股风潮也与新疆米粉产业的成熟有关。新疆米粉主要由米粉和米粉酱构成。随着我国复合调味品的生产工艺日渐成熟,新疆的调味品龙头企业如新疆西尔丹食品有限公司、新疆笑厨食品有限公司等纷纷入局米粉酱料赛道,助力新疆米粉的标准化生产。

花小小新疆炒米粉的创始人赵刚表示,新疆米粉品类属性清晰明确,认知成熟,具备记忆点,炒制时产生的锅气使其更具价值感,快餐特质明显。在供需两端的共振之下,新疆米粉有望成为继螺蛳粉之后,米粉赛道的下一个爆品。
江西米粉近年来也颇为出圈,以李大叔南昌拌粉、子固路老南昌拌粉为首的江西米粉品牌提供辣风味的拌粉,配以牛肉、猪耳朵、牛肚等浇头,且提供鸡蛋肉饼汤、香菇肉饼汤等瓦罐汤产品。这类品牌还推出了“拌粉+瓦罐汤”套餐,套餐价格在15~40元之间,价值感十足。
目前,一些品牌已有不错的市场表现,比如李大叔南昌拌粉开出了344家门店,覆盖80余个城市;子固路老南昌拌粉有着278家门店,覆盖50余个城市。
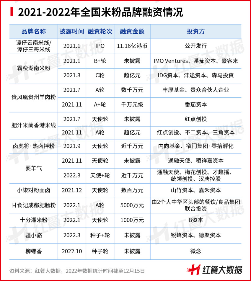
港式米线亦表现亮眼,其代表品牌肥汁米蘭香港米线,不到半年就拿下了两轮融资,估值一度近10亿元,随后在市场上引发了一波跟风创业潮。同时,2021年10月,港式米线代表谭仔国际成功上市,进一步助推了这个细分品类的热度。

此外,贵州米粉、成都肥肠粉等地方特色米粉也开始崭露头角,均有一些代表品牌在过去两年中获得融资,加速崛起。