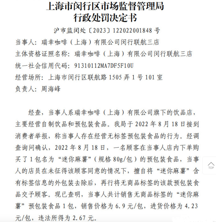
红餐网报道,据企查查信息显示,7月3日,瑞幸咖啡(上海)有限公司旗下的闵行联航三店突然多出了一条行政处罚动态,其处罚原因是,其生产经营无标签的预包装食品被罚5000元。
据了解,6月19日,上海市市场监督管理局收到一消费者举报——瑞幸闵行联航三店存在经营无标签预包装食品的行为。该消费者表示,他在瑞幸门店下单购买了1包名为“迷你麻薯”的预包装食品,但瑞幸店员却在未经同意的情况下,擅自将该食品含有标签信息的外包装去除后售卖给该顾客。
后经市监局查证确认,瑞幸销售无商品标签的行为属实,其所售产品“迷你麻薯”销售价格为6.9元/包,进货价为4.23元/包,,违法所得为2.67元。最终对其罚款5000元。

△图片来源:上海市闵行区市场监督管理局
根据《中华人民共和国食品安全法》规定,有“生产经营无标签的预包装食品、食品添加剂或者标签、说明书不符合本法规定的食品、食品添加剂”以上情形之一的,将由县级以上人民政府食品安全监督管理部门没收违法所得和违法生产经营的食品、食品添加剂,并可以没收用于违法生产经营的工具、设备、原料等物品。
违法生产经营的食品、食品添加剂货值金额不足一万元的,并处五千元以上五万元以下罚款;货值金额一万元以上的,并处货值金额五倍以上十倍以下罚款;情节严重的,责令停产停业,直至吊销许可证。